操纵证券市场民事赔偿责任审查要点
2026-01-04
一、概论
(一)操纵市场民事赔偿制度立法现状
《证券法》(2019年修订)第五十五条第二款规定:“操纵证券市场行为给投资者造成损失的,应当依法承担赔偿责任。”明确将操纵行为纳入民事赔偿责任范畴,但因缺乏配套司法解释,实践中投资者长期面临“有权利无路径”的困境。
为破解这一结构性难题,最高人民法院与中国证监会近年来持续推进相关司法解释的制定工作。早在2023年6月9日,最高法审判委员会副部级专职委员刘贵祥在第十四届陆家嘴论坛(2023)上表示,“关于证券内幕交易和操纵市场民事责任的司法解释,已经进入最高法工作日程。”[1]同年,最高人民法院民二庭副庭长周伦军9月16日在中国法学会证券法学研究会2023年年会上表示,“最高法将继续围绕资本市场司法规则体系的完善、相关案件的审理做好工作,深入研究内幕交易和操纵市场行为的民事追责问题,适时出台相关司法解释。”[2]此后,随着市场上操纵民事赔偿责任纠纷案件的出现,司法裁判中存在裁判尺度不统一、裁量标准不明晰的问题,进一步反映对统一司法解释的诉求。2025年10月27日,中国证券监督管理委员会发布《关于加强资本市场中小投资者保护的若干意见》(〔2025〕19号),明确要求:“推动出台操纵市场、内幕交易民事赔偿司法解释。”[3]
目前,操纵证券市场民事赔偿制度构建正处于从原则性规定向可操作性规则转化。本文试以操纵行为类型化区分为出发点,通过对主体资格、三日一价、因果关系、损失范围等要点进行审查,在回应《证券法》原则规定的同时,着力解决司法实践中的操纵民事赔偿责任认定分歧,进一步探讨相关制度的可操作性,从而在保护投资者权益与防范滥诉风险之间实现制度平衡。
(二)操纵市场民事赔偿司法裁判现状
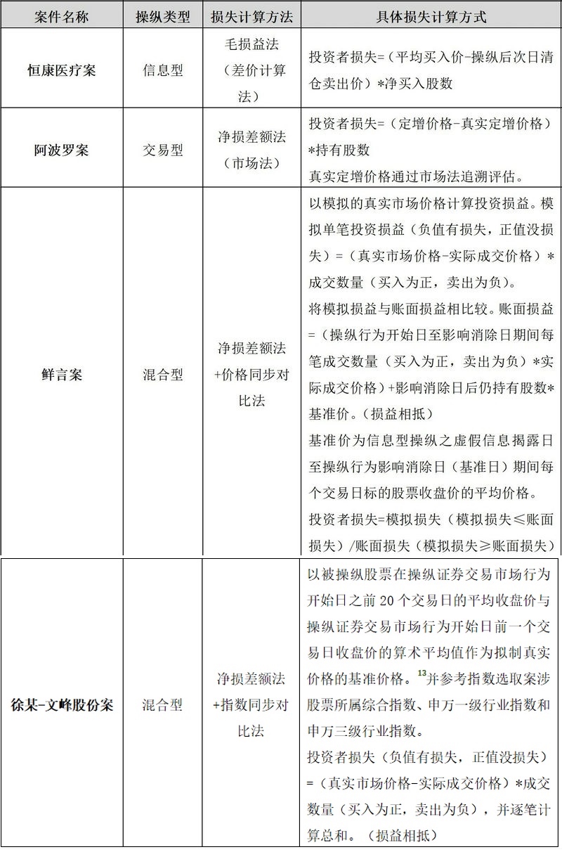
在可查的司法判例中,截至目前,法院判决操纵行为人承担操纵市场民事赔偿责任的案例共有5例[4],包括“恒康医疗案”[5]、“阿波罗案”[6]、“鲜言案”[7]、“徐某-文峰股份案”[8],以及未查询到生效裁判文书原文的福州中院审理的投资者诉王某某操纵证券市场责任纠纷一案。[9]梳理基本案情如下:

“恒康医疗案”系中证中小投资者服务中心提起的全国首例操纵市场民事赔偿支持诉讼,也是1999年证券法颁布以来,我国操纵民事赔偿案件中投资者首例胜诉判决。在该案中,四川高院认定蝶彩资产与恒康医疗实际控制人通过控制信息披露内容与时点实施操纵,鉴于信息型操纵与虚假陈述在行为特征、损害传导路径上的相似性,法院采用差价计算法,即毛损益法核算损失。
“阿波罗案”为交易型操纵的典型代表,上海金融法院审理查明,被告通过连续买卖、尾盘操纵等交易行为影响新三板挂牌公司股价,因新三板市场流动性不足、定价机制特殊,传统指数对比法(真实价格=操纵行为起始价格x(1+关联指数收益率))难以准确模拟真实价格,法院未采信指数核定意见,反而采纳被告委托资产评估公司出具的《追溯评估鉴证报告》,采用“市场法”(净损差额法),通过选取同行业可比公司、修正市场流动性差异等步骤,追溯评估标的公司无操纵状态下的公允价值,最终以实际成交价格与评估价格的差额认定投资损失。
“鲜言案”涉及交易型与信息型操纵叠加的混合型操纵,上海金融法院面对复杂的操纵手段,委托上海交通大学中国金融研究院核损,机构采用“净损差额法”和“价格同步对比法”核算损失。该方法结合多因子模型法与重大事件分析法,量化剔除大盘、行业及无关重大事件对股价的影响,以各种因素形成的股票收益率曲线偏离模拟计算真实市场价格,与投资者实际交易价格同步对比,同时区分“买入受损”“卖出获利”等不同交易情形,遵循损益相抵原则确定赔偿范围。
“徐某-文峰股份案”同属混合型操纵,南京中院委托公益性专业机构中证资本市场法律服务中心采用“净损差额法”和“指数同步对比法”测算损失,以操纵行为开始日前20个交易日平均收盘价与前一交易日收盘价的算术平均值作为真实价格基准,参考综合指数、行业指数等指标调整市场波动影响,并扣除合理交易成本,逐笔核算投资者交易价差并损益相抵,最终形成公允的损失结果。
综合四例判决可见,司法实践已经初步形成操纵证券市场民事赔偿的裁判思路:一是操纵类型化区分,信息型操纵侧重借鉴虚假陈述相关规则,交易型操纵聚焦交易行为对价格的直接影响,混合型操纵则结合两种操纵模式的特点适配计算方法;二是损失计算方法适配不同场景,根据市场流动性、操纵手段复杂度选择差价计算法、市场法、价格同步对比法或指数同步对比法;三是专业机构深度参与损失量化,由当事人委托资产评估机构或由法院委托法律服务机构出具专业意见,提升损失计算的科学性与公信力;四是因果关系认定逐步强化推定规则,尤其针对信息型操纵与公开市场交易场景,通过借鉴欺诈市场理论降低投资者举证负担,同时保留被告反证排除因果关系的权利,实现权利义务平衡。这些裁判实践为后续同类案件审理提供了重要参考,也推动操纵证券市场民事赔偿制度从原则性规定向可操作性规则演进。
(三)操纵市场民事赔偿责任认定困境
操纵市场民事赔偿责任认定存在现实困境,尽管最高法、中国证监会早在2023年即启动制定操纵市场司法解释,但至今也难以形成统一的责任认定标准,究其原因,存在如下几种困境:
首先,操纵行为界定模糊。无论是市场交易双方还是证券监管机构,在依据2019年修订的《证券法》相关条款时,均难以对某一行为是否构成市场操纵作出明确且具体的判定。与此同时,法院在审理此类案件以及证券执法部门在进行行政处罚时,所参照的法律法规体系和司法解释尚不完善,缺乏统一、明确的判断标准,导致实际操作中法律适用存在较大的不确定性与不一致性。
其次,因果关系适用规则模糊。虽然根据现有案例,在充分有效市场中,适用推定交易因果关系规则,但是,推定规则毕竟需要法律或者司法解释明文规定,截至目前,尚未有任何司法解释明文规定,操纵市场交易纠纷中,应当适用推定交易因果关系,当然,在未来出台的司法解释,有较大概率将充分有效市场中的操纵市场交易纠纷适用推定交易因果关系规则。
再次,赔偿范围边界不清。证券真实价格的波动性较大,且影响价格异常波动的因素极其多样。证券价格本身受到市场供需、宏观经济环境、政策变动、公司基本面、投资者情绪以及突发事件等多重因素的综合作用,导致其真实价值难以精确衡量。此外,信息不对称、市场操纵行为以及外部经济冲击等不确定性因素进一步加剧了价格的不稳定性,使得在确定赔偿范围时,往往缺乏一个稳定可靠的基准价格作为参考。因此,司法实践中常常需要借助专业评估和复杂模型来推定损失,但这一过程仍存在较大的争议空间,导致民事赔偿的界定变得尤为困难。
最后,损失量化缺乏统一标准。由于缺乏统一计算模型,各地法院在核损方法选择上存在较大自由裁量空间。即使同属净损差额法,其具体参数设定亦不尽相同,导致类似案件可能出现显著不同的赔偿结果,影响裁判一致性。
(四)操纵市场民事赔偿责任类型化审查的必要性
如前所述,目前存在操纵市场民事赔偿制度短缺、司法判例稀缺、责任认定困难等困境,因此,建立科学合理的操纵民事赔偿责任类型化审查体系,对于不同的操纵类型适配不同的审查要点和责任认定路径,能有效提高责任认定的可操作性。
根据行为机制的不同,将操纵行为划分为三类:交易型操纵、信息型操纵与混合型操纵。交易型操纵,指行为人通过异常交易,影响证券交易价格或交易量,制造虚假市场繁荣假象,并影响股价变动。其典型形式包括连续买卖、拉抬打压、尾盘操纵、虚假申报等。此类操纵的核心在于“价格污染”,即通过资金优势改变供需关系,误导其他投资者判断。信息型操纵,指行为人利用信息发布节奏或内容误导市场,配合自身交易获利。常见手段包括选择性披露、编造传播虚假利好、隐瞒重大不利信息等。其本质是“信号污染”,即通过操控信息流扭曲市场价格发现功能。交易型操纵与信息型操纵的核心区别在于,前者的操纵手段及操纵目的均为控制账户组进行股票交易,通过人为制造价格的同时交易股票获利;而后者的操纵手段与操纵目的相分离,手段为通过释放虚假信息信号并扭曲股价,目的为交易股票获利。[10]混合型操纵,兼具前两类特征,行为人既实施异常交易,又操控信息披露,二者相互配合,最终实现非法获利。
二、操纵证券市场民事责任基础理论-推定因果关系
欺诈市场理论(Fraud-on-the-Market Theory)的核心逻辑在于,行为人的欺诈行为并非针对单一投资者,而是欺诈整个证券市场,因此,欺诈市场理论以“有效市场假说”为前提,认为在公开、高效的证券市场中,公司股票的价格是由公司基本面和供求关系所决定的,操纵证券市场行为扭曲了公司基本面或供求关系,前者主要表现为信息型操纵,后者主要表现为交易型操纵。操纵作为一种欺诈证券市场行为,在本质上,其危害性在于破坏了证券市场的价格形成机制,使得投资者无法依据证券的真实市场价格进行买卖决策,进而影响了证券市场的定价准确性和市场流动性,损害了证券市场有效配置资源和保护投资者的社会功能。投资者基于对市场价格真实性的合理信赖进行交易(交易因果关系),即使未知悉虚假信息,也可能因市场价格被扭曲而遭受损失(损失因果关系)。
在过往的学术研究中,证券虚假陈述行为适用欺诈市场理论几乎不存在争议,然而,本文认为,无论是证券虚假陈述,抑或操纵证券市场,均属于证券侵权行为类型的一种,均反映出“欺诈(市场)行为—价格—投资者决策”的关联性。具言之,在操纵证券市场行为类型化审查下,操纵行为包括信息型操纵及交易型操纵,信息型操纵是行为人通过发布利好或利空信息或控制信息发布的频率等欺诈行为,诱导投资者决策从而间接影响股价,交易型操纵是行为人以欺诈为目的通过直接交易股票,使股价偏离真实价格,致投资者根据扭曲价格进行判断而交易,并遭受了投资损失。因此,操纵证券市场适用欺诈市场理论同样具有正当性。
在证成欺诈市场理论的前提下,即可进一步适用推定因果关系理论,即市场上一般投资者基于操纵行为制造的人为价格而交易股票并产生投资损失。这种推定的交易因果关系和损失因果关系能够大幅减轻非面对面、非互为交易对手方的证券市场下投资者产生损失的证明责任,投资者仅需证明股票价格因操纵人的欺诈行为而受到“价格影响”,排除个案中操纵行为人基于采取的策略及强度不同、市场规模和流动性弱而未对股票产生“价格影响”的情形,[11]而无须投资者直接证明投资者基于操纵行为而交易并产生损失。
三、 三日一价:操纵行为开始日/结束日/影响消除日/基准价
证券欺诈行为主要包括虚假陈述、内幕交易及操纵市场。为了便于确认适格索赔投资者范围及计算投资者损失,《最高人民法院关于审理证券市场虚假陈述侵权民事赔偿案件的若干规定》(法释〔2022〕2号,下称“《虚假陈述司法解释》”)规定了“三日一价”,即实施日、揭露日(或更正日)、基准日。而如前所述,内幕交易及操纵市场并未制定出统一的司法解释,实践中,内幕交易案中同样会认定内幕信息敏感期,即内幕信息形成日至公开日,以及基准日,便于查明案件事实并计算投资者损失。同样的,认定操纵证券市场的“三日一价”,既能够确认适格索赔投资者范围、细化操纵证券市场违法行为的认定要件,亦为投资者损失的计算提供依据。操纵证券市场行为的构成逻辑包含两个核心要件:一是行为人通过人为干预手段制造股票价格的异常波动,二是行为人依托该异常价格波动实施交易并谋取不正当利益。前者系操纵行为的手段要件,后者为操纵行为的目的要件,在交易型操纵中,行为人操纵的手段及目的一致,并在时间上重合,而在信息型操纵中,行为人的操纵手段与目的相区分,并在时间上存在先后,因此在认定操纵行为开始日与结束日时,需基于类型化审查理论,区分不同操纵类型下的三日一价认定。
(一)操纵行为开始日
关于操纵行为开始日的认定,通常以操纵行为可能对股票价格产生实质性影响的时点为准。
在交易型操纵中,操纵行为的开始日及结束日以操纵证券交易的预备行为开始,至操纵交易行为停止结束,在传统的“建仓-拉抬-出货”的操纵模式中,可将前期建仓的预备行为开始日作为操纵起点,若无明显的建仓行为,开始日可直接依据控制账户组进行足以影响股价的交易开始时间确定。
在非合谋信息型操纵中,由于通常以控制信息披露的时间、频率为手段,以交易股票获利为目的,二者存在前后的逻辑顺序,因此可以参照《虚假陈述司法解释》第七条[12],以作出首个操纵信息日作为操纵行为开始日。

▲图为鲜言案开始日、结束日、影响消除日示意图
在合谋信息型操纵中,对于操纵行为开始日认定存在特殊性。合谋型操纵,即操纵行为人大于一人时的共同侵权行为,则司法机关或行政机关会关注“合谋”的构成要件,以操纵合意形成时为行为开始时。例如“恒康医疗案”,中国证监会所认定的“操纵期间”即“从2013年5月9日(即按照《研究顾问协议》和《资产管理合同》的相关约定确定蝶彩资产管理公司开始履行顾问服务义务的时间)起至7月4日阙某完成减持‘恒康医疗’的期间”。可见,在‘恒康医疗案’中以行为人合谋“市值管理”之操纵合意形成开始之日为操纵行为开始日。
在混合型操纵中,行为人同时存在信息型操纵及交易型操纵,前者要求案涉信息具备“重大性”,后者要求行为人的交易行为本身对股价产生实质性影响。根据司法实践,在认定混合型操纵的开始日时,以信息型或操纵型开始日中孰早一日认定全案操纵行为开始日,比如在“徐某-文峰股份案”中,法院认定以信息型操纵开始日为全案操纵行为开始日。
(二)操纵行为的结束日
在交易型操纵中,操纵行为的结束日以操纵交易行为停止结束,在传统的“建仓-拉抬-出货”的操纵模式中,结束日可将直接依据控制账户组进行足以影响股价的交易结束时间确定。
在信息型操纵中,如操纵信息系真实信息,可将最后一个操纵信息日作为操纵行为结束日,如操纵信息系虚假信息,可将虚假信息揭露日作为操纵行为结束日。
在混合型操纵中,行为人同时存在信息型操纵及交易型操纵,根据司法实践,在认定混合型操纵的结束日时,以信息型或操纵型结束日中孰晚一日认定全案操纵行为结束日,例如在“鲜言案”中,交易型操纵结束日为2015年6月12日,法院认定更晚的虚假信息型操纵的揭露日2016年10月18日系全案操纵结束日。
(三)操纵行为影响消除日(基准日)
影响消除日,即操纵行为结束后,股票价格回归至不受人为干预的真实市场价格所需的合理期间终点。
关于影响持续时间的判断标准,起初法院在具体案件中往往未提供明确、可操作的指标。例如,在“恒康医疗案”中,法院提出应以“泡沫被挤净,价格趋于平稳,股票价格逐渐向其真实价值回归”作为判断影响消除的实质标准,并指出操纵行为结束后,市场需要多长时间才能将其欺诈效应消化掉,需综合多项因素进行考量。
在此后的司法裁判中,法院参考虚假陈述司法解释中的基准日确定规则,提出一种可量化的、可操作的认定规则,即自交易型操纵结束日或信息揭露日起,以证券集中交易累计成交量达到可流通部分100%之日为基准日。若在10个交易日内该股票的累计换手率达到其流通股本的100%,则以第10个交易日为影响消除日;若在30个交易日内未达到100%的换手率,则以第30个交易日为准。自交易型操纵结束日或信息揭露日起至基准日期间每个交易日收盘价的平均价格,为损失计算的基准价格。比如在“徐某-文某股份案”中,操纵期间为2014年12月23日至2015年5月13日,影响消除日被认定为操纵行为结束后的第10个交易日,即2015年5月27日;而在“鲜言案”中,自2016年10月18日虚假信息揭露日起,至2016年11月14日基准日止,期间累计换手率超过100%,因此认定该日为影响消除之日。
此外,根据“鲜言案开始日、结束日、影响消除日示意图”,虚假信息型操纵的操纵行为结束日与揭露日相分离,而应当以揭露日起算换手率,原因在于在虚假信息型操纵中,在信息型操纵行为被揭露之前,虚假信息型操纵行为对市场造成的影响持续存在,故应当以虚假信息型操纵行为揭露日起算换手率;而在交易型操纵中,操纵行为对市场产生的影响自操纵行为结束日即开始消弭,因此以交易型操纵行为结束之日起算换手率即可。
同理,本文倾向于认为,在真实信息型操纵中,由于并不存在揭露虚假信息的需要,操纵行为对市场产生的影响,与交易型操纵一致,均系自操纵行为结束日即开始逐渐消弭,因此,真实信息型操纵中,应当以最后一次发布操纵信息之日起算换手率,进而确定相应的操纵影响消除日。
此外,在混合型操纵行为的处理中,以信息型及交易型操纵行为孰晚的结束日起算换手率,进而确定影响消除日即可。
四、因果关系审查:交易因果关系/损失因果关系
对于因果关系审查,主要侧重两个维度,即投资者交易是否受操纵行为影响的事实判断,以及根据“相当因果关系理论”,投资者损失是否与操纵行为相关联的价值判断。
(一)交易因果关系审查
认定交易因果关系是否成立,首先要认定索赔区间,索赔区间的认定,与操纵行为的开始日、结束日及影响消除日密切相关,如前所述,如果操纵行为系混合型操纵,结束日应当以孰晚者为准。
在此基础上,不同于证券虚假陈述,操纵市场交易纠纷的索赔区间,应当视不同情形分别认定。具体而言,一种情形为,如果信息型操纵的信息均系真实的信息,也就不存在揭露日的认定必要,那么,真实信息型操纵行为的交易因果关系结束日应当与交易型操纵行为的交易因果关系结束日一致,均以影响消除日为准,也即,真实信息型操纵及交易型操纵的结束日至影响消除日期间,仍然属于索赔区间;另一种情形为,如果信息型操纵的信息均系虚假的信息,在虚假信息被揭露之后,投资者不可能再基于操纵行为交易股票,因此,虚假信息型操纵行为的结束日至影响消除日期间,不属于索赔区间。以“鲜言案”为例,交易因果关系区间示意图如下:

▲图为鲜言案交易因果关系区间示意图
在索赔区间内交易的股票,如果是在充分有效的市场,根据“欺诈市场理论”,交易因果关系适用推定因果关系。但是,正如“阿波罗案”中裁判文书所述,由于新三板市场流动性不足,且投资者系“面对面”交易,应当由投资者举证证明交易因果关系存在。
(二)损失因果关系审查
在损失因果关系认定上,原则上适用“相当因果关系”,即操纵行为人的行为在通常情况下足以引起投资者损害结果,且损害结果与行为之间具有合理的关联性,在举证责任上,投资者只需举证证明操纵行为对股票价格的变动产生了实质性影响,不要求投资者直接证明操纵行为与投资者损害的直接因果关系。
无论在何种操纵市场行为中,均应当遵循“损益相抵”原则计算投资净损失。同时,由于在拉高型操纵中,投资者以低于真实价格的买入及卖出,均不可能与操纵行为存在因果关系,因此,应当排除拉高型操纵的买入获利及卖出受损的损益,同理,在打压型操纵中,应当排除卖出获利及买入受损的损益。计算方式具体如下表:

如上表所示,对于排除的交易情形,该盈利或损失与操纵无损失因果关系,不得纳入损失计算的交易范围并适用损益相抵原则,也不得抵扣其他投资损失。
申言之,推定交易因果关系及损失因果关系都要求是“同向交易”,即在发布利好信息或拉高型操纵中投资者买入股票,在发布利空信息或打压型操纵中投资者卖出股票。如投资者存在“反向交易”,那么需采用“损益相抵”的计算原则,扣除反向交易时的获利金额。
五、损失范围审查:投资差额损失具体计算方法
(一)侵权损害赔偿基本原理
操纵证券市场本质为一种侵权行为,在认定侵权赔偿责任时应遵循“损害填平规则”,即直接损失包括但不限于:经损益相抵后单笔投资差额损失之和,以及佣金、印花税、资金利息等交易成本。
(二)具体损失计算方法
本文对所涉及的4个案件进行梳理,总结具体损失计算方式如下:

现行《证券法》难以对复杂的操纵行为制定统一的投资者损失计算方式。根据上表,实践中,法院最早采用“毛损益法”计算投资损失,即平均买入价与操纵行为结束后卖出价的价差,乘以卖出股数计算投资损失,这种计算方式不考虑其他风险因素,将投资者的全部损失都归因于操纵行为。此后,法院采用“净损差额法”,其核心在于“真实价格”的确定,即没有操纵行为情况下,股票的正常价格,并以此为基础计算出操纵证券市场行为给投资者造成的损失,符合侵权因果关系理论。为了更还原“真实价格”,专业核损机构还构建出一套损失量化计算模型,结合运用多因子模型法和重大事件分析法,对影响股价的各种因素定量分析,在不考虑操纵因素的前提下,以其他各种因素所形成的标的股票收益率曲线模拟计算真实市场价格,将其与投资者在交易中的实际成交价格进行同步对比,按照损益相抵的原则得出投资者的投资差额损失,该损失金额扣除了与被告操纵行为无关的其他因素对股价的影响,包括大盘、行业、个股风险及无关重大事件等。
(三)不同证券市场的真实价格回归方式区别
对于A股市场,由于A股市场流动性充足,宜采用同步指数对比法,根据上海金融法院课题组研究,可适用“3+X”组合参考指标体系,即综合指数+申万一级行业指数+申万三级行业指数+概念板块指数参考体系共同模拟真实价格。
新三板由于市场流动性严重不足,可参考对比的公司少,采用指数对比法可能因样本不足而失真。例如在“阿波罗案”中,法院未采信中证投服的指数核定意见,转而采信资产评估公司的《追溯评估鉴证报告》,以评估出的公允价值作为真实价格计算投资者损失。
四、结论
操纵证券市场民事赔偿责任的类型化审查,回应了证券资本市场法治建设中规则细化的诉求,核心在于通过区分操纵行为的多元形态,为司法裁判提供兼具法理支撑与实操性的分析框架。《证券法》第五十五条确立的民事赔偿原则,在司法解释缺位的背景下,依托司法实践逐步形成适配证券市场特殊性的裁判逻辑,这一过程既是侵权责任法理在金融领域的延伸,也体现了对市场运行规律的尊重。
本文通过类型化划分交易型、信息型与混合型操纵。同时,通过三日一价审查、交易因果关系审查、损失因果关系审查、真实价格回归方式审查此“四步审查法”,共同构建复杂情形下操纵证券市场民事赔偿责任认定规则。
然而,当前制度仍面临专业投资者举证边界、跨板块损失计算适配、行民刑衔接等难题,需依赖司法、监管、专业机构协同,通过案例指导与理论深化推动完善,最终在权利救济与秩序维护的平衡中,为资本市场健康发展提供法治保障。
注释:
[1]中国证券报:《刘贵祥:关于证券内幕交易和操纵市场民事责任司法解释已进入最高法工作日程》,https://www.cs.com.cn/xwzx/hg/202306/t20230610_6349466.html
[2]中国证券报:《最高法表示 深入研究内幕交易和操纵市场行为民事追责问题》,https://www.cs.com.cn/tj/02/02/202309/t20230918_6367058.html
[3]中国证券监督管理委员会:【第19号公告】《关于加强资本市场中小投资者保护的若干意见》,https://www.csrc.gov.cn/csrc/c101954/c7591186/content.shtml
[4]此前,“安徽凤形案”和“浙江天成案”中,法院均适用一般侵权理论,因投资者未能证明交易因果关系及损失因果关系而驳回投资者的诉讼请求,参见安徽省高级人民法院(2019)皖民终111号民事判决书、安徽省高级人民法院(2019)皖民终121号民事判决书;浙江省天台县人民法院(2021)浙1023民初2346号民事判决书。
[5]阙文彬、蝶彩资产管理公司操纵恒康医疗公司证券纠纷二审民事判决书,四川省高级人民法院(2020)川民终1532号民事判决书。
[6]原告朱雀投资中心(有限合伙)诉被告阿波罗公司、被告邵某操纵证券交易市场责任纠纷一审民事判决书,上海金融法院(2021)沪74民初146号民事判决书。
[7]鲜言操纵证券交易市场责任纠纷一审民事判决书,上海金融法院(2021)沪74民初2599号民事判决书。
[8]徐某、文峰股份操纵证券交易市场责任纠纷一审民事判决书,江苏省南京市中级人民法院(2021)苏01民初2281号民事判决书;徐某甲、甲公司等操纵证券交易市场责任纠纷民事二审民事判决书,江苏省高级人民法院(2024)苏民终1446号民事判决书。
[9]证券日报:《操纵市场民事赔偿案例增多 立体化追责信号明显》,http://epaper.zqrb.cn/html/2024-09/06/content_1081801.htm?div=-1
[10]参见上海金融法院:《操纵证券市场民事赔偿损失计算的司法逻辑》,https://mp.weixin.qq.com/s/nENdccGdLxSq2n8ij9QlWQ?scene=1
[11]参见刘东辉:《操纵市场民事索赔中因果关系推定的法理与适用》,载《财经法学》2023年第5期
[12]因纯信息型操纵的适用规则参照虚假陈述适用规则,因此后文或以虚假陈述实施日指代操纵行为开始日,以虚假陈述揭露日指代操纵行为人发布虚假、不实信息被揭露日。
[13]《虚假陈述司法解释》第七条规定:“虚假陈述实施日,是指信息披露义务人作出虚假陈述或者发生虚假陈述之日。 信息披露义务人在证券交易场所的网站或者符合监管部门规定条件的媒体上公告发布具有虚假陈述内容的信息披露文件,以披露日为实施日;通过召开业绩说明会、接受新闻媒体采访等方式实施虚假陈述的,以该虚假陈述的内容在具有全国性影响的媒体上首次公布之日为实施日。信息披露文件或者相关报导内容在交易日收市后发布的,以其后的第一个交易日为实施日。 因未及时披露相关更正、确认信息构成误导性陈述,或者未及时披露重大事件或者重要事项等构成重大遗漏的,以应当披露相关信息期限届满后的第一个交易日为实施日。”
本文作者:

声明:
本文由德恒律师事务所律师原创,仅代表作者本人观点,不得视为德恒律师事务所或其律师出具的正式法律意见或建议。如需转载或引用本文的任何内容,请注明出处。