新公司法下母公司股东穿越行使知情权之实务探讨
2026-04-09
一、引言:母公司股东穿越行使知情权的现实需求
股东知情权是消除股东和公司管理层之间信息壁垒的重要权利,旨在平衡利益相关者之权益。作为具有基础性地位的股东权利,股东知情权是股东获取、利用公司信息资源的重要依托,也是科学决策、监督管理层等其他权利得以行使的前提与保障,在股东权利体系中发挥着救济保障与辅助支撑的重要作用。然而,随着我国市场经济的发展,商事主体的组织形态日趋复杂化,在公司层面的典型表现之一,即为金字塔式所有权结构的形成。该结构意指公司通过逐级投资或控股的方式,形成由母公司、子公司、孙公司等多层级主体构成的纵向架构。在这种金字塔式结构下,当损害行为通过子公司这一中间层级传导时,其隐蔽性显著增强。无论是源于母公司控股股东、实际控制人的权利滥用,还是子公司管理层的不当履职,母公司股东在信息不对称的困境中,往往难以及时发现并采取相应救济措施。从司法实践来看,在《中华人民共和国公司法》(2023修订)(以下简称“新公司法”)施行前,就已经出现大量母公司股东穿越行使知情权的案件,但大多相关案件都被法院以缺乏法律依据或子公司法人人格独立为由驳回。
为回应实践需要,新公司法终于引入了穿越行使知情权制度(或称“穿透查阅规则”),即母公司股东有权查阅、复制全资子公司的相关材料,这无疑是对股东知情权的一次重要制度完善。但是母公司股东如何穿越行使知情权,包括行权客体、行权程序、诉讼地位等,实践中仍存在不同理解。最高人民法院近期发布的《关于适用〈中华人民共和国公司法〉若干问题的解释(征求意见稿)》仅对“股东知情权纠纷的案件受理及判项表述”“不正当目的的认定”“公司章程等与股东知情权”等问题进行了细化规定,仍未涉及母公司股东穿越行使知情权等相关问题。
近期,笔者代表某知名私募股权投资基金,在上海某法院办理了一起股东知情权纠纷诉讼案件,通过直接起诉母公司,不仅实现了查阅、复制母公司相关材料的既定目标,还一并成功实现了对其子公司穿越行使股东知情权的诉讼目的,取得了良好的办案效果。笔者将结合办理同类案件的实务经验及相关案例,对新公司法下母公司股东穿越行使知情权实务要点进行总结和梳理,同时探讨全资子公司注销情形下母公司股东穿越行使知情权的实务规则。
二、一般情形下母公司股东穿越行使知情权规则
“穿越理论”(Pass-through)最早由艾森伯格教授针对公司运营中的表决权问题提出,后逐渐发展到“账簿查阅穿越权”。新公司法引入这一制度后,并没有明确穿越方式,即行使对象穿越还是行使效果穿越,这也给股东行权方式以及诉讼方案带来了不确定性。
行使对象穿越,即“控制公司股东可以直接向从属公司提出查阅申请,此模式以日本为代表”;行使效果穿越,即“控制公司股东仅能向控制公司提出查阅请求,只是知情权行使效果可以伸展至从属公司,该模式以美国特拉华州为代表”。这意味着,在第一种方式下,母公司股东可以直接向全资子公司提出请求,提起诉讼时直接以全资子公司为被告;而在第二种方式下,母公司股东需向母公司提出请求,由母公司配合提供子公司资料,提起诉讼时也应以母公司为被告。
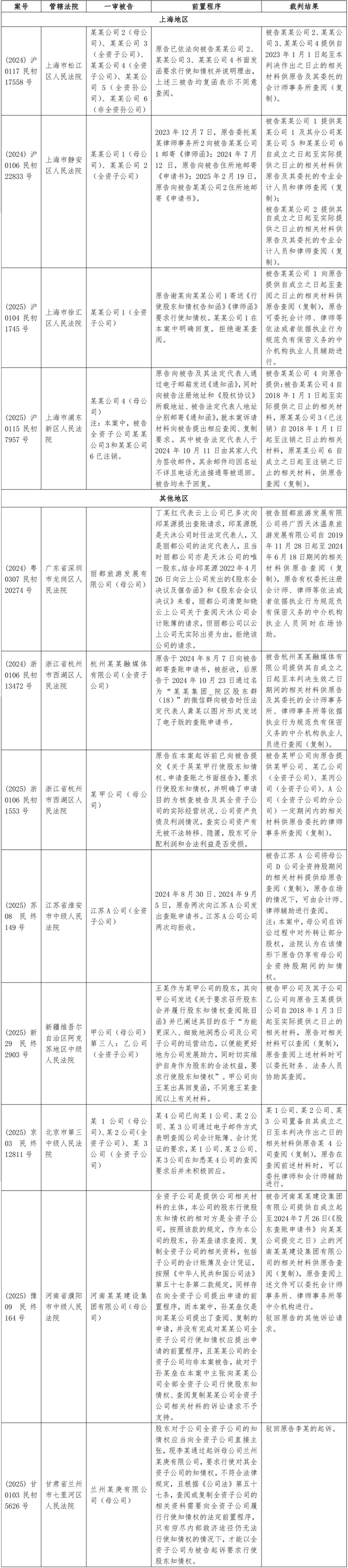
笔者梳理了近年来各地涉及母公司股东穿越行使知情权的部分代表性案件,具体如下:

综上,实践中母公司股东穿越行使知情权确有不同处理方式,甚至同一法院(如浙江省杭州市西湖区人民法院)裁判观点也不一致。但总体来说,大部分法院还是采用行使对象穿越的观点,认为一般情况下母公司股东应直接向全资子公司提出请求,并以全资子公司为被告。
三、全资子公司已注销情形下母公司股东穿越行使知情权规则
倘若全资子公司被依法注销,其法人资格随即消亡,这是否意味着母公司股东无法查阅、复制全资子公司材料?如前所述,笔者近期成功办理了一起股东知情权纠纷诉讼案件。该案中,笔者基于对新公司法相关规定及立法原意的准确理解,结合既往类案实务经验,巧妙设计诉讼方案,仅通过一次诉讼,一个案件,即帮助某私募股权投资基金一揽子成功实现了对母公司及其已注销全资子公司行使股东知情权的诉讼目的,取得了良好的办案效果。
【基本案情】
B公司成立于2019年11月22日,注册地址为上海市某区;A合伙企业(即某私募股权投资基金)于2022年10月27日被登记成为B公司股东,持股比例5%;C公司于2022年11月7日成立,于2025年6月11日办理注销登记,设有执行董事和监事,B公司始终为其唯一股东;D公司于2022年6月16日成立,于2025年6月19日办理注销登记,设有执行董事和监事,B公司始终为其唯一股东。
2025年6月17日,A合伙企业通过电子邮件向B公司发送《告知函》,要求查阅、复制B公司及其全资子公司C公司、D公司相关材料;2025年6月24日,B公司以可能损害公司合法权益为由,回函拒绝A合伙企业上述请求。
【诉讼方案】
A合伙企业以母公司B公司为唯一被告,于2025年7月向上海市某区人民法院提起诉讼,要求B公司提供其成立至判决生效之日止的相关材料供A合伙企业及其委托的会计师、律师等中介机构执业人员查阅(复制);提供C公司、D公司成立至注销之日止的相关材料供A合伙企业及其委托的会计师、律师等中介机构执业人员查阅(复制)。
【本院认为】
关于原告能否要求被告提供C公司、D公司自成立之日起的相关材料供查阅并复制的争议。C公司、D公司均为被告B公司的全资子公司,分别于2025年6月11日、2025年6月19日办理注销登记,其经营性资料理应由被告妥善处理,现原告对该两公司的相关材料享有知情权系基于原告的被告股东身份,被告尚在存续中,权利基础尚未丧失。
【裁判结果】
1、被告提供自成立日起至注销日止的被告公司章程、股东名册、股东会会议记录、董事会会议决议、监事决定、财务会计报告(包括财务情况说明书、资产负债表、利润表、现金流量表及相关附表)供原告及其委托的会计师、律师等中介机构执业人员查阅、复制,地点为上海市某区,总计不超过10个工作日;
2、被告提供自成立日起至注销日止的被告会计账簿(含总账、明细账、日记账)、会计凭证(含记账凭证、原始凭证)供原告及其委托的会计师、律师等中介机构执业人员查阅,地点为上海市某区,总计不超过10个工作日;
3、被告提供C公司、D公司自成立日起至注销日止的公司章程、股东名册、股东会会议记录、董事决定、监事决定、财务会计报告(包括财务情况说明书、资产负债表、利润表、现金流量表及相关附表)供原告及其委托的会计师、律师等中介机构执业人员查阅、复制,地点为上海市某区,总计不超过10个工作日;
4、被告提供C公司、D公司自成立日起至注销日止的会计账簿(含总账、明细账、日记账)、会计凭证(含记账凭证、原始凭证)供原告及其委托的会计师、律师等中介机构执业人员查阅,地点为上海市某区,总计不超过10个工作日。
四、结语
新公司法确立的母公司股东穿越行使知情权制度,无疑是打破集团化公司信息壁垒、强化中小股东权益保护的一把利剑。然而,法律条文的原则性规定与千变万化的商业实践之间,仍存在着需要司法智慧去填补的沟壑。本文通过对典型案例及裁判规则的梳理及笔者承办案件的经验总结,以期为母公司股东充分行使知情权提供一套可操作的行动指南:在全资子公司存续时,应优先直接向全资子公司主张权利并以其为被告;而在全资子公司已注销的特殊情境下,则应果断转向母公司,要求其提供全资子公司的材料。
本文作者:

声明:
本文由德恒律师事务所律师原创,仅代表作者本人观点,不得视为德恒律师事务所或其律师出具的正式法律意见或建议。如需转载或引用本文的任何内容,请注明出处。