从2025年行政处罚案例出发:上市公司对外担保审议披露要点全解析
2026-02-26
根据不完全统计,2025年因信息披露违法受到行政处罚的上市公司共计88家。其中,存在违规对外担保情形的公司达12家,占比显著。尤为值得注意的是,这12家公司中已有6家因违规对外担保及其他问题退市。这一数据表明,违规对外担保不仅是信息披露违法的高发领域,其背后更常关联着公司治理失效、资金占用、财务造假等深层次经营风险,已成为投资者研判上市公司质量与风险的关键警示信号。
一、上市公司对外担保行政处罚概览
以下为2025年度因涉及违规对外担保而受处罚的上市公司案例概览:

一般而言,金额较小、占净资产比例极低的担保违规可能仅被采取监管措施(如警示函)。若违规担保金额达到5,000万元或超过当期/最近一期经审计净资产的10%,或虽未达到此比例但与其他违法行为(如资金占用、财务造假)并存,则极有可能引发行政处罚,进而可能诱发证券虚假陈述诉讼,对公司股价及声誉造成严重影响。
关于上市公司选择隐瞒或不及时披露对外担保的动因,我们认为主要基于以下两点:
其一,主观上存在规避动机。对外担保事项若严格履行内部审议程序,可能因未获通过而影响公司或实际控制人的既定融资或资本运作计划。同时,对外担保,尤其是关联担保或大额担保的披露,可能引发市场对公司偿债风险、关联方利益输送的担忧,导致股价波动,公司为维持市值稳定而选择不披露。
其二,客观上存在操作疏漏。对外担保业务链条长、涉及部门多,若公司内部控制存在缺陷或执行不到位,可能出现业务部门与证券部门沟通不畅、文件传递延误等操作疏忽,导致审议与披露程序被遗漏。
下文将结合规则与案例,对上市公司对外担保审议与披露中的核心问题进行系统梳理与分析。
二、上市公司对外担保的范围:明确包括对控股子公司的担保
《上市公司监管指引第8号——上市公司资金往来、对外担保的监管要求》(中国证券监督管理委员会公告〔2022〕26号)(以下简称“《8号指引》”)第27条规定,“对外担保”指上市公司为他人提供的担保,包括上市公司对控股子公司的担保。相应地,“上市公司及其控股子公司的对外担保总额”包括上市公司对控股子公司担保在内的上市公司对外担保总额与上市公司控股子公司对外担保总额之和。
常见违规情形与案例:
★ 上市公司对控股子公司的担保未审议、披露
某海能源。2023年9月,其全资子公司签订大额融资租赁合同,上市公司为此提供担保,担保金额超过其最近一期经审计净资产的10%。该担保事项发生时,公司未及时履行审议程序及披露义务。天津证监局于2024年11月出具警示函。
某华珠宝。2025年1月及4月,公司为全资子公司两笔银行授信提供担保,但直至2025年8月才予以披露。深交所于2025年9月下发监管函。
★ 上市公司控股子公司对外担保未审议、披露
某天地。该公司全资孙公司在实控人安排下,以巨额定期存单为第三方银行贷款提供质押担保,且涉及“还旧借新”的续贷担保。相关担保既未履行上市公司内部审批程序,也未在定期报告中披露。深圳证监局最终作出行政处罚。
三、上市公司对外担保审议与披露的豁免规定
(一)沪深主板原则无豁免,均需审议披露
《公司法》第15条为公司对外担保设置了董事会或股东会决议的前置程序。《8号指引》第7条及沪深主板《股票上市规则》亦明确规定上市公司所有对外担保必须经董事会或股东大会审议并及时披露。主板上市规则中关于合并报表范围内交易可豁免披露的规定,因《8号指引》作为特别规定而不再适用于对外担保。因此,沪深主板上市公司及其控股子公司的所有对外担保,均须单独履行审议与披露程序,无豁免空间。
值得注意的是,虽然沪深主板规则中并未明确要求控股/参股子公司的各股东按出资比例提供同等担保或者反担保等风险控制措施,但《上海证券交易所上市公司自律监管指南第1号——公告格式(2025年4月修订)》(以下简称“《上交所公告格式》”)之“第四号 上市公司为他人提供担保公告”提出,若上市公司为参股或控股公司提供超出股权比例的担保,应当对该担保是否公平、对等、其他股东没有按比例提供担保等说明原因。《深圳证券交易所上市公司自律监管指引第1号——主板上市公司规范运作(2025年修订)》(以下简称“《深交所规范运作指引》”)3.3.9条规定,董事会在审议对上市公司的控股子公司、参股公司的担保议案时,董事应当重点关注控股子公司、参股公司的各股东是否按出资比例提供同等担保或者反担保等风险控制措施。
可以看出,针对沪深主板上市公司,证券监管规则在一定程度上尊重上市公司的商业自主决策权。上市公司作为市场主体,需要根据自身的经营战略、风险承受能力和与被担保人的关系等因素,综合判断是否需要被担保人股东提供担保或反担保。
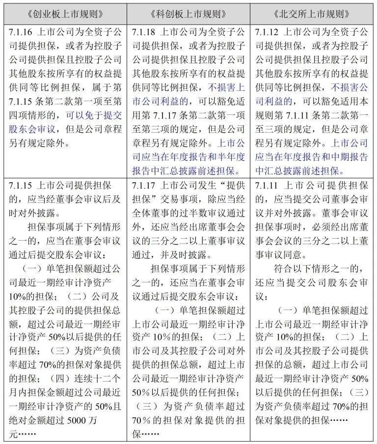
(二)科创板、创业板、北交所存在有限豁免
与主板不同,科创板、创业板和北交所在满足特定条件时,为全资子公司或控股子公司(且其他股东按比例同担保)提供的担保,可以豁免提交股东会审议(仍需董事会审议),但应在定期报告中汇总披露。具体豁免条件(如是否损害公司利益)及豁免情形(如担保额度、对象资产负债率等),各板块规则略有差异,需严格对照适用。

尽管部分板块存在豁免情形,但实践中许多上市公司出于内控严谨性或满足金融机构要求的考虑,仍参照主板标准执行审议披露。
四、上市公司对外担保的年度预计规则
(一)上市公司对外担保的年度预计对象仅限于控股子公司、合营或者联营企业,不包括控股股东、实际控制人及其关联人
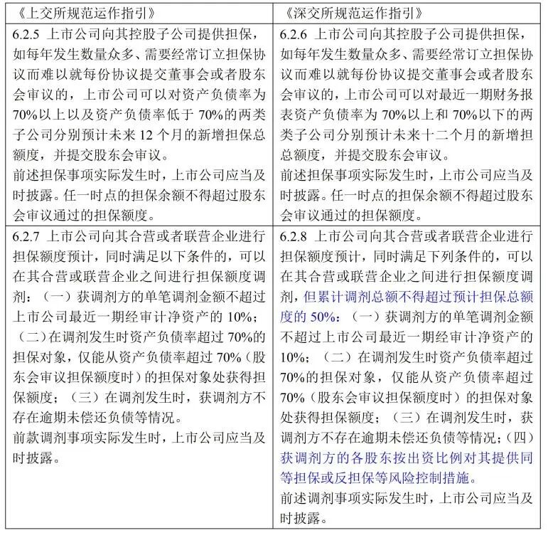
根据沪深交易所股票上市规则、《上海证券交易所上市公司自律监管指引第1号——规范运作》(以下简称“《上交所规范运作指引》”)《深交所规范运作指引》第6.2.4-6.2.7条规定,如每年发生数量众多、需要经常订立担保协议而难以就每份协议提交董事会或者股东会审议的,上市公司可以对其控股子公司、合营或者联营企业未来十二个月新增担保总额度进行预计,并提交股东会审议。但对控股股东、实际控制人及其关联人的担保应逐笔审议并披露。
(二)年度预计范围内,单笔对外担保的披露规则
《上交所规范运作指引》6.2.5条和6.2.6条第二款规定,上市公司向其控股子公司/合营或者联营企业提供担保,该担保事项实际发生时,上市公司应当及时披露。任一时点的担保余额不得超过股东会审议通过的担保额度。《深交所规范运作指引》6.2.6和6.2.7条第二款有同样的规定。根据前述规定,在年度预计范围内,上市公司对控股子公司/合营或者联营企业发生的每笔对外担保都应当单独披露。
《上交所公告格式》之“第四号 上市公司为他人提供担保公告”和《深圳证券交易所上市公司自律监管指南第2号——公告格式(2025年修订)》(以下简称“《深交所公告格式》”)交易类第5号“上市公司对外担保公告格式”,也同样规定了上市公司进行年度担保预计的,在担保预计额度内发生具体担保事项时,应当参照本公告格式披露实际发生的担保情况,披露本次担保的基本情况、担保余额等主要信息,并就担保对象的财务状况、资产负债率等是否发生显著变化作出特别提示。
虽有前述规定,但《公告格式》也规定了较为宽松的披露方式,即上市公司因担保发生频次较高,逐笔披露确有不便的,可按月汇总披露上市公司为子公司、子公司之间等上市公司并表范围内实际发生的担保情况,但应当充分论述原因及合理性。
因此,实践中上市公司对外担保审议披露存在多种方式:1. 上市公司对控股股东、实际控制人及其关联人的担保逐笔审议并披露;2. 每年对外担保次数较少的上市公司通常选择对所发生的所有对外担保进行单独审议和公告。3.为避免频繁召开股东会就单项对外担保进行审议和公告,上市公司通常在年度股东会中就未来12个月计划发生的对外担保额度、被担保对象、对外担保累计金额等进行审议,并授权公司董事会或管理层在担保额度内对外签署担保合同,当实际发生时不再进行单独审议和披露,而选择按月汇总单独披露或在定期报告中统一披露。
(三)担保制度的广泛适用对上市公司对外担保的审议和披露提出了更高要求
随着《关于适用<中华人民共和国民法典>有关担保制度的解释》第九条[1]被广泛知悉和适用,部分担保权人(债权人)开始质疑仅通过年度担保预计公告或定期报告披露对外担保的方式,不足以满足担保合同生效的法定条件,进而要求上市公司就具体担保事项单独履行披露程序。这一变化使得上市公司信息披露的既有模式与担保权人对担保生效形式的特定要求之间产生了张力,形成了一种合规与商业实践之间的博弈。此种博弈本身无涉对错,关键在于如何在满足监管要求的前提下,兼顾效率与风险控制。
我们认为,债权人在与上市公司签订担保合同时,应当主动审查上市公司对外担保是否已履行内部决议程序。若相关担保已在年度股东会审议通过的预计额度之内,且有证据证明实际担保未超出该额度,则可认定债权人已尽到合理审查义务,担保合同应属有效。反之,若未履行适当审查程序,则可能面临担保合同被认定为无效的法律风险。
五、上市公司控股子公司之间进行担保的审议披露要求
(一)合并报表范围内的相互担保:子公司审议+上市公司披露
《上海证券交易所上市公司自律监管指引第1号——规范运作(2025年5月修订)》6.2.10规定,上市公司控股子公司为上市公司合并报表范围内的法人或者其他组织提供担保的,上市公司应当在控股子公司履行审议程序后及时披露,按照本所《股票上市规则》应当提交上市公司股东会审议的担保事项除外。《深圳证券交易所上市公司自律监管指引第1号——主板上市公司规范运作》6.2.11也有同样的规定。
此外,《最高人民法院民法典担保制度司法解释理解与适用》对此进一步明确:“境内上市公司控股子公司为他人提供担保的决议程序及公告主体”部分说明“境内上市公司控股子公司为他人提供担保,当然应当由控股子公司自己依法依章程决议。但控股子公司作出决议后,需要由境内上市公司对此进行公告,那么公告前,是否还需要境内上市公司对此再进行决议呢?我们认为,不需要。对此,应尊重监管机关及交易所的规定。”[2]
因此,上市公司合并报表范围内主体之间的相互担保,应由提供担保的控股子公司履行内部审议程序,之后由上市公司及时履行信息披露义务,无需再由上市公司层面进行重复审议。但在实际操作中,仍有部分上市公司对此类情形进行了二次审议。
(二)是否需要逐笔披露
关于披露频次,应结合前文“四、上市公司对外担保的年度预计规则”的规则理解——原则上实际发生时应当及时披露,但允许按月汇总披露等灵活方式,具体视上市公司担保发生频率及合规安排而定。
(三)相关情形的区分适用
1. 子公司对上市公司提供担保。该情形旨在保障上市公司利益,性质上属于内部增信,不适用对外担保的审议披露规则,无需按对外担保程序处理。
2. 子公司为合并报表范围外主体提供担保。该情形实质等同于上市公司自身对外提供担保,必须严格遵守对外担保的全部规定,包括履行上市公司董事会或股东会审议程序、及时披露、必要时提供反担保等。
六、上市公司关联担保的审议披露要求
(一)上市公司关联担保的制度演变

根据上述规定,证监会关于关联担保的监管演变主要体现在两个方面,其一,从“禁止上市公司为控股股东及关联方提供担保”转变为“为控股股东、实际控制人及其关联方提供担保应当经股东会审议通过”;其二,从“要求所有对外担保类型提供反担保措施”限缩为“为控股股东、实际控制人及其关联方提供担保应要求其提供反担保”。
(二)上市公司关联担保规则
经核查三大交易所各板块上市规则及规范运作指引,关联担保的审议规则及披露要求,主要规定于其上市规则中“应当披露的交易”一章“重大交易”和“关联交易”两节,且各板块的内容基本一致,具体如下:
1.双重审议门槛。上市公司为关联人提供担保的,除应当经全体非关联董事的过半数审议通过外,还应当经出席董事会会议的非关联董事的三分之二以上董事审议同意并作出决议,并提交股东会审议。
2. 反担保强制要求。公司为控股股东、实际控制人及其关联人提供担保的,控股股东、实际控制人及其关联人应当提供反担保。
3. 动态变化的追溯审议。公司因交易或者关联交易导致被担保方成为公司的关联人,在实施该交易或者关联交易的同时,应当就存续的关联担保履行相应审议程序和信息披露义务。董事会或者股东会未审议通过前款规定的关联担保事项的,交易各方应当采取提前终止担保等有效措施。
风险提示:关联担保是上市公司对外担保中违规高发的重灾区,且常与非经营性资金占用、财务造假、违规关联交易等严重违法行为相互交织。从2025年行政处罚案例来看,大额关联担保(如担保金额超过5,000万元,或占公司当期/最近一期经审计净资产10%以上)一旦涉及违规披露,几乎均伴随高额罚款及监管重处。究其原因,关联担保的本质决定了其极易异化为大股东或实控人侵占上市公司利益的通道,因此监管始终将其作为重点盯防领域。上市公司在涉及关联担保时,除应严格遵守程序规则外,更需从实质风险角度审慎评估其必要性与公允性。
七、上市公司对外担保后续事项的持续披露义务
根据三大交易所各板块上市规则及规范运作指引,上市公司在对外担保发生后,仍负有持续跟踪并及时披露相关重大进展的法定义务。相关披露要求主要规定于上市规则“应当披露的交易”一章之“重大交易”部分,具体内容如下:
当上市公司对外担保发生以下重大风险事项时,上市公司应当及时披露:
1. 被担保人债务逾期。被担保人于债务到期后十五个交易日内未履行还款义务;
2. 被担保人发生重大偿债风险。被担保人出现破产、清算或者其他严重影响其还款能力的情形。
其中“十五个交易日”这一时限规定是监管的核心要求,也是上市公司最易触犯的红线。一旦被担保人未能在到期后十五个交易日内还款,上市公司即触发披露义务,不得以“仍在协商”“正在催收”等理由拖延。而对于被担保人出现破产、清算或其他严重影响其还款能力的情形时,无论是否到期,上市公司均需立即披露。
违规后果提示:上市公司未及时披露担保后续重大风险,可能构成虚假陈述或重大遗漏,既可能招致监管处罚,也可能在风险最终爆发时加重上市公司的法律责任与投资者索赔风险。
八、担保额度的调剂使用规则
为提升担保额度管理的灵活性,沪深交易所《规范运作指引》规定了在控股子公司之间、以及向合营或联营企业提供担保额度预计后的调剂机制:

创业板、科创板和北交所虽然未有类似的规定,但我们发现创业板和科创板均有少量调剂案例,北交所暂未发现。
实践探讨:规则未明确禁止在控股子公司与合营/联营企业间进行额度调剂。理论上,将风险较高的合营/联营企业额度调剂至风险更可控的控股子公司,有利于上市公司整体风险管控,但反向调剂可能增加风险,需极为审慎。
九、国有企业对外担保的特殊额度与比例限制
除通用规则外,国有上市公司还需严格遵守国资监管的特殊要求,主要体现在《国资委关于加强中央企业融资担保管理工作的通知》(国资发财评规〔2021〕75号)中。
(一)规模上限控制
原则上,集团整体融资担保余额不得超过合并净资产的40%;单户子企业(含集团本部)担保余额不得超过其净资产的50%。国资委于2021年12月14日的答复指出,这里的融资担保余额指实际提供担保的融资余额,而不是对外担保的合同总金额即发生额。
(二)严格比例担保
严禁对参股企业进行超股权比例的担保。对控股子企业确需超股比担保的,须报集团董事会审批,并需由小股东或第三方提供足额、有价值的反担保。对于所控股上市公司等特殊情况无法取得反担保的,经集团董事会审批后,可采取收取担保费等市场化风险补偿措施。
上市公司对外担保的审议与披露是一项系统性强、规则细致的合规工作。从范围认定、程序履行、披露时点,到后续跟踪、额度调剂,以及国资企业的特殊限制,均存在明确的监管红线和操作要求。且该违规行为成本高昂,不仅可能面临行政处罚、监管处分,更可能暴露公司治理重大缺陷,引发连锁风险。因此,上市公司应在建立健全内部控制机制的基础上,确保对外担保事项的合规运作与披露标准得到严格执行,从源头上防范违规风险,切实维护上市公司及中小投资者的合法权益。
参考文献:
[1]《关于适用<中华人民共和国民法典>有关担保制度的解释》第九条规定,相对人根据上市公司公开披露的关于担保事项已经董事会或者股东大会决议通过的信息,与上市公司订立担保合同,相对人主张担保合同对上市公司发生效力,并由上市公司承担担保责任的,人民法院应予支持。
相对人未根据上市公司公开披露的关于担保事项已经董事会或者股东大会决议通过的信息,与上市公司订立担保合同,上市公司主张担保合同对其不发生效力,且不承担担保责任或者赔偿责任的,人民法院应予支持。
相对人与上市公司已公开披露的控股子公司订立的担保合同,或者相对人与股票在国务院批准的其他全国性证券交易场所交易的公司订立的担保合同,适用前两款规定。
[2]《最高人民法院民法典担保制度司法解释理解与适用》第159页。
本文作者:


声明:
本文由德恒律师事务所律师原创,仅代表作者本人观点,不得视为德恒律师事务所或其律师出具的正式法律意见或建议。如需转载或引用本文的任何内容,请注明出处。