德恒探索

董秘责任研究—以93份监管处罚案例为样本的分析

2026-01-26


前言


2025年12月31日,中国证监会公布了《上市公司董事会秘书监管规则(征求意见稿)》,促进发挥董事会秘书的积极作用,推动提升上市公司治理水平,向社会公开征求意见。董事会秘书(以下简称“董秘”)作为上市公司信息披露事务的直接负责人与“关键少数”,在证券市场监管中居于重要位置。近年来的证券监管行政处罚中,以董秘作为处罚对象也越来越常见。


本文在董秘法定职责基础上,以中国证监会及其派出机构近年作出的93份涉及董秘责任认定的行政处罚决定书为研究样本,系统剖析董秘责任现实处境,对处罚实践进行实证分析,并就董秘履职提供建议。


一、董秘责任的法理基础与制度框架


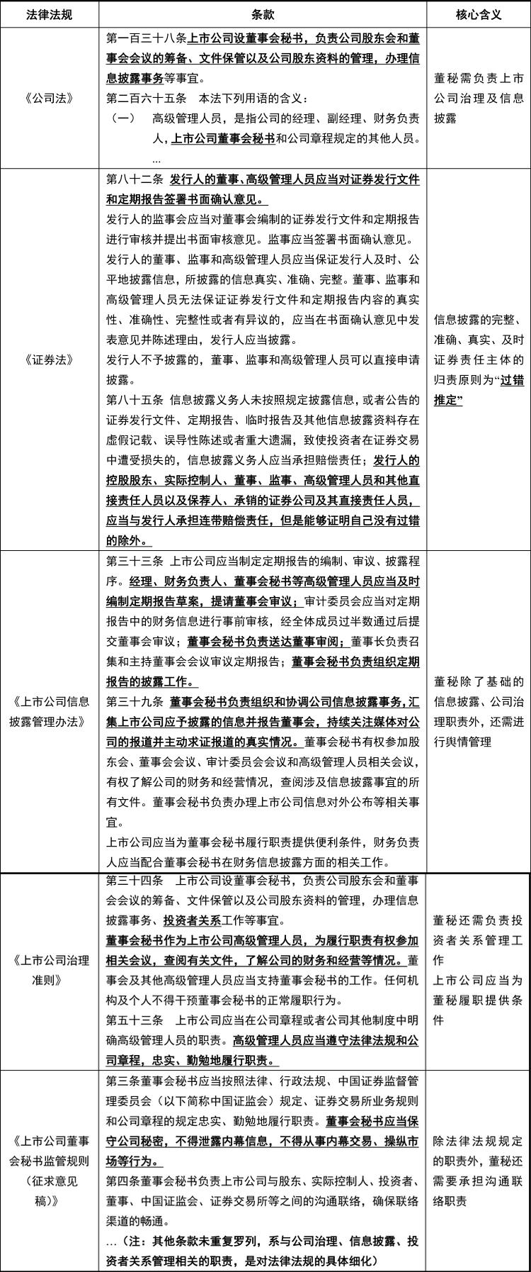
现有证券期货法律体系已经在多个主要法规中构建了完整的董秘职责和法律依据,并提出董秘等高级管理人员需达到的“勤勉尽责”要求。具体如下:


微信图片_2026-01-27_094855_193.png


除上述法律法规外,京沪深三大证券交易所及全国中小企业股份转让系统也分别在其各自制定的上市规则、监管指引、信息披露规则等文件中对董秘职责和责任作出了进一步的落实和重申。


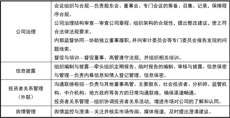
由上可见,董秘职责范围主要归纳为几个领域:公司治理、信息披露、投资者关系管理(外联)、舆情管理等4大职责。具体而言,上述4大方面包括了以下工作和职责:


微信图片_2026-01-27_094913_725.png


二、涉董秘行政处罚样本的实证分析


(一)样本的来源及选择


笔者通过北大法宝行政处罚数据库筛选,并以“董事会秘书”作为全文检索关键词,选取了2025年1月1日至2025年12月3日期间,中国证监会及其派出机构作出的《行政处罚决定书》共计93份。文书作出机关具体情况如下:


微信图片_2026-01-27_094919_379.png


受限于公开资料的有限性,前述样本正文并非全部以董事会秘书为责任对象作出责任认定或分析,但其中对董秘任职履职的提及以及涉及对董事、高级管理人员的责任分析亦具有参考意义。


(二)样本数据分析


根据样本所列示的内容,笔者将行政处罚决定书中涉及董秘责任的几大处罚事由划分为:内幕交易、欺诈发行、信息披露违规、其它(短线交易、抗拒执法等)。其中信息披露违规又可以进一步划分为(财务违规、非经营性资金占用、未及时披露定期报告、未披露重大事项及进展、综合性违规)。


微信图片_2026-01-27_094928_011.png


(三)样本的特征分析


1.板块特征


根据样本分析,对董秘的行政处罚不明显表现出因所属板块(如主板、创业板、科创板)差异而产生的特征性区别。监管机构在认定董秘责任时,其核心依据是《证券法》及相关法律法规规定以及过错推定责任认定逻辑,处罚的严厉程度主要取决于违法行为的性质、情节、后果以及董秘个人的履职情况。


从罚款金额上看,主板、创业板、科创板等主要板块都存在高额罚款和较低罚款的案例,这表明罚款差异主要源自个案违法性质和情节,而非板块的特殊监管要求。


对董秘的责任追究和处罚在全国范围内呈现出高度的监管一致性。监管的核心是压实“看门人”责任,确保信息披露质量。因此,董秘的法律风险主要取决于其所在公司的治理状况、实际控制人/控股股东合规意识以及自身履职的审慎程度,而非其公司股票在哪个板块挂牌交易。板块之间不存在系统性的、影响责任认定和处罚尺度的监管差异。


2.地域特征


根据样本文档内容进行分析,对董秘责任的追究不具有明显的、因地域监管尺度不同而产生的处罚差异特征。


样本中江苏、浙江、广东、北京等地案例较多。这主要反映了这些区域上市公司数量多、资本市场活跃,而非其监管更严厉。是违法案例的“源头分布”特征,而非处罚的“地域倾向”特征。如广东局行政处罚决定书〔2025〕7号涉及资金跨省流动、实际控制人跨辖区隐藏关联关系,导致董秘陈某申辩称履职困难,这反映了案件本身的复杂性和跨地域特征,而非广东局特有的处罚标准。


3.处罚对象特征


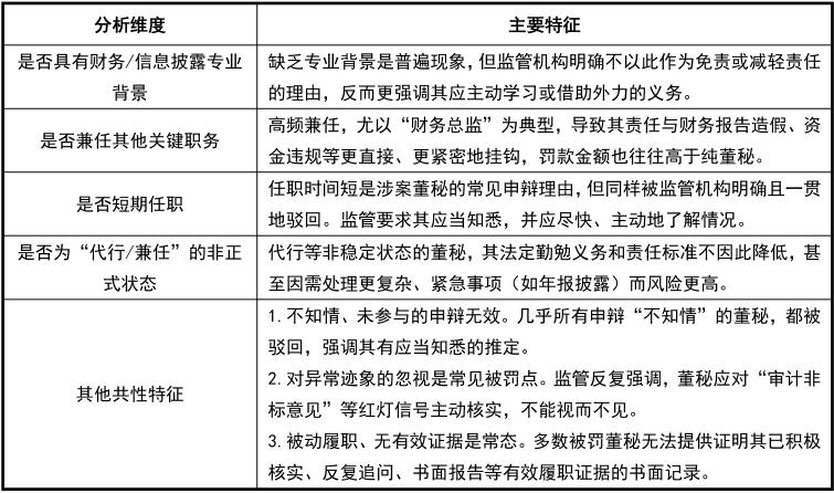
综合样本来看,因信息披露违法被追责的董秘(及相关责任人)在以下几个方面呈现出较明显的特征,这些特征与其“勤勉尽责”的认定和最终责任承担有密切关联。


微信图片_2026-01-27_094936_300.png

(四)样本的处罚结果与裁量因素分析


1.处罚类型


根据样本,证监系统的行政处罚方式主要包括以下几种,且通常根据案情组合使用:


微信图片_2026-01-27_094942_738.png


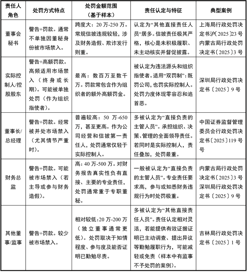
与实际控制人/控股股东、董事、财务总监等其他关键少数相比,对董秘的行政处罚处于中位水平。


样本中,所有被罚董秘(包括代任和兼任的董秘)均被处以警告和罚款。样本中未出现对董秘单独适用“市场禁入”措施的案例。市场禁入主要适用于实际控制人、董事长、总经理、财务总监等被视为“首恶”或情节特别严重的责任人(如深圳局行政处罚决定书〔2025〕9号中董秘兼财总赵某因主动实施财务造假被终身禁入)。处罚决定书中,董秘通常被认定为“其他直接责任人员”,少数情况下(如同时由董事长代行或实际控制人合谋财务造假或者操纵信息披露)会被认定为“直接负责的主管人员”。


董秘罚款金额跨度显著,从20万元至250万元不等,主要受违法行为性质、责任叠加及认错态度三方面影响。常规信息披露违规(如内蒙古局行政处罚决定书〔2025〕3号董秘陈某因未及时披露期货亏损被罚20万元)处罚较轻,而财务造假类虚假记载(如福建局行政处罚决定书〔2025〕19号董秘郭某因年报虚增收入被罚200万元)或欺诈发行(如河北局行政处罚决定书〔2025〕2号董秘龚某因欺诈发行被罚60万元)则处罚加重;兼任其他职务或涉及多项违法会进一步推高罚额(如兼任财务负责人或副总经理等);此外,积极配合调查与认错认罚可获从轻处理。


2.董秘行政处罚的核心特征


根据样本分析,董秘处罚的核心特征体现在三个方面:


一是其承担的“过错推定责任”极为严格,申辩理由极少被采纳。其提出“不知情”、“非财务专业”、“任职时间短”、“已信赖其他人员或中介机构”等申辩理由,监管部门均依据《证券法》《上市公司信息披露管理办法》等强调其对信息披露“真实、准确、完整、及时、公平”的法定责任,该等理由均被驳回,例如上海局行政处罚决定书沪〔2025〕23号认为董秘吴某某提出“非财务专业、任职短”的申辩在案例中均未获认可。


二是对“勤勉尽责”的认定以积极作为为核心,监管侧重于审查董秘是否采取有效措施了解、核实并督促披露重大信息,不作为即可能被追责,如内蒙古局行政处罚决定书〔2025〕3号认为董秘陈某因未持续关注期货交易风险而被处罚。


三是在财务造假案件中处罚尤为严厉,即使董秘未直接参与造假,也因对披露信息的保证责任而面临高额罚款。


3.董秘处罚与其他主体处罚对比情况


董秘行政处罚具有显著特点,与其他高管相比尤为突出,其责任基于法定“信息披露直接责任人”,免责空间较小,监管对“不知情”或“能力不足”等理由容忍度低。董秘个人罚款与公司违法行为严重性直接挂钩,在程序性违规中处罚较轻,而涉及财务造假等重大案件时即便未直接参与也会因“信息披露直接责任人”身份遭受重罚;相较于实际控制人、董事长、财务总监等“关键少数”,董秘在处罚力度和罚款上限方面普遍较低,监管更侧重于追责“首恶”;整体履职要求上强调核查主动性,要求董秘不能被动等待汇报,需主动关注并核实任何触及披露要求的事项。


微信图片_2026-01-27_094952_289.png


样本显示,董事会秘书在信息披露违法中承担着严格且难以开脱的法定信披责任,其处罚虽在绝对金额上可能低于实际控制人等“首恶”,但因免责理由极少被采纳,其职业风险显著,且处罚力度与公司整体违法行为的恶劣程度直接挂钩。


(五)特殊样本分析


笔者进行样本分析时注意到湖南监管局行政处罚决定书〔2025〕13号(恒立实业及相关责任人)案例有一定的特殊性。这是一起典型的上市公司为规避退市风险,在与审计机构存在重大分歧后,通过不配合审计、阻挠内部审议程序等方式,故意导致无法按期披露年度报告的违法违规案件。


根据决定书披露的信息显示,恒立实业2023年已因业绩问题被实施退市风险警示。根据规定,若2024年经审计的营收低于3亿元或审计报告为非标意见,公司股票将终止上市。审计机构旭泰会计师事务所审计初稿显示公司2024年营收为1.96亿元(低于3亿元红线),且审计意见为“无法表示意见”。为避免因此直接退市,董事长石圣平主导做出了“如不认可审计意见就更换事务所并申请延期披露”的决定。公司拒不向审计机构提供最终财务资料,董事长在董事会、审计委员会等审议程序中阻挠对年度报告的正常审议,最终导致公司无法在2025年4月30日的法定期限内披露2024年年报。


本案的最终的责任主体包括了上市公司、董事长、总经理、财务总监、独立董事,但未包括董秘。根据决定书披露的情况显示,董事长曾指示董秘召开会议讨论延期披露年报的情况,但董秘黄某在布置议案时同步加入了审议年度报告等议案。


尽管没有进一步披露董秘免责的具体原因,但从以上内容可以看出,董秘在年报审计受阻期间仍积极推动年报审议和披露,并没有配合上市公司或者实控人采取其他手段改变审计意见。因此,最终监管机构未给予董秘处罚。


三、监管对董秘“勤勉尽责”的认定标准


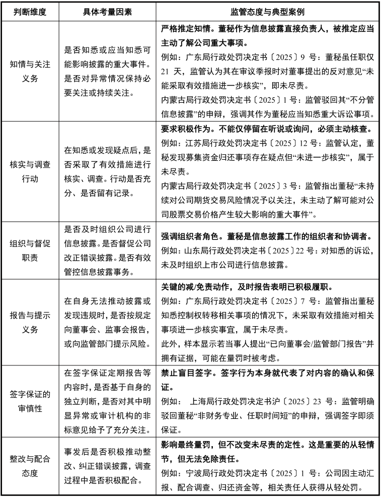
基于样本中监管机构在行政处罚实践中对董事会秘书“勤勉尽责”的认定,呈现出 “责任绝对、标准客观、行为主动” 的鲜明特征。其核心逻辑在于无论董秘是否主观故意、是否具备专业背景,均须对其签字保证的信息披露文件的真实性、准确性、完整性、及时性、公平性承担法定保证责任。“勤勉尽责”的认定不依赖于主观意图,而完全取决于是否采取了充分、积极、有效的客观行动来履行这一保证责任。


根据对样本的总结,以下是实践中判断董秘是否“勤勉尽责”的具体因素及常见误区:


微信图片_2026-01-27_095002_616.png


根据样本的总结,在申辩中被监管机构明确、一贯驳回的理由包括:

1. 不知情、未参与。不知情恰恰被视为董秘失职的体现,而非免责理由,核心含义是“董秘应当知情”。

2. 非财务/法律专业背景。专业能力不足不能免除信披保证责任,反而要求董秘应借助外力或更审慎地核实。

3. 任职时间短。新任职者必须尽快熟悉情况,履职标准不因时间短而降低。

4. 已信赖其他人员(如董事长、财务总监)或中介机构(如会计师事务所、律师事务所)。信赖必须建立在自身已进行必要核查的基础之上,不能完全代替独立判断。监管机构常引用签字保证的法定责任进行驳斥。

5. 已向管理层汇报违规事项,但未被采纳。董秘仅汇报不足以证明已勤勉尽责,若确认应披露,而受阻挠须升级报告路径(如向独立董事、审计委员会、监管机构报告),否则仍属未尽责。

6. 公司内控存在缺陷,个人无法控制。在监管语境下,董秘有责任推动完善内控,并在此缺陷下采取更积极的补救措施来获取信息。

7. 未从违法行为中获利。处罚是基于行为与后果,而非个人获利情况。


四、启示


通过总结93份样本可知,证券监管的逻辑在于董秘作为法定信息披露直接负责人,应当知晓与上市公司切身相关的事项,即便有现实的困难,董秘仍有义务主动建立获知信息的渠道,法律责任不因主观状态或客观困难而免除。


对董秘履职而言可以构建起一套事前-事中-事后的全面工作体系:


(一)事前:建立良好的工作机制、织密网络


1. 构建强制性的信息报送内控制度。尽可能获取知情权限,必须通过管理层推动建立并确保执行一套制度,要求公司所有部门、子公司、关键人员(特别是业务、财务、法务负责人)须将任何可能触及披露的事项(如重大资金往来、重大合同、诉讼、债务、关联交易、业绩大幅变动、核心人员变动等)通知董事会秘书及其管理的部门,不能仅仅依赖口头、非正式沟通。有条件的企业还应在ERP或者OA系统中将用印或者资金进出审批中嵌入董秘审核环节。

2. 主动建立并维护信息获取渠道。定期主动向销售、采购、财务、法务、投资、子公司负责人等进行例行问询,了解潜在重大事项,参与或列席重要的经营会议。

3. 明确报告路径与升级机制。在公司章程或内控制度中明确规定,当董秘发现信息披露障碍(如相关人员不配合、高管阻挠)时,有权且必须向审计委员会乃至监管机构报告或咨询。


(二)事中:主动核实、审慎判断、果断报告


1. 对任何疑点必须深度核查。样本中,许多董秘因未对异常业务、异常财务数据、审计机构的非标意见等保持必要关注或采取有效措施核实而被罚。因此,董秘在面对疑点时必须发起书面问询,要求相关部门提供合同、凭证、说明等证据,并保留所有沟通记录。

2. 审慎行使签字保证权。在定期报告、发行文件上签字,意味着董秘基于独立判断认可其内容。样本显示,以信赖其他管理层、财务总监或审计机构意见不能免责,必要时在审议时对存疑内容明确提出,并要求记录在案。

3. “及时报告”是最后的关键动作。一旦确认存在应披露未披露事项,或虽无法确认但存在重大疑点,而公司管理层不予披露时,必须立即、书面向董事会、审计委员会报告。若仍无法解决,向监管机构报告或咨询是证明已履职到最后的有效证据。


(三)事后:积极补救、配合调查、全程留痕


1. 推动及时更正与披露。若发现过往信息披露有误,必须立即组织发布更正公告,并督促管理层整改。

2. 全面配合监管调查。调查期间如实陈述、提供材料,尽管如实陈述不改变违法定性,但却是重要的量罚从轻情节。

3. 系统化保存履职证据。必须建立档案,系统保存所有信息报送记录、内部问询函及回复、会议资料/会议纪要、向董事会/审计委员会的报告文件、与监管机构的沟通记录等。


结语


执法实践对董秘“勤勉尽责”的认定,是一个以结果为导向、以积极作为为核心的客观判断过程。93份决定书对董秘们的启示是不能被动等待信息,而必须像“守门人”和“吹哨人”一样,主动设置信息过滤网、建立核查流程、并在发现风险时采取升级行动。其职业风险的规避,几乎完全依赖于能否系统性地完成“积极作为清单”并完整保留证据。伴随《上市公司董事会秘书监管规则》的出台,对董秘监管要求更严的同时,对董秘工作要求也将变得更加专业、必要、高效。


本文作者:

image.png


指导合伙人:

image.png


声明:

本文由德恒律师事务所律师原创,仅代表作者本人观点,不得视为德恒律师事务所或其律师出具的正式法律意见或建议。如需转载或引用本文的任何内容,请注明出处。

相关律师

  • 戴祥

    合伙人

    电话:13501882383

    邮箱:daixiang@dehenglaw.com

相关搜索

手机扫一扫

手机扫一扫
分享给我的朋友