德恒探索

上市公司并购重组资讯(2025年12月)

2026-01-21


一、上市公司控制权变更交易资讯


我们在见微数据库中,以“控制权”为关键词、按照最新公告日设定检索周期为2025年12月1日至12月31日。检索结果显示,期间共有56家上市公司发布了120份涉及控制权交易(含交易进展)的公告。剔除一致行动协议(表决权委托协议)解除、无偿划转、司法拍卖等非交易性的因素导致的控制权变动,以及已公告终止的交易后,剩余仍在推进中且已披露交易方案的控制权交易涉及约40家上市公司,基本信息如下表:


微信图片_2026-01-22_093232_578.jpg


二、上市公司重大资产重组交易资讯


根据不完全统计,并结合见微数据库的公告信息,截至2025年12月31日,A股市场全年并购重组事件达到4728单,其中重大重组数量达153单。


其中,A股上市公司跨境并购呈现交易结构创新突破、产业协同战略深化、监管生态系统化等特征。我们节选其中部分跨境收购交易信息整理如下:


1.元力股份全资子公司收购境外股权


微信图片_2026-01-22_093404_348.png


2. 蓝思科技收购裴美高国际有限公司100%股权


微信图片_2026-01-22_102207_167.jpg


3.华联控股收购阿根廷Argentum Lithium S.A. 100%股份


微信图片_2026-01-22_093411_855.jpg


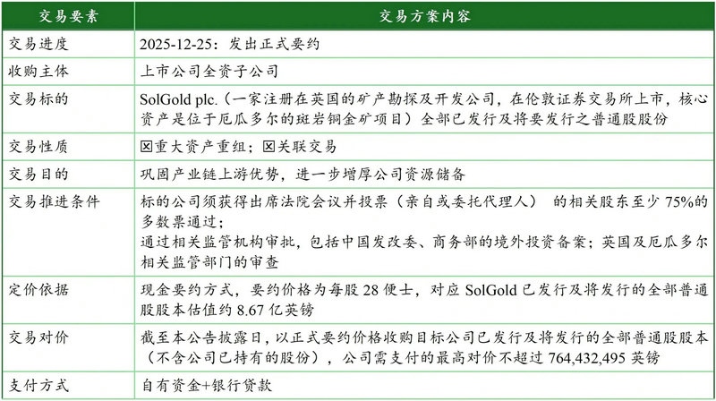
4.江西铜业要约收购境外上市公司股份


微信图片_2026-01-22_093418_371.jpg


5.德福科技收购Circuit Foil Luxembourg S.a.r.l. 100%股权


微信图片_2026-01-22_093425_940.jpg


三、上市公司并购重组相关政策及动态速递


(一)《中国证监会发布《关于就〈上市公司监督管理条例(公开征求意见稿)〉公开征求意见的通知 》


12月5日,中国证监会发布《关于就〈上市公司监督管理条例(公开征求意见稿)〉公开征求意见的通知 》。


《条例(征求意见稿)》共八章、七十四条,除总则和附则外,主要内容包括:

一是完善上市公司治理要求,规范治理架构以及控股股东、实际控制人、董事、高管等关键少数的行为,促进提升治理的有效性,夯实上市公司高质量发展的根基。

二是进一步强化信息披露监管。特别是针对上市公司信息披露“财务造假”,通过健全上市公司内部监督制约、追责追偿机制,禁止第三方配合造假等方式,多维度予以重点打击和防范。

三是规范并购重组行为。细化完善上市公司收购、重大资产重组等规定,进一步明确财务顾问的职责定位和独立性要求,支持产业整合升级和企业转型。

四是加强投资者保护。对市值管理、现金分红、股份回购等作出明确要求,推动上市公司提升投资价值、增强回报投资者意识。明确主动退市中投资者保护安排,防范上市公司规避退市、利用破产重整损害投资者利益。

五是严厉打击违法违规行为,细化国务院证券监督管理机构在依法履职过程中可以采取的措施,对占用担保、配合造假等行为设置专门罚则。


(二)《非横向经营者集中审查指引》(2025.12.15实施)


12月15日,市场监管总局发布《关于印发〈非横向经营者集中审查指引〉的通知》,规范并购审查。


《指引》明确非横向经营者集中包括纵向和混合集中,规定相关市场界定、证据材料类型、市场份额初步判断标准(50%、35%、25%分档),并细化纵向集中原料封锁、客户封锁及混合集中的搭售、互操作性等竞争损害评估方法。指引强调能力、动机、效果三步评估,允许效率提升等抗辩,适用于合营企业及违法集中调查。


(三)《商业银行并购贷款管理办法》(2025.12.31实施)


12月31日,国家金融监督管理总局公布《商业银行并购贷款管理办法》。


《办法》自印发之日起施行,原《中国银监会关于印发〈商业银行并购贷款风险管理指引〉的通知》同时废止。主要修订内容包括:一,拓宽并购贷款适用范围,除控制型并购外,允许支持参股型并购交易;二,设置差异化展业资质要求,参股型并购贷款业务的银行资产规模要求提高至1000亿元人民币;三,优化贷款条件,将控制型并购贷款占并购交易价款比例上限由60%提升至70%,参股型并购贷款上限为60%;贷款期限分别延长至十年和七年;四,强调偿债能力评估,要求银行重点评估并购方偿债能力及并购后企业协同效应。并购贷款业务需建立健全风险管理机制,严格尽职调查、风险评估和贷后管理。并购贷款余额、集中度、担保要求等均作出明确规定。


本期责编:

image.png

image.png



声明:

本文由德恒律师事务所律师原创,仅代表作者本人观点,不得视为德恒律师事务所或其律师出具的正式法律意见或建议。如需转载或引用本文的任何内容,请注明出处。

相关律师

  • 李晓新

    合伙人

    电话:+86 021 5598 9879

    邮箱:lixx@dehenglaw.com

相关搜索

手机扫一扫

手机扫一扫
分享给我的朋友