以挂靠人请求权基础探究“区分发包人是否知道挂靠”的必要性
2025-12-31
摘要
当前借用资质的实际施工人(下称“挂靠人”)权利主张乱象纷呈,根源在于缺乏对请求权基础的深入剖析。本文认为,挂靠人对发包人及被挂靠人的请求权均属不当得利返还请求权。在责任主体认定上,区分发包人是否知道挂靠并无必要——发包人作为实际受益人的法律地位不因主观认知而改变;但在发包人返还金额确定上有区分必要:若发包人明知挂靠,应按照“《施工合同》约定工程价款-借用资质费-发包人已付被挂靠人工程款”确定返还金额;若发包人不知挂靠,则应按照“(《施工合同》约定工程价款-利润)×(1-借用资质费/《施工合同》约定工程价款)-部分企业管理费-发包人已付被挂靠人工程款”确定返还金额。该方案逻辑简明,既能合理分配违法成本,亦有助于遏制挂靠行为。
导语
关于挂靠人如何主张权利,立法与司法解释始终未予明确,学界观点纷呈,司法裁判标准更是莫衷一是。不同法院,甚至同一法院的不同法官对同类案件的处理结果差异显著:有的支持挂靠人径行向发包人主张工程款,有的则限定其仅能向被挂靠人主张。此种裁判分歧不仅困扰当事人,更损害司法权威。
最高人民法院民一庭虽于2022年1月7日通过微信公众号公布法官会议观点[1],确认发包人明知情形下挂靠人有权请求发包人参照合同关于工程价款的约定折价补偿,但该意见既非正式法源,亦未解决发包人不知情时的权利救济问题。2025年11月23日公布的《关于审理建设工程施工合同纠纷案件适用法律问题的解释(二)(征求意见稿)》(下称《建工解释二(征求意见稿)》),虽试图填补空白,却在责任主体设置上作出不当区分,导致逻辑断裂。
本文主张,挂靠人的权利主张应回归《民法典》第九百八十五条确立的不当得利框架,无需叠床架屋另设规则。
从《建工解释二(征求意见稿)》内容来看,所涉挂靠情形仅限狭义情形,即“没有资质的实际施工人借用有资质的建筑施工企业名义承揽工程”情形,故本文亦在此限定范畴内展开探讨。
一、挂靠人的请求权基础:不当得利返还请求权
挂靠施工模式涉及两份基础合同:一是挂靠人与被挂靠人签订的《挂靠合同》;二是挂靠人以被挂靠人名义与发包人签订的《施工合同》。两份合同因违反法律强制性规定均属无效,具体分析如下:
其一,《挂靠合同》约定挂靠人借用被挂靠人资质承揽工程,被挂靠人收到发包人工程款项后,扣除借用资质费(建筑行业内习惯称“挂靠费”),将余款转付挂靠人。建筑工程领域,要求承建单位具备相应施工资质,旨在确保工程质量安全,维护社会公共利益及发包人权益。故而,该合同涉及滥用民事权利、恶意串通损害社会公共利益及发包人利益,违反《民法典》第一百三十二条[2],依据《最高人民法院关于适用〈中华人民共和国民法典〉总则编若干问题的解释》(下称《民法典总则编解释》)第三条[3]及《民法典》第一百五十四条[4],应认定无效,挂靠人与被挂靠人之间自始不存在约定的债权债务关系。
其二,《施工合同》约定被挂靠人进行工程建设,发包人向被挂靠人支付工程款。依据《最高人民法院关于审理建设工程施工合同纠纷案件适用法律问题的解释(一)》(下称《建工解释一》)第一条[5]第(二)项规定“没有资质的实际施工人借用有资质的建筑施工企业名义签订的施工合同无效”之规定,该合同同样无效,被挂靠人与发包人之间亦自始无约定的债权债务关系。
基于此,三方法律关系自始欠缺有效合同基础,挂靠人唯能依据《民法典》第九百八十五条[6]向得利人主张不当得利返还,故其请求权基础只能是不当得利返还请求权。
特别说明:就《建工解释一》第一条规定的规范基础,或有如下质疑:该条虽明确借用资质签订的施工合同无效,但此仅为司法解释之规定。若发包人并不明知挂靠,认定合同无效的上位法依据为何?
对此,笔者认为:被挂靠人自始缺乏承揽工程的真实意思,构成欺诈,在民法典体系下,发包人请求撤销之前,确实无法否定施工合同效力。然,施工合同有效与否,对挂靠人请求权基础并无影响。具言之:
其一,即便施工合同有效,因被挂靠人未实际履行施工义务,其亦无权依该合同向发包人主张工程款。
其二,挂靠人与发包人之间始终不存在直接合同关系,自无约定之债可言。故,挂靠人之请求权基础终须诉诸法定之债,即不当得利返还。
二、不当得利框架下的责任主体及返还范围
《民法典》第一百五十七条[7]规定“民事法律行为无效的,行为人因该行为取得的财产,应当予以返还;不能返还的,应当折价补偿”。“财产返还”与“折价补偿”实乃履行无效合同所获利益的返还,其性质仍属不当得利返还(见《最高院〈民法典合同编通则解释〉理解与适用》第281页)。 据此,合同无效后,得利人仅须在“因该行为取得财产”或“因该行为取得财产折价金额”范围内向受损方承担返还责任。
(一)对被挂靠人的请求权范围
《挂靠合同》无效,被挂靠人基于该合同履行所获财产范围为“发包人已付被挂靠人工程款(含借用资质费)-被挂靠人已转付挂靠人工程款”。司法实践及《建工解释二(征求意见稿)》第四条第一款[8]均认定借用资质费属违法费用,被挂靠人无权获得。故,返还金额中应包括借用资质费,挂靠人有权请求被挂靠人在该范围内承担不当得利返还责任。
(二)对发包人的请求权范围
《施工合同》无效,发包人基于该合同履行所获财产范围为“工程项目-发包人已付被挂靠人工程款”。因工程无法原物返还,应折价补偿。
关键在于,谁是“受损方”?被挂靠人仅出借资质,未做任何投入;挂靠人则投入全部人工、材料、机械,实际履行合同义务。故因《施工合同》履行而受损的是挂靠人,而非被挂靠人。因此,挂靠人有权直接请求发包人在“工程折价金额-发包人已付被挂靠人工程款”范围内承担不当得利返还责任,被挂靠人无权向发包人主张任何款项。
特别说明:针对笔者上述观点,或有以下质疑:若转包/违法分包情形下,发包人与承包人、承包人与接受转包人/接受违法分包人之间的合同均无效,接受转包人/接受违法分包人能否也依不当得利向发包人主张价款?
答案是否定的。“受损与受益之间存在直接因果”是构成不当得利的必要条件,而转包/违法分包中,承包人承揽工程后再对外转包/违法分包,承包人承揽工程的意思表示及愿意承担对接受转包人/接受违法分包人支付工程款风险的意思表示,切断了“接受转包人/接受违法分包人受损”与“发包人受益”之间的因果关系——接受转包人/接受违法分包人的损失与承包人获利(从发包人处获得对价)有直接因果关系,而与发包人获利(取得工程)无直接因果关系。故接受转包人/接受违法分包人只能向承包人主张不当得利返还,这与《建工解释二(征求意见稿)》第七条[9]立场一致。而挂靠情形中,被挂靠人仅是“资质外壳”,无承揽工程的意思,更无承担支付工程款风险的意思(只有转付意思),该“外壳”无法切断挂靠人受损与发包人受益的因果关系,故挂靠人可直接向发包人主张不当得利返还。
三、“区分发包人是否知道挂靠”的必要性:责任主体与返还金额的双重视角
(一)责任主体认定:无必要区分发包人是否知道挂靠
发包人明知挂靠,可能表现为缔约时或履约中知情,并明示或默示许可。此时可认定发包人承诺[10]与挂靠人形成施工合同关系,事实合同[11]成立。但因挂靠人无施工资质,依据《建工解释一》第一条第(一)项[12]“承包人未取得建筑业企业资质或超越资质等级的,建设工程施工合同无效”之规定,该事实合同仍属无效合同。所以,事实合同虽成立但无效。
发包人不知挂靠,则挂靠人与发包人之间无合意,无要约与承诺,则合同不成立。
但无论“事实合同成立但无效”还是“合同不成立”,最终结果均为无有效合同关系,挂靠人的请求权均为不当得利返还请求权。发包人作为实际受益人的客观地位不因其主观认知而改变,其受领工程所获利益与挂靠人投入损失之间的因果关系明确,不当得利返还请求权即告成立。因此,确定责任归属时,区分发包人是否明知并无必要——无论知情与否,发包人均应在其受益范围内向挂靠人承担返还责任。
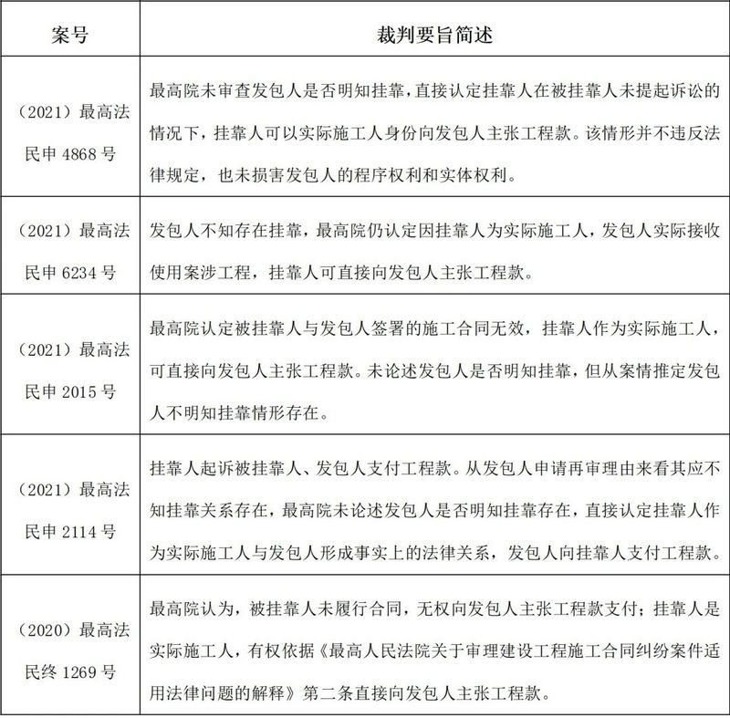
以下最高院案例均印证此点:在挂靠人直索发包人的案件中,均未将“发包人明知”作为审查要件,而是直接认定挂靠人有权向发包人主张折价补偿。

(二)发包人返还金额认定:应区分发包人是否知道挂靠
1.发包人明知挂靠时的返还金额
发包人明知时,与挂靠人构成事实合同关系,该合同虽无效,但成立。因发包人明知书面《施工合同》系挂靠人借用资质签订,仍同意由挂靠人继续履行,故以行为表明认可事实合同的工程价款按《施工合同》约定执行。因此,在事实合同中,发包人与挂靠人就工程价款存在约定。依据《民法典》第七百九十三条第一款[13]规定,事实合同无效,可参照“合同关于工程价款的约定”,即“《施工合同》约定工程价款”,确定工程折价金额。
但若直接按此约定确定工程折价金额,则挂靠人从被挂靠人及发包人处所获总额——“《施工合同》约定工程价款”,将超过《施工合同》、《挂靠合同》有效情形下挂靠人有权获得的总额——“《施工合同》约定工程价款-借用资质费”。显然,挂靠人基于合同无效获得的利益超过合同有效时的可得利益,有违公平原则。且,挂靠人作为理性市场主体,缔约时已核算成本,其预期工程折价金额不会超过“《施工合同》约定工程价款-借用资质费”。因此,工程折价金额应确定为“《施工合同》约定工程价款-借用资质费”。
另,《民法典》第七百九十三条第一款仅规定“可参照”合同约定确定工程折价金额,而非“应参照”,在公平原则下作此调整并不违背该规定。
故发包人明知挂靠情形下,发包人向挂靠人返还金额应按照“《施工合同》约定工程价款-借用资质费-发包人已付挂靠人工程款”确定。
2.发包人不知挂靠时的返还金额
发包人不知情时,与挂靠人之间不存在要约与承诺,双方就工程价款未达成任何约定,无《民法典》第七百九十三条第一款所规定的“参照合同关于工程价款的约定”确定工程折价金额之基础,应适用《最高人民法院关于适用〈中华人民共和国民法典〉合同编通则若干问题的解释》(以下简称《合同编通则解释》)第二十四条第一款[14],以“确定合同不发生效力之日工程的市场价值或其他合理方式”计算工程折价金额。
我国建筑行业,施工合同约定的工程价款普遍以市场价或政府指导价为基准下浮一定比例计算。因此,挂靠人借用资质签订的书面《施工合同》中工程价款通常低于市场价,若按市场价值计算反而对不知情发包人不公。故应采用“其他合理方式”计算工程折价金额。
住房和城乡建设部、财政部发布的《建筑安装工程费用项目组成》第一条规定“建筑安装工程费用项目按费用构成要素划分为人工费、材料费、施工机具使用费、企业管理费、利润、规费和税金”,故工程折价金额定为“(《施工合同》约定工程价款-利润)×(1-借用资质费/《施工合同》约定工程价款)-部分企业管理费”比较合理,理由如下:
(1)挂靠人借用资质签订《施工合同》,并与被挂靠人签订《挂靠合同》,应已预期物化出工程实体所需投入不应超过“《施工合同》约定工程价款-借用资质费”,故工程折价金额应在此基准下调。
(2)只有人工费、材料费、施工机具使用费、企业管理费、规费和税金等投入的费用,才能物化出工程实体,才应计入工程折价金额。“利润”非投入费用,不应计入工程折价金额。
(3)挂靠人既然签订《施工合同》、《挂靠合同》,视为其认可按照“约定工程价款-借用资质费用”占“约定工程价款”的比例,计算物化工程的投入费用,即按照“(《施工合同》约定工程价款中的人工费+材料费+施工机具使用费+企业管理费+规费+税金)×(1-借用资质费/《施工合同》约定工程价款)”计算,简化后公式为“(《施工合同》约定工程价款-利润)×(1-借用资质费/《施工合同》约定工程价款)”。由此计算得出的投入费用,便是挂靠人预期的工程折价金额。
(4)《施工合同》约定工程价款中的“企业管理费用”,是发包人基于对被挂靠人施工资质信赖,从而对其管理能力认可后,所愿意支付的价款。然而,挂靠人缺少相应资质,发包人有理由认为其管理能力不及被挂靠人,故可将“企业管理费用”在上述按比例折算的基础上再行酌减。具体扣减金额,由法官结合挂靠人提供的管理费用实际支出证据及工程质量,自由裁量。
另,人工费、材料费、利润等各项费用均可由专业造价机构分别计算,即便《施工合同》为固定总价合同,或者为无详细单价取费表、无法直接依据清单单价计算的合同,也可参照《建工解释二(征求意见稿)》第十一条[15]的按比例折算方式分别计算。故,该确定工程折价金额的方案,在司法实践中具备可操作性。
综上,发包人不知挂靠情形下,发包人向挂靠人返还金额应按照“(《施工合同》约定工程价款-利润)×(1-借用资质费/《施工合同》约定工程价款)-部分企业管理费-发包人已付被挂靠人工程款”来确定。
发包人是否知道挂靠施工,本质上反映其是否参与违法施工。若参与违法,应承担更高违法成本,支付的折价补偿金额应高于其未参与违法施工支付的金额。上述关于工程折价金额的确定方式,也完全符合这一原则。
四、《建工解释二(征求意见稿)》相关条文评析
《建工解释二(征求意见稿)》第四条[16]、第五条[17]、第八条[18]试图延续民一庭2022年观点并补充发包人不知情时的处理规则,但因在确定责任主体时,不当区分“发包人是否知道挂靠”,导致逻辑矛盾:
1.条文冲突:第五条将挂靠合同定性为“借用合同”,此定性下,被挂靠人义务仅限于出借资质,无支付折价补偿义务;但第四条又允许挂靠人直接向被挂靠人主张折价补偿款,自相矛盾。
2.错误创设连带责任:第四条、第五条在发包人明知情形下,竟使被挂靠人与发包人对挂靠人承担连带责任。此逻辑脱离基本法理,且使挂靠人获得的救济路径优于有效施工合同中承包人的救济路径。此种法律制度下,将助长挂靠乱象。
3.代位权适用牵强:第八条规定挂靠人可行使代位权,但代位权以“享有到期债权”为前提。依据第五条“借用合同”的定性,挂靠人对被挂靠人的债权仅为“发包人已付被挂靠人工程款-被挂靠人已转付挂靠人工程款”。若被挂靠人已全额转付,则无到期债权,代位权自始不成立。
最高院强推代位权路径,实质效果仅体现在发包人不知情时,为挂靠人提供向发包人主张款项的路径。既然如此,何不直接依据不当得利要求发包人返还?为何在确定责任主体时,非得区分“发包人是否知道挂靠施工”?直接依据不当得利规定要求发包人返还,岂不是逻辑更简单清晰,还可避免诉讼叠加。
最高院或出于“保护善意发包人”的考虑,试图通过区分责任主体使其免于向非合同相对方担责。但即便在发包人不知情时,不允许挂靠人直接向发包人主张,被挂靠人仍可向发包人主张,且第八条又允许挂靠人代位诉讼,导致发包人面临双重诉累,所谓的“保护”反而成为善意发包人的负担。
而依本文理论,发包人不知情时既不增加诉累,又降低其折价补偿金额,获得实在的经济利益保护。补偿金额降低将使挂靠人获利减少,甚至可能无利可图,无利之地自然无人愿入,挂靠行为也必将随之减少。故该理论既真正保护了发包人,又有利于遏制挂靠行为。
五、学界相关理论评析
转包类比说:主张发包人不知挂靠时,应参照转包处理。然挂靠关系中挂靠人与被挂靠人仅有“借用资质”合意,无“建立施工合同关系”之意思,强行拟制施工合同关系,违反意思自治原则。
间接代理说:试图将挂靠合同解释为代理合同。但代理关系以“委托意思”为核心,挂靠合同中并无“委托意思”;且依《民法典》第九百二十六条[19],间接代理中第三人须从受托人或者委托人中择一主张权利,而《最高人民法院关于适用〈中华人民共和国民事诉讼法〉的解释》(下称《民诉法解释》)第五十四条[20]却允许发包人请求挂靠人与被挂靠人承担连带责任。目前法律框架下,二者逻辑根本冲突。
上述理论均背离基本法理,实乃拟以曲解规则方式解决挂靠问题,恐将扰乱民法体系。
六、结论及立法建议
本文从挂靠人不当得利返还请求权的理论基础出发,论证在责任主体认定上,不应区分“发包人是否知道挂靠施工”;而在发包人返还不当得利金额确定上,应区分“发包人是否知道挂靠施工”。
据此,建议《建工解释二》对挂靠情形中各方法律责任明确如下:
1. 挂靠人有权请求被挂靠人在“发包人已付被挂靠人工程款(含借用资质费)-被挂靠人已转付挂靠人工程款”范围内承担不当得利返还责任;
2.发包人知道挂靠施工的,挂靠人有权请求发包人在“《施工合同》约定工程价款-借用资质费-发包人已付被挂靠人工程款”范围内承担不当得利返还责任;
3.发包人不知挂靠施工的,挂靠人有权请求发包人在“(《施工合同》约定工程价款-利润)×(1-借用资质费/《施工合同》约定工程价款)-部分企业管理费-发包人已付被挂靠人工程款”范围内承担不当得利返还责任;
4.被挂靠人无权向发包人主张不当得利返还,即无权向发包人主张折价补偿。
此外,《建工解释二(征求意见稿)》将发包人知道挂靠情形的范围限缩为“订立合同时知道或应当知道”,忽略了履约中(施工中或竣工后或结算时)知道挂靠的情形。因此建议《建工解释二》调整知道挂靠范围,以涵盖发包人在任何阶段知道挂靠的情形。
参考文献:
[1]最高院民一庭于2022年1月7日在其微信公众号上发布法官会议讨论观点:没有资质的实际施工人借用有资质的建筑施工企业名义与发包人签订建设工程施工合同,在发包人知道或者应当知道系借用资质的实际施工人进行施工的情况下,发包人与借用资质的实际施工人之间形成事实上的建设工程施工合同关系,借用资质的实际施工人有权请求发包人参照合同关于工程价款的约定折价补偿。
[2]《民法典》第一百三十二条 民事主体不得滥用民事权利损害国家利益、社会公共利益或者他人合法权益。
[3]《民法典总则编解释》第三条 对于民法典第一百三十二条所称的滥用民事权利,人民法院可以根据权利行使的对象、目的、时间、方式、造成当事人之间利益失衡的程度等因素作出认定。
行为人以损害国家利益、社会公共利益、他人合法权益为主要目的行使民事权利的,人民法院应当认定构成滥用民事权利。
构成滥用民事权利的,人民法院应当认定该滥用行为不发生相应的法律效力。滥用民事权利造成损害的,依照民法典第七编等有关规定处理。
[4]《民法典》第一百五十四条 行为人与相对人恶意串通,损害他人合法权益的民事法律行为无效
[5]《最高人民法院关于审理建设工程施工合同纠纷案件适用法律问题的解释(一)》第一条 建设工程施工合同具有下列情形之一的,应当依据民法典第一百五十三条第一款的规定,认定无效:(一)承包人未取得建筑业企业资质或者超越资质等级的;(二)没有资质的实际施工人借用有资质的建筑施工企业名义的;(三)建设工程必须进行招标而未招标或者中标无效的。
[6]《民法典》第九百八十五条 得利人没有法律根据取得不当利益的,受损失的人可以请求得利人返还取得的利益,但是有下列情形之一的除外:(一)为履行道德义务进行的给付;(二)债务到期之前的清偿;(三)明知无给付义务而进行的债务清偿
[7]《民法典》第一百五十七条 民事法律行为无效、被撤销或者确定不发生效力后,行为人因该行为取得的财产,应当予以返还;不能返还或者没有必要返还的,应当折价补偿。有过错的一方应当赔偿对方由此所受到的损失;各方都有过错的,应当各自承担相应的责任。法律另有规定的,依照其规定。
[8]《建工解释二(征求意见稿)》第四条第一款 建筑施工企业转让、出借资质或者以其他方式允许他人以本企业名义承揽工程,人民法院应当认定涉及转让、出借资质等关系的合同无效。建筑施工企业主张约定的转让、出借资质等费用的,人民法院不予支持。
[9]《建工解释二(征求意见稿)》第七条 承包人违反民法典第七百九十一条、建筑法第二十八条、第二十九条等有关禁止转包或者违法分包的规定将其承包的工程转包或者违法分包,接受转包或者违法分包的单位或者个人依据转包或者分包合同向承包人主张折价补偿款的,人民法院依法予以支持。接受转包或者违法分包的单位或者个人向与其没有合同关系的发包人主张折价补偿款或者要求其赔偿损失的,人民法院不予支持。
[10]《民法典》第四百八十条 承诺应当以通知的方式作出;但是,根据交易习惯或者要约表明可以通过行为作出承诺的除外。
[11]《民法典》第四百九十条 当事人采用合同书形式订立合同的,自当事人均签名、盖章或者按指印时合同成立。在签名、盖章或者按指印之前,当事人一方已经履行主要义务,对方接受时,该合同成立。
[12]《建工解释一》第一条 建设工程施工合同具有下列情形之一的,应当依据民法典第一百五十三条第一款的规定,认定无效:
(一)承包人未取得建筑业企业资质或者超越资质等级的;...
[13]《民法典》第七百九十三条第一款 建设工程施工合同无效,但是建设工程经验收合格的,可以参照合同关于工程价款的约定折价补偿承包人。
[14]《合同编通则解释》第二十四条 合同不成立、无效、被撤销或者确定不发生效力,当事人请求返还财产,经审查财产能够返还的,人民法院应当根据案件具体情况,单独或者合并适用返还占有的标的物、更正登记簿册记载等方式;经审查财产不能返还或者没有必要返还的,人民法院应当以认定合同不成立、无效、被撤销或者确定不发生效力之日该财产的市场价值或者以其他合理方式计算的价值为基准判决折价补偿。
[15]《建工解释二(征求意见稿)》第十一条 建设工程施工合同约定按照固定总价结算工程价款,工程未竣工即解除合同,已施工部分质量合格且当事人就价款不能协商一致的,当事人请求参照合同签订时建设工程所在地建设行政主管部门发布的计价方法或者计价标准及建设施工领域相关规范确定承包人已施工部分工程价款占全部工程的价款比例,并以该比例乘以合同约定固定价款确定承包人应得工程价款的,人民法院应予支持。
[16]《建工解释二(征求意见稿)》第四条 建筑施工企业转让、出借资质或者以其他方式允许他人以本企业名义承揽工程,人民法院应当认定涉及转让、出借资质等关系的合同无效。建筑施工企业主张约定的转让、出借资质等费用的,人民法院不予支持。
借用建筑施工企业资质的单位或者个人施工后,依据其与建筑施工企业的约定请求建筑施工企业支付折价补偿款或者赔偿损失,建设工程经验收合格的,人民法院依照民法典第一百五十七条规定处理
[17]《建工解释二(征求意见稿)》 第五条 缺乏相应资质的单位或者个人借用有资质的建筑施工企业名义与发包人订立建设工程施工合同,发包人订立合同时不知道且不应当知道出借资质情形,借用资质的单位或者个人以该合同直接约束自己和发包人为由请求发包人支付工程价款或者折价补偿款的,人民法院不予支持。
借用资质的单位或者个人提供证据证明发包人订立合同时知道或者应当知道出借资质情形,完成相应工程施工后向发包人主张折价补偿款的,人民法院应当通知出借资质的建筑施工企业作为第三人参加诉讼或者同意其申请作为第三人参加诉讼,依法认定发包人与出借资质的建筑施工企业之间的建设工程施工合同、出借资质的建筑施工企业与借用资质的单位或者个人之间的借用合同无效,并根据发包人支付价款、借用资质的单位或者个人施工情况判决发包人向借用资质的单位或者个人承担责任。
[18]《建工解释二(征求意见稿)》第八条 借用资质的单位或者个人、接受转包或者违法分包的单位或者个人依据民法典第五百三十五条规定,以出借资质的建筑施工企业、转包人或者违法分包人怠于行使到期债权或者与该债权有关的从权利,影响其到期债权实现,向发包人行使代位权的,人民法院依法予以支持。
[19]《民法典》第九百二十六条 受托人以自己的名义与第三人订立合同时,第三人不知道受托人与委托人之间的代理关系的,受托人因第三人的原因对委托人不履行义务,受托人应当向委托人披露第三人,委托人因此可以行使受托人对第三人的权利。但是,第三人与受托人订立合同时如果知道该委托人就不会订立合同的除外。
受托人因委托人的原因对第三人不履行义务,受托人应当向第三人披露委托人,第三人因此可以选择受托人或者委托人作为相对人主张其权利,但是第三人不得变更选定的相对人。
委托人行使受托人对第三人的权利的,第三人可以向委托人主张其对受托人的抗辩。第三人选定委托人作为其相对人的,委托人可以向第三人主张其对受托人的抗辩以及受托人对第三人的抗辩。
[20]《民诉法解释》五十四条 以挂靠形式从事民事活动,当事人请求由挂靠人和被挂靠人依法承担民事责任的,该挂靠人和被挂靠人为共同诉讼人。
本文作者:

声明:
本文由德恒律师事务所律师原创,仅代表作者本人观点,不得视为德恒律师事务所或其律师出具的正式法律意见或建议。如需转载或引用本文的任何内容,请注明出处。