律师在公立医院经济责任外部审计中的价值作用
2026-04-24
业界常言,“审计发现问题只是起点,法纪定性才是终点。”律师在医院审计里,不是去和审计组“吵架”的,而是当医院的“法律翻译”和“安全员”, 应对国家审计更侧重程序抗辩与救济,协助内部审计更侧重风险排查与制度建设。本文主要针对公立医院外部审计,律师如果参与其中,主要要做三件事:一是在审计前帮医院把制度、流程和资料理清楚,提前排雷;二是在审计过程中,把审计发现的技术问题,用法律语言说清楚,分清是工作失误还是违法乱纪;三是在审计后,帮医院把漏洞补上,把制度建好,保护干部,也保护医院。
一、医院经济责任审计的法律底层逻辑:从"查账"到"查责"
中办、国办《党政主要领导干部和国有企事业单位主要领导人员经济责任审计规定》(2019,以下简称“《规定》”)、中国内部审计协会《第3204号内部审计实务指南——经济责任审计》(2022,以下简称“《指南》”)是医院经济责任审计的现行有效的基础通用规则。
根据《规定》第3条,“经济责任”是指“领导干部在任职期间,对其管辖范围内贯彻执行党和国家经济方针政策、决策部署,推动经济和社会事业发展,管理公共资金、国有资产、国有资源,防控重大经济风险等有关经济活动应当履行的职责。”相比2010年32号文,审计内容主要变化为更强调履职尽责而非财务审计,具体为:(1)贯彻执行政策决策情况被列为首要审计内容。(2)新增对本部门本单位重要发展规划和政策措施的制定、执行和效果情况的审计。(3)强调重大经济事项的执行过程合规审计。(4)新增“经济风险防范”和“生态文明建设项目、资金等管理使用和效益情况”两项审计内容。(5)强调领导干部要“在经济活动中落实有关党风廉政建设责任”。(6)新增以往审计发现问题的整改情况的审计。
审计工作应按照权责一致、权责对等原则,紧密结合被审计单位实际情况,围绕“被审计领导干部履行经济责任应该干什么、干了什么、怎么干的、干得怎么样”确定审计工作重点。
如图,在责任认定方面,《规定》取消“主管责任”,形成“直接责任”与“领导责任”二元结构,并设置了“三个区分开来”的减免责任抗辩区间。

必须说明的是,上述清单仅为示例,律师应结合被审计单位具体情况进行制作优化,且所谓清单也仅是律师进行初步责任研判和证据梳理的辅助工具,而非结论本身。最终责任认定必须建立在全面审查审计报告、财务资料、会议记录、合同文件等全部证据材料的基础之上。此外,《中央企业违规经营投资责任追究实施办法》(2025)虽主要针对央企,但其体现的“资产损失认定”“责任划分”(直接/主管/领导责任)等原则,在国资监管领域具有共通参考价值。
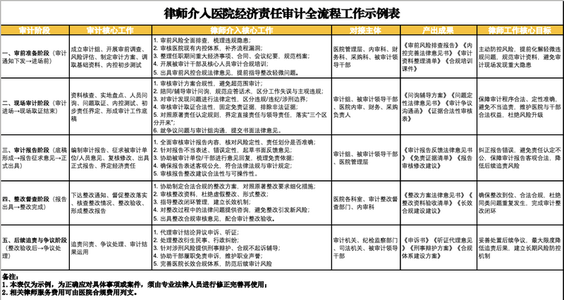
二、律师在审计全流程的嵌入价值





审计是对业务的审计,其评价标准包括党规党纪,法律法规,政策规定和中央领导批示指示精神,责任制考核目标,行业标准,职能主管部门发布或者认可的统计数据、考核结果和评价意见,专业机构的结论或意见,公认的良好实操规程,以及被审计单位制定的重要发展规划、内控制度等。医院经济责任审计专业性强、行业法规繁杂、责任界定敏感,审计人员相对缺乏法律定性、合规边界、责任豁免、纠纷处置的专业能力,律师介入可实现审计合规性、合法性、公允性三重保障,在审前沟通、材料准备、内部调查、程序补救、损失评估、责任区分、整改报告等审计环节对被审计单位发挥法律指导与咨询作用。
(一)审前阶段:从“配合审计”到“审计合规”
1.审计范围的法律边界划定
审计应按照权责一致原则并结合地区、部门、单位具体情况,以“权力运行和责任落实情况”而非账簿确定审计范围。律师应审核《审计通知书》确定的审计范围是否超出被审计人管辖范围和任职期间,对超范围事项准备书面异议。典型场景比如:医院党委书记与院长的经济责任划分;前任遗留问题与现任责任的切割;临床业务与行政后勤的权责边界等。
2.审前资料准备的法律风险管理
系统梳理“政治-政策”依据。系统梳理与被审计事项相关的国家及地方医改政策、行业指导意见、疫情期间特殊规定等,为“贯彻执行政策决策”的审计内容提供正面证据。
准备“履职痕迹”档案。协助整理“三重一大”会议纪要、请示批复文件、内部审核记录,保障形成完整的决策流程证据链,以证明决策过程集体研究、程序合规。再如,提出保密与豁免申请。指导医院对涉及患者隐私、商业秘密、国家秘密的资料申请豁免披露或脱敏处理。
3.内部控制法律体检
审查信息系统为体检基础。重点审查信息系统权限:HIS系统、物资/服务采购流程、财务ERP系统的不相容岗位设置落实问题。
审查相关制度合法性。比如医院自行制定的《药品遴选制度》《耗材临时采购规定》是否符合《医疗机构药事管理规定》《医疗机构工作人员廉洁从业九项准则》等规定。
(二)现场审计阶段:法律定性的实时介入
1.重大经济决策的“程序+实体”双审查

被审计单位可与审计工作组沟通寻求律师参与重大事项访谈,以更好保障访谈程序合规、笔录客观准确。
律师通过参与现场审计过程,可以及时反应,对“决策失误”与“违规决策”进行精准辨析。对于审计指出的造成损失的项目(如设备闲置),重点论证决策时是否经过了专业论证(如医学装备委员会)、集体决策,是否存在不可预见的客观因素(如基建延迟)。将问题导向“领导责任”而非“直接责任”。
2.药品耗材采购的“穿透式”法律审查
高频风险点与法律定性场景为:
(1)线下采购:违反《医疗机构药品集中采购工作规范》→行政违规;若涉及利益输送→涉嫌受贿罪/贪污罪
(2)两票制违规:增加流通环节→涉嫌虚开发票罪、偷税罪
(3)科室自行采购:违反《医疗机构药事管理规定》第25条→内部违规;若科室收受回扣→涉嫌非国家工作人员受贿罪
律师可以协助审计人员区分管理不规范与违法犯罪的界线,对采购、捐赠等高频风险点进行“目的解释”。对供应商进行背景调查(穿透至实际控制人,识别关联关系),关注是否存在关联交易未披露的情形,审查捐赠协议是否附有条件(比如以捐赠换输液产品配送权)等。对于未严格执行集中采购程序等行为,论证是否存在“抢救危重患者”等紧急情况,或是否符合当时有效的试点政策,避免简单定性为违规。
3.取证程序的合法性把关
通过监督被访谈人签字确认,保证访谈笔录的法律效力,避免事后反言。协助或检查对HIS系统、省采购平台数据等电子数据的提取、固定等过程,确保取证过程的合法性、客观性,避免因取证程序瑕疵导致证据不被采信。
4.协助审结前化解
力争在审计报告出具前,通过充分沟通和法律论证,将问题性质控制在审计评价范畴内,尽力避免引发纪检监察调查、刑事责任追究或民事索赔。
(三)审计结论阶段:责任认定的法律检视
1.责任认定的“证据裁判”原则
(1)直接责任的抗辩空间:若领导干部能证明已履行形式审查义务(如信赖专业机构报告),可抗辩“直接违反”。
(2)领导责任的减轻路径:证明已建立合理监督机制(如定期听取汇报、要求部门自查),可减轻“疏于监管”责任。
2.“三个区分开来”的适用论证
(1)时间维度:政策出台前还是后?(如新冠疫情期间的紧急采购)
(2)主观维度:为医院发展还是个人利益?
(3)程序维度:调查决策过程、背景,检查是否履行了必要的请示报告?
3.审计报告的法律审查
针对审计发现的问题,律师可审查报告中对问题的表述是否客观、证据是否充分、定性是否准确以及法规适用是否正确,对审计报告(或征求意见稿)中事实认定不清、法律定性错误、责任划分不当的内容,以律师事务所名义出具正式、详实的书面法律意见表达异议。对于探索性改革中出现的偏差,积极向审计机关及组织部门提交专题报告,引用“三个区分开来”原则,争取书面免责或减轻责任认定,保障被审计领导干部正确行使陈述、申辩权利。推动将审计发现问题整改转化为具体的制度重建。
(1)避免绝对化表述。如“造成重大损失”“违反廉洁规定”需有具体审计证据+衡量标准,比如工资过高≠违反廉洁规定。
(2)审计评价方法的合理性。审计评价本质上也是适用规则和证据进行判断的行为。常见的目标责任法、历史参照法、业绩比较法等,会纵向比较被审计人审计时与上任相关数据、横向比较类似单位资源禀赋下相同或相近岗位相关数据,这些方法的运用应当从被审计单位被审计岗位实际情况出发,遵循“类似情况类似评价”原则和证据规则,防止主观臆断。
(3)审计报告敏感性审查。审计报告可能作为后续法律程序(如纪检监察、民事诉讼)证据的敏感性进行审查,评估报告中的事实描述和结论性意见是否可能被其他机关直接援引,并提前准备应对预案。
4.保障“类似情形类似结论”
通过检索相应审计参考案例和执法司法案例,类比论证领导干部在已履行合理注意义务时的责任边界。
(四)整改措施的合法性审查
避免“加强管理”等空话,提出具体可落地执行的制度修订建议,比如:建立经济责任履职档案,对任职期间的决策过程、会议记录、请示报告进行法律意义上的归档,为离任审计提供“履职免责”证据链;制定重大经济事项决策法律意见书制度,对50万元以上设备采购、基建项目、对外合作事项强制出具法律意见;建立耗材超常使用预警阈值等。
律师介入有利于保证被审计单位的整改措施不违反现行法律法规,并协助被审计单位将整改措施纳入医院内部控制体系,确保新制定的内控制度经过医院党委会、职代会等法定程序通过,使其具有合法效力。
三、医院高频审计风险场景的法律应对
医疗行业经济责任审计的高频风险点主要集中在药品/耗材/设备采购、资产管理、信息系统与数据安全领域,常表现为采购/接受捐赠中商业贿赂风险、选商采购程序履行不规范、系统数据不真实或存在内控缺陷等问题。
(一)公立医院信息系统(HIS)审计

公立医院信息系统管着全院的钱、物、账,怎么收费、怎么买药、数据真不真实、有没有漏洞,都体现在系统里。审计有明确的法规授权,查系统就是查领导管得好不好的关键。查的时候会用大数据比对各种数据,重点看有没有乱收费、采购违规、数据出错或泄露这些风险。如果系统出问题,领导可能要担责。
风险场景1:系统未互联互通导致“零加价”失控
审计发现采购系统与HIS未对接,耗材进价手工录入,无法监控零加价,违反《医院信息系统基本功能规范》第14条
律师介入:这并非单纯的IT问题,而是内部控制失效。建议将“系统权限设置”纳入不相容岗位分离制度。
(二)药品耗材采购审计

药品采购审计,就是给医院“买药”这件事做一次全面体检。要查的:(1)药是不是从正规公司买的(合法);(2)买的价格是不是合理,有没有多花钱(省钱);(3)整个买药的过程,比如谁申请、谁批准、谁收货、谁付款,这些环节管得严不严(管理好);(4)相关负责的人有没有认真干活、有没有出错(责任清)。查的方法就是看文件、问人员、跟踪流程、分析数据。
风险场景2:高值耗材“代销式”管理

审计发现A医院耗材先使用后入库,未通过省集采平台。
法律定性:违反《高值医用耗材集中采购工作规范(试行)》第13条;若涉及账外核算→私设“小金库”或贪污
律师方案:
1.若已发生:论证是否属于“抢救急危重患者”的紧急采购例外
2.未来防范:设计“临时采购-备案-追溯”的合规流程,确保72小时内补录平台
风险场景3:供应商“绑定式”捐赠
审计发现捐赠设备与采购挂钩,比如如捐赠800万元设备换取30%输液产品份额。
法律定性:违反《医疗机构工作人员廉洁从业九项准则》第4条;若未入账→贪污;若入账但附条件→不正当竞争/商业贿赂
律师方案:
建立《捐赠合规审查清单》,接受捐赠前分析是否公益性质、是否定向捐赠、是否影响公平竞争。
(三)医疗设备购置审计

现在审计不光看流程走没走,更看重钱花得值不值、设备好不好用、采购过程干不干净。必须按最新的国家法律来规范采购。负责采购部门买设备每一步都要留好“证据”,特别是验收报告,签了字就要负责。付款必须按合同来,不能随意拖欠。供应商管理要严格,廉洁合同不能少。财务部门付设备款前,必须看到合规的采购审批单、有效的合同和正式的验收合格报告,三者缺一不可,这是保护医院资金安全的关键。
风险场景4:甲类设备闲置
审计发现1500万元甲类设备未装机,未纳入年度计划,未取配置许可。需判断是“决策失误”(领导责任)还是“违规决策”(直接责任)?
律师介入:若主张“领导责任”需证明院长听取了医学装备管理委员会意见,但受限于基建延迟等客观因素;若存在“一言堂”,方可认定为“直接责任”。
四、结语
律师不可能也不会替代审计,律师的核心价值在于参与医院经济责任审计时,将审计发现的问题进行精准的法律定性、合规边界判断与责任风险切割,最终目标是实现审计结论的客观公允、责任界定的清晰准确,有效管理审计结论可能引发的行政、纪律乃至刑事风险,并为医院构建长效合规治理体系提供法律支持。律师接受医院委托参与医院经济责任审计,必须具备丰富的医疗医药行业知识积累,具有与审计机构的专业对话能力。这样才能不做旁观看客。
限于本次写作目的,本文的首要不足与缺憾在于未能区分阐述公立医院与民营医院审计的律师工作区别。简单地讲,公立医院审计的核心是“公共受托责任”与“干部问责”,律师策略重在“合规抗辩”与“政治/行政责任切割”;民营医院审计的核心是“股东(或债权人)知情权”与“公司治理”,律师策略重在“捍卫商业判断规则”与“民事/刑事责任防范”。律师有效保障被审计人合法权益的关键,在于精准识别审计背后的权力来源与诉求,并运用相应的法律工具进行应对。此外,本文作为框架性文章,未进一步区分公立医院外部审计的具体类型,比如国家审计署专项审计、卫健委行业审计、还是因贷款违约由银行委托的审计,相关内容缺乏足够的细分针对性,请读者注意甄别参考。
附件:
1. 公立医院经济责任审计高频风险-对应法规依据示例表

2. 律师介入医院经济责任审计全流程工作示例表

本文作者:

声明:
本文由德恒律师事务所律师原创,仅代表作者本人观点,不得视为德恒律师事务所或其律师出具的正式法律意见或建议。如需转载或引用本文的任何内容,请注明出处。