商事仲裁案件争议焦点问题的确定与高效审理路径探析
2026-04-24
仲裁是国际通行的商事纠纷解决方式,在高效化解矛盾纠纷、促进国际经贸合作、助力营造市场化法治化国际化营商环境中发挥着重要作用,承担着推进国家治理体系和治理能力现代化的重要职能。2025年9月,中国国际经济贸易仲裁委员会主编的《中国国际商事仲裁年度报告(2024-2025)》于北京发布,报告显示,全国商事仲裁案件呈现量质齐升态势,全国仲裁机构共受理案件76.78万件,同比增长26.4%,案件标的总额达1.2万亿元,连续两年突破万亿元,商事纠纷日趋复杂、标的额持续走高、涉外属性不断增强。在此背景下,仲裁程序的高效化、精准化成为行业核心诉求,而争议焦点的确定作为仲裁审理的核心环节之一,它直接影响案件的审理方向、仲裁庭的裁决质量以及仲裁程序的效率。正确总结归纳争议焦点问题,不仅能帮助当事人明确仲裁目标,也能协助仲裁庭更高效地审查案件事实和法律适用。本文将从商事仲裁案件中争议焦点问题的概念与重要性、仲裁请求内容与争议焦点的关系、争议焦点的逻辑层级划分与案例具体分析,以及仲裁员与代理律师在争议焦点问题归纳中的作用等方面展开详细探讨。
一、商事争议仲裁案件中争议焦点问题确定之概念与重要性
(一)商事仲裁争议焦点的核心概念
争议焦点一般指与法律有关或者能够通过法律解决的问题,在实务中,是当事人之间就具体的案件事实、法律、证据、程序所产生的争执,与事实认定和法律适用密切相关。它并非当事人主张的自然延伸,亦不等同于仲裁请求本身,而是基于法律逻辑与案件事实框架,对杂乱信息进行的深度提炼与定性,它通常包括以下两类,一是事实争议焦点:涉及当事人对案件事实的争议,如合同是否成立、履行情况、是否存在违约行为等;二是法律争议焦点:涉及对法律适用、法律关系的性质、法律行为的效力等问题的争议,如合同条款的解释、法律责任的认定等。准确归纳争议焦点有利于把握庭审重点,也便于当事人清晰阐明各自的主张,对仲裁庭审与裁决意义重大。
(二)争议焦点确定的重要性
在普通法系中,其通行的“IRAC”模型将争议焦点问题(issue)置于首位,作为法律推演的起点。在大陆法系中,则更强调“请求权基础”的判定及司法“三段论”的演绎,表面上似乎略过了对争议焦点的显性界定,但在实务操作中,争议焦点的确定,往往体现在大前提与小前提的匹配过程之中。而通过观察我国最高人民法院及各中高级人民法院的裁判实践可以发现,争议焦点的归纳与确定已成为民商事案件审理中不可或缺的标准环节。这充分证明,无论处于何种法系背景,精准锁定争议焦点均是法律职业共同体实现高效、公正裁判的核心技术。
(三)争议焦点确定的法律规定与仲裁规则依据
在商事争议解决实务中,争议焦点的归纳不仅是仲裁庭审理的逻辑起点,更是受到现行法律、司法解释及各大主流仲裁机构规则严格规制的程序性要求。明确这些依据,是当事人与代理律师在程序中掌握主动权的前提。
1.现行法律与司法解释的相关规定
尽管我国现行《仲裁法》对争议焦点未作具体至微观操作的硬性规定,但司法审判的程序规范为仲裁庭提供了重要的参照。同时,立法的最新动态也正在强化这一程序节点。在民商事审判领域,《最高人民法院关于适用〈中华人民共和国民事诉讼法〉的解释》第二百二十六条已明确规定了法院归纳争议焦点并征求当事人意见的法定程序。[1]这一规则在仲裁程序中同样具有极强的参照意义。更重要的是,2026年3月1日正式施行的新《中华人民共和国仲裁法》进一步强化了仲裁庭的程序主导权与案件管理职责。新法在提升仲裁效率的导向下,鼓励仲裁庭在庭审前或庭审初期,通过庭前会议等方式与当事人共同明确仲裁请求与答辩意见,从而锁定争议范围。这从根本上为仲裁庭“主动归纳、居中释明”争议焦点提供了坚实的上位法依据。
2.各大主流仲裁机构规则的程序指引
在具体实务中,各大国际商事仲裁机构的最新规则均将“争议焦点的确定”作为核心程序节点之一,具体如下。
中国国际经济贸易仲裁委员会(CIETAC)现行《仲裁规则》(2024版)在第三十五条对审理方式的规定中,第一款和第五款明确仲裁庭可以按照其认为适当的方式审理案件,且认为必要时可以就所审理的案件发布程序令、发出问题单、制作审理范围书、举行庭前会议等。[2]在实务中,“制作审理范围书”与“发出问题单”正是贸仲仲裁庭用以归纳和固定争议焦点的核心制度工具。
北京仲裁委员会/北京国际仲裁中心(BAC/BIAC)2026年施行的《国内仲裁规则》更加注重案件的早期管理,依据第五十条审理措施相关规定,“仲裁庭有权根据审理需要采取制作案件审理日程表、发出问题单、发出程序令、举行庭前会议、制作审理范围书等各项审理措施。首席仲裁员可以接受仲裁庭委托采取上述审理措施。”其非常具体地将这些手段列为合法的审理措施,授权首席仲裁员主导争议焦点的梳理,为仲裁员后续公正裁决案件奠定基础。
深圳国际仲裁院(SCIA)现行有效的仲裁规则在细节规定上最为详尽。依据《仲裁规则》(2022版)第三十六条第三款,“仲裁庭认为必要时,可以发布程序指令、发出问题清单、举行庭前会议、议定审理范围、要求当事人进行庭前证据交换、要求当事人披露相关文件、要求当事人共同拟定争议焦点问题、在适用法律许可的范围内行使释明权。”这直接赋予了仲裁庭要求双方律师“共同拟定争议焦点”的权力。特别是对于复杂金融衍生品、对赌协议等疑难商事案件,仲裁庭有权要求当事人针对特定的事实和法律问题提交专门的焦点说明,这对于正确总结归纳争议焦点,促进案件的正确公正裁决具有重要意义。
综合上述法律规定与仲裁规则可知,争议焦点的确定已不再是仲裁庭可做可不做的自由心证环节,而是被明确写入规则的标准化程序。这要求代理律师必须熟练掌握各机构规则,前置性地运用“问题单”或“庭前会议”机制,将己方的胜诉逻辑转化为仲裁庭认可的争议焦点。
二、争议焦点与仲裁请求内容之间的关系
仲裁请求是当事人权利主张的具体体现,争议焦点是仲裁请求的要件拆解与实质展开,两者之间存在密切且相互关联的关系,主要体现在以下几个方面:
(一)仲裁请求是争议焦点的起点
仲裁请求是当事人向仲裁机构提出的明确诉求,如要求对方支付款项、履行合同义务、解除合同等。争议焦点通常从仲裁请求中提炼而来,围绕请求事项中双方存在争议的事实或法律问题展开。例如,若仲裁请求是“要求对方支付货款及违约金”,争议焦点可能包括“货款是否实际交付”“违约金计算标准是否合理”等。
(一)争议焦点是请求的细化与聚焦
仲裁请求往往较为宏观,而争议焦点是对请求中具体争议问题的分解和聚焦。通过归纳争议焦点,仲裁庭能更精准地确定审理范围,避免审理过于宽泛或遗漏关键问题。例如,在合同纠纷中,仲裁请求可能是“确认合同无效”,争议焦点则可能细化为“合同是否存在欺诈、胁迫等无效情形”“合同条款是否违反法律法规强制性规定”等。
(三)争议焦点决定审理方向与证据收集
一旦争议焦点确定,仲裁庭和当事人会围绕焦点问题收集证据、展开辩论。焦点的明确性直接影响审理效率,确保双方针对核心争议进行举证和论证,避免无关信息的干扰。例如,若争议焦点是“工程质量是否合格”,双方会重点提供与工程质量相关的检测报告、施工记录等证据。
(四)仲裁请求的裁决结果依赖焦点的认定
仲裁庭对争议焦点的认定结果直接决定仲裁请求是否得到支持。若争议焦点问题得到肯定回答,仲裁请求可能获得支持;反之,若焦点问题未成立,仲裁请求可能被驳回或调整。例如,若争议焦点“对方是否存在违约行为”被认定成立,仲裁请求“要求对方承担违约责任”可能得到裁决支持。
总之,仲裁请求是争议的源头,争议焦点是请求的深化和聚焦,二者共同构成仲裁审理的核心框架,确保仲裁程序高效、公正地解决纠纷。
三、争议焦点的归纳方法与逻辑层级
从《民事诉讼法解释》第二百二十六条规定人民法院应当根据当事人的诉讼请求、答辩意见以及证据交换的情况,归纳争议焦点,并就归纳的争议焦点征求当事人的意见可以看出,归纳案件的争议焦点是法院庭审中很重要的一项内容,在仲裁庭审中也不例外,因为所有的庭审活动,都是围绕当事人之间的争议焦点展开的。如果争议焦点不明确,会导致仲裁庭审辩论的空洞化和形式化,使案件呈现分割式的审理方式,当事人之间缺乏真正的对抗,严重影响仲裁的效率和效益,并在一定程度上损害仲裁的公正性。
(一)争议焦点的归纳方法
在商事争议仲裁中,仲裁员可通过五个步骤归纳、总结争议焦点。首先,仲裁庭应保障双方当事人充分、完整地进行事实陈述,申请人需围绕仲裁请求,全面、清晰地阐明请求事项、支撑请求成立的基础事实、具体理由及初步证据指向;被申请人则应针对性地提交答辩意见,明确对仲裁请求的异议态度、答辩成立的事实依据与合同依据;其次,在双方完成初步陈述之后,仲裁庭要查明双方各自陈述中所涉及的合同依据、事实依据和法律依据等;再次,仲裁庭应基于双方陈述及依据初步核查结果,区分双方在陈述中有争议和无争议部分,并在庭审中分别予以确认。仲裁庭应对双方陈述中有争议的部分进行提炼,将其中有可能对裁决结果有实质影响的争议部分筛选出来,剔除无关紧要的次要分歧,避免焦点泛化;最后,仲裁庭对裁决结果有实质影响的争议进行归纳、总结,形成层次清晰、逻辑严谨的争议焦点体系,具体步骤又可细化为:(1) 将争议分为仲裁请求成立争议、答辩成立争议两类;(2) 对两类争议分别按照顺序进行排序,可以清晰显示争议对仲裁请求成立或答辩成立的影响;(3) 按照依据之争,合同依据之争、事实依据之争、法律依据之争对应标注各个争议的属性,因为争议属性不同,其认定方法也不同,不能混用,否则就会导致错误认定。
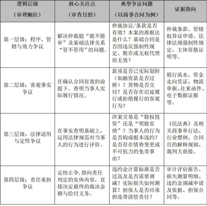
(二)争议焦点的逻辑层级
商事仲裁中的争议焦点还应具备严谨清晰的逻辑层级,可划分为逐层递进的四大维度,构成仲裁庭审理裁判的完整逻辑脉络,如表1所示:

▲图为商事仲裁争议焦点问题归纳逻辑层级表
为进一步明晰上述“四大争议焦点逻辑层级”在商事仲裁实务中的穿透式应用,本文特选取近年来最高人民法院公布的典型商事仲裁及司法审查案例进行拆解分析:
【典型案例】:违反国家对虚拟货币金融监管规定的仲裁裁决应认定为违反社会公共利益。[3]
【案件简介】在广东省高级人民法院关于李某某与陈某某申请撤销仲裁裁决请示一案[4]中,最高人民法院审查认为:虚拟货币不具有与法定货币等同的法律地位。莱特币等虚拟货币不具有法偿性,不应且不能作为货币在市场上流通使用。虚拟货币相关业务活动属于非法金融活动,应予严格禁止,坚持依法取缔。因此,以莱特币等虚拟货币为基础展开的投资交易等活动属于非法金融活动,扰乱金融秩序,影响金融稳定。案涉仲裁裁决依照李某某与陈某某关于莱特币与人民币折合计算的约定,裁决李某某返还人民币及利息,实质上是变相支持了莱特币这一虚拟货币与法定货币之间的兑换,违背了社会公共利益。综上,最高人民法院同意请示法院撤销案涉仲裁裁决的意见。
按照四大逻辑层级拆解该案争议焦点:
第一层级(程序与效力):案涉交易及合同是否因违反金融监管而无效?仲裁庭的裁决是否可能违背社会公共利益?
法院审查认为,虚拟货币不具有法偿性与法定货币地位。涉案合同本质上是虚拟货币与法定货币的兑换交易,违反了国家关于防范金融风险的强制性规定,案涉仲裁裁决变相支持该类非法兑换行为,违背社会公共利益。
第二层级(事实查明):发生了什么?是谁的责任?
客观事实非常清晰:一方收取了款项或对价,但未能向另一方交付约定的虚拟货币,构成了客观上的“未能履行”。
第三层级(法律定性):违约行为还是违法行为?
仲裁庭仅停留在商事合同的表象,将其定性为“普通的合同违约”;而法院穿透表象,将其定性为“扰乱国家金融秩序的非法金融活动”。
第四层级(责任承担):能否以法定货币填补虚拟货币的损失?
仲裁庭裁决以法定货币赔偿虚拟货币损失。最高法院明确指出,该赔偿逻辑变相支持了虚拟货币与法定货币之间的兑换,直接违背了我国的金融监管政策和社会公共利益。最终,法院裁定撤销该仲裁裁决。
【裁判启示】在涉金融创新及金融强监管领域的仲裁案件中,代理律师应优先审查基础交易的合法性,重点把控交易行为是否违反国家强制性规定、是否损害社会公共利益,即坚守“程序与效力”第一层级的审查底线。若基础交易存在合法性瑕疵,即便案件事实查明清晰、当事人违约事实确凿、交易损失明确,其仲裁请求亦缺乏合法基础,案涉仲裁裁决极易被人民法院依法撤销,当事人的合法权益无法通过仲裁或司法途径获得保护。
依托上述系统化的归纳方法与逻辑层级,仲裁庭能够全面、有序、高效地完成争议焦点归纳,确保庭审与裁决始终聚焦案件核心问题,切实提升商事仲裁的审理效率与裁决公正性。
四、仲裁员与代理律师在争议焦点归纳中的角色和作用
仲裁员在仲裁庭审中处于居中裁判地位,其归纳争议焦点的过程本质上是对审理范围的管理和对最终裁决逻辑的预演,在争议焦点归纳中扮演着至关重要的角色。首先,仲裁员作为争议焦点归纳的主导者,在争议焦点的归纳中发挥着推进流程和确认焦点的关键作用,其负责在庭前、庭中及庭后阶段,根据双方提交的仲裁请求、答辩材料、证据及辩论内容,系统梳理并归纳出案件的核心争议点;其次,仲裁员需确保归纳的争议焦点既涵盖当事人核心主张,又避免过度宽泛或遗漏关键问题,以保障审理的全面性和针对性;再次,在庭审过程中,仲裁员根据当事人补充的意见或新证据,可适时调整争议焦点,并通过释明权引导当事人围绕焦点充分辩论,确保双方对争议点有清晰认知;最后,仲裁员在推进庭审流程和保障双方当事人陈述权的过程中所归纳的争议焦点,也是仲裁庭查明事实、适用法律及作出裁决的基础,直接影响着案件的审理方向和裁决结果。
代理律师的职责是从维护当事人权益的角度出发,将原始琐碎的案件事实上升为法律层面的分歧,完整代表当事人进行事实陈述与进行诉求表达,并代表己方当事人的利益与对方就该分歧与对方充分展开辩论,最后在各方共同的努力下,归纳形成足以影响案件走向与结果的核心争议焦点。具体而言,在庭审中,代理律师需协助当事人梳理仲裁请求、证据及主张,提前归纳出己方认为的关键争议焦点,并在庭前、庭中通过书面材料、口头陈述等方式向仲裁庭清晰呈现,帮助仲裁员快速把握案件核心;在仲裁员归纳焦点后,代理律师还可针对遗漏或表述不准确的问题提出补充或修正意见,确保争议焦点全面反映当事人主张;此外,代理律师也需围绕归纳的争议焦点,结合证据和法律规定,进行有针对性的辩论,强化己方观点,反驳对方主张,以影响仲裁员对焦点的认定和裁决结果;最后,通过精准归纳和辩论,代理律师应确保仲裁庭充分关注当事人核心诉求,避免因焦点归纳偏差导致当事人权益受损。
综上,仲裁员是争议焦点归纳的主导者和最终确认者,代理律师则是协助者、补充者和辩论者,二者共同作用以确保争议焦点准确、全面,为公正高效审理奠定基础。
五、总结和建议
商事仲裁中,争议焦点是连接仲裁请求、事实查明、法律适用与裁决说理的关键纽带,其精准与否直接决定仲裁程序效率、当事人程序权利保障及裁决公信力与可执行性。结合《仲裁法》修订导向、主流仲裁机构规则要求与实务审判经验,争议焦点归纳已形成“以仲裁请求为起点、以要件分析为方法、以层级逻辑为框架、以多方协同为保障”的系统化操作体系,在普通法系 IRAC 模型与大陆法系请求权基础分析中均具备共通的基础性地位。但实践中仍面临一些挑战,例如焦点归纳泛化;不同案件、不同仲裁机构间焦点归纳标准不一;裁决说理对争议焦点的回应不足,存在焦点遗漏且说理不充分等情形。
为进一步完善商事仲裁争议焦点的确定与归纳机制,可以从完善仲裁程序、强化仲裁机构职能、提升仲裁员专业能力、规范代理律师实务操作几个角度协同推进:(一)完善仲裁程序,强化仲裁机构职能,明确仲裁庭归纳争议焦点的法定程序义务,细化庭前焦点确认、庭审焦点梳理、裁决焦点回应的操作规范;(二)提升仲裁员专业能力,针对仲裁员开展焦点归纳专项培训,提升仲裁员庭前阅卷与焦点预判能力,同时明确裁决说理必须全面回应争议焦点;(三)规范代理律师实务操作,庭审中代理律师应围绕焦点举证、质证与辩论,精简无关表述,并及时向仲裁庭补充核心焦点,协助完善焦点归纳,裁决作出后核查焦点回应情况,防范因焦点遗漏、说理不足引发司法审查风险。
参考文献:
[1]民诉法解释第二百二十六条:人民法院应当根据当事人的诉讼请求、答辩意见以及证据交换的情况,归纳争议焦点,并就归纳的争议焦点征求当事人的意见。
[2]中国国际经济贸易仲裁委员会《仲裁规则》(2024版)第三十五条 审理方式
(一)除非当事人另有约定,仲裁庭可以按照其认为适当的方式审理案件。在任何情形下,仲裁庭均应公平和公正地行事,给予双方当事人陈述与辩论的合理机会。
(五)除非当事人另有约定,仲裁庭认为必要时可以就所审理的案件发布程序令、发出问题单、制作审理范围书、举行庭前会议等。经仲裁庭其他成员授权,首席仲裁员可以单独就仲裁案件的程序安排作出决定。
[3]摘自最高人民法院商事仲裁司法审查年度报告(2023)。
[4]广东省高级人民法院(2022)粤民他148号,最高人民法院(2023)最高法民他85号。
本文作者:

声明:
本文由德恒律师事务所律师原创,仅代表作者本人观点,不得视为德恒律师事务所或其律师出具的正式法律意见或建议。如需转载或引用本文的任何内容,请注明出处。