上市公司并购重组资讯(2026年03月)
2026-04-17
一、上市公司控制权变更交易资讯
我们在见微数据库中,以“控制权”为关键词、按照最新公告日设定检索周期为2026年3月1日至3月31日。检索结果显示,期间共有约30家上市公司发布了49份涉及控制权交易(含交易进展)的公告。剔除一致行动协议(表决权委托协议)解除、无偿划转、司法拍卖等非交易性的因素导致的控制权变动,以及已公告终止的交易后,剩余仍在推进中且已披露交易方案的控制权交易涉及约20家上市公司,基本信息如下表:

二、上市公司重大资产重组交易资讯
根据不完全统计,并结合见微数据库的公告信息,以2026年3月1日至3月31日为统计期间,有超过140家上市公司披露了资产重组事件进展相关的最新公告,其中涉及重大资产重组的交易有超过40项。
基于已披露的公告信息,爱克股份、天亿马的重组交易涉及收购亏损资产,华升股份的重组交易涉及跨界收购,我们将相关交易信息整理如下:
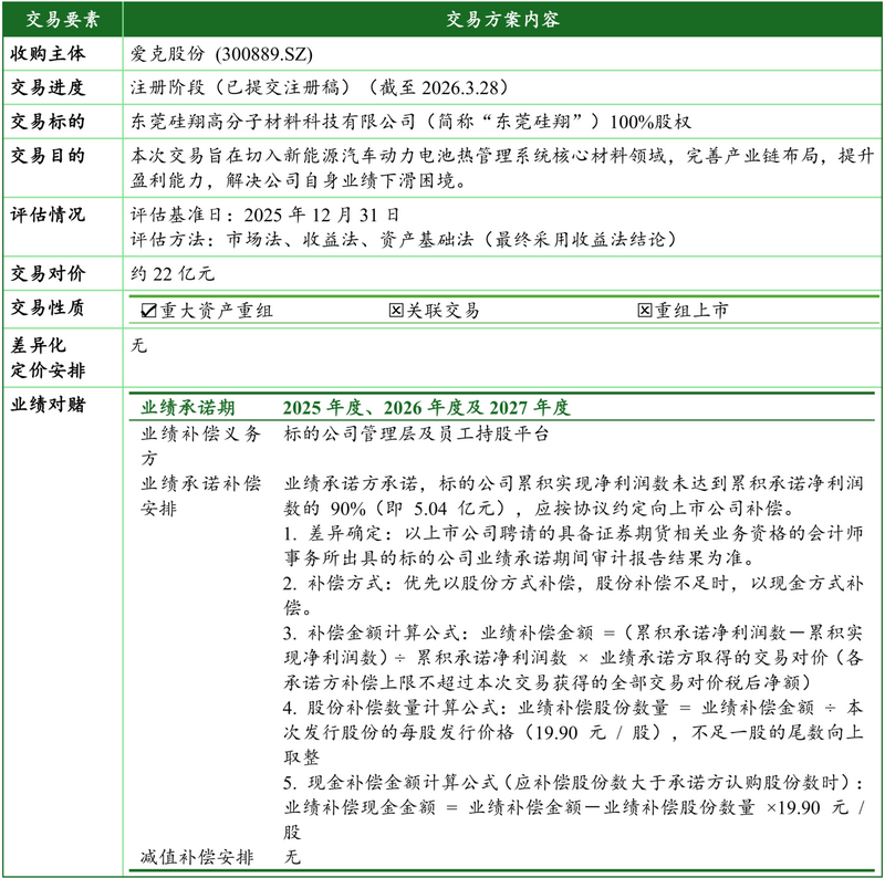
1.爱克股份通过发行股份及支付现金的方式取得东莞硅翔100%股权并募集配套资金

2.天亿马通过发行股份及支付现金方式取得广东星云开物 98.5632% 股权并募集配套资金

3.华升股份拟发行股份及支付现金购买深圳易信科技97.4%股权

三、上市公司并购重组相关政策及动态速递
(一)2026 年十四届全国人大四次会议经济主题记者会(2026 年 3 月 6 日)
会上,证监会主席吴清介绍“十五五”资本市场重点:健全“长钱长投”机制、完善稳市与跨周期逆周期调节工具;完善基础制度,发展多元股权融资,拓展私募股权与创投退出渠道,加强债券、REITs及资产证券化;提升上市公司“真实性”与“可投性”,推动分红回购、活跃并购重组;坚持依法治市,推进监管数字化智能化,严打财务造假、操纵市场、内幕交易;推进更高水平双向开放与跨境监管合作。并明确将推两项增量举措:深化创业板改革(增设更包容上市标准、推IPO预先审阅及老股东增资扩股、优化定价、强化全流程监管);优化再融资机制(优化战略投资者认定、推储架发行、完善锁价定增与简易程序,扩展“轻资产高研发”标准至主板,强化募集资金全程监管)。
(二)《中华人民共和国国民经济和社会发展第十五个五年规划纲要》(2026年3月13日发布及实施)
第三节 完善促进企业创新的政策体系:加强普惠性政策供给,营造有利于企业创新的良好环境。支持高新技术企业和科技型中小企业发展,提高企业研发费用加计扣除比例。建立企业研发准备金制度。构建同科技创新相适应的科技金融体制,完善长期资本投早、投小、投长期、投硬科技支持政策,支持优质科技型企业上市融资、发行债券,高质量建设债券市场“科技板”,大力发展创业投资,多渠道拓宽中长期创业投资资金来源,发挥国家创业投资引导基金、国家级并购基金作用。提高外资在华开展股权投资、风险投资便利性。加大政府采购自主创新产品力度。建立科技保险政策体系,丰富科技保险产品。强化知识产权全链条保护,优化专利商标审查政策,全面实施专利开放许可制度。
(三)司法部、央行、金融监管总局等五部门就《中华人民共和国金融法(草案)》公开征求意见(2026年3月20日)
草案共11章95条,旨在统筹金融法治建设、强化金融监管、防范化解风险、推动金融高质量发展。《草案》主要内容包括:
1. 总则:明确金融工作坚持党中央集中统一领导,以人民为中心,服务实体经济,建设金融强国,支撑中国式现代化。定义金融活动、金融机构、金融业务等概念,将金融活动全部纳入监管范围。
2. 现代中央银行制度:明确中国人民银行作为中央银行的职能,包括制定货币政策、实施宏观审慎管理、维护人民币币值稳定和金融稳定、管理外汇储备等。
3. 金融机构行为活动:规范金融机构的准入、经营和退出机制,要求金融机构建立健全治理结构,加强股东资质审查、股权管理,明确高管任职资格和职责,建立市场化退出机制。
4. 金融产品和服务规范性:要求金融产品和服务需经批准、注册或备案,强化适当性管理、信息披露义务,禁止欺诈、误导、捆绑销售等行为,打击财务造假。
5. 金融市场体系功能:明确金融市场的基本功能,规范交易组织形式和方式,要求市场参与者遵守交易规则,加强风险监测和稳定机制。
6. 全面加强金融监管:明确监管职责分工,建立兜底监管机制,实现监管全覆盖,强化监管协同、履职保障和追责问责,赋予监管机构检查、调查、冻结账户等权力。
7. 金融风险处置机制:坚持市场化、法治化原则,建立早期纠正机制,规定接管、重组、撤销、破产等风险处置措施,明确股东、债权人等在风险处置中的责任。
8. 金融高质量发展和安全:鼓励发展科技金融、绿色金融、普惠金融等,推进金融领域信用体系建设,强化反洗钱监管,提高金融安全保障能力。
9. 法律责任:加大对违法违规行为的惩处力度,提高违法成本,包括罚款、停业整顿、吊销牌照、市场禁入、刑事责任等,明确民事赔偿责任。
本期责编:


声明:
本文由德恒律师事务所律师原创,仅代表作者本人观点,不得视为德恒律师事务所或其律师出具的正式法律意见或建议。如需转载或引用本文的任何内容,请注明出处。