简析《关于进一步推动市国资委监管企业私募股权投资基金高质量发展的指导意见》新变化
2026-04-08
上海市国资委于2026年4月7日发布《关于进一步推动市国资委监管企业私募股权投资基金高质量发展的指导意见》(以下简称“《指导意见》”),《指导意见》共设3个部分16条举措,围绕强化市场化法治化专业化导向、提升募投管退全流程能力、完善基金管理机制三大核心维度作出了系统性规定。
本次《指导意见》从现阶段国资基金的难点痛点出发,系统性完善了上海市国资基金的监管政策,为上海市国资委监管企业开展私募股权投资基金业务提供了更具针对性的政策指引,与上海市国资委于2024年8月27日出台的《市国资委监管企业私募股权投资基金业务管理办法》(以下简称“《基金管理办法》”)以及上海市国资委和中共上海市委金融委员会办公室于2024年12月11日出台的《市国资委监管企业私募股权投资基金考核评价及尽职免责试行办法》(以下简称“《考核评价和尽职免责办法》”)共同构成了“三位一体”服务上海市国资基金高质量发展的监管制度体系。
本文将对照《基金管理办法》、《考核评价和尽职免责办法》相应规定,对《指导意见》的重大变化与制度突破进行逐一解读,以供参考。
一、细化落地市场化、法治化、专业化导向
《基金管理办法》第三条虽明确“坚持市场化运作”,提出“遵循市场化、法治化、专业化”原则,但未进一步细化落实路径,导致实践中存在原则性要求难以转化为实际操作的问题。本次《指导意见》设立专章进一步强化市场化、法治化、专业化导向,逐一明确各导向的核心要求与实施路径,实现了从 “原则性倡导” 到 “具象化要求” 的转变,有效适配私募股权投资基金行业的本质特征,具体包括:
1. 在市场化层面:明确遵循基金“长周期、高风险、人合性”行业特点,要求健全市场化激励约束机制,推动募投管退各环节与市场通行规则衔接,弥补了《基金管理办法》对行业特性适配性规定的不足,明确国资基金运作需尊重市场规律的原则。
2. 在法治化层面:要求厘清基金出资人、管理人、监管方的权责边界,要求各主体依法行权、权责统一,履行诚实守信、谨慎勤勉义务,细化了《基金管理办法》“规范有序发展”原则的法治内涵,确保基金业务全流程在法治框架内运行。
3. 在专业化层面:明确提出培育具备“深厚专业素养与全球视野”的管理团队,提升“领投定价能力”和“全生命周期运作水平”,健全风险管控体系,将《基金管理办法》中“提升运营水平”的笼统要求,转化为可落地的能力建设方向。

▲《基金管理办法》与《指导意见》规定对比表
二、完善基金分类与布局体系
《基金管理办法》以基金设立的目标、设立的主体等为要素区分了战略投资基金、产业投资基金、财务投资基金,并进一步根据监管企业的种类明确了其可以投资的基金种类,但未对基金的具体布局方向、各类基金的定位作用作出细化规定。《指导意见》围绕上海市“2+3+6+6”现代化产业体系布局要求,进一步细化布局方向,明确“加强各类资本联动、深化市区协同”,打造功能互补的基金集群;重点鼓励发起设立创业投资基金(聚焦投早、投小、投长期、投硬科技)、S基金、并购基金、CVC基金,明确各类基金的定位和作用,填补了《基金管理办法》对基金布局细分方向的空白。

▲《基金管理办法》与《指导意见》规定对比表
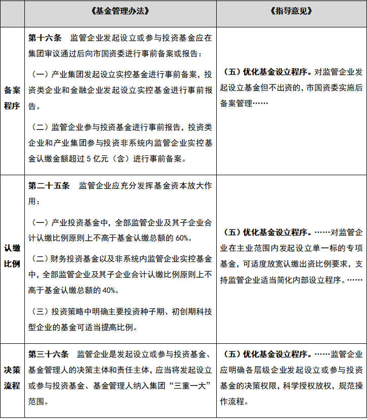
三、优化基金设立程序
《指导意见》细化监管企业备案管理要求,对“发起设立基金但不出资”的情形,明确实施“后备案管理”制度;并对“主业范围内单一标的专项基金”,允许适度放宽《基金管理办法》中规定的认缴出资比例的刚性要求,简化内部设立程序。同时,对于《基金管理办法》要求的将发起设立或参与投资基金、基金管理人纳入集团“三重一大”范围,《指导意见》明确各层级企业决策权限,强化授权放权,推动监管企业建立分层分类的决策体系,实现“监管不缺位、放权不越位”,既保障国资资本安全,又提升基层企业的市场化决策效率。

▲《基金管理办法》与《指导意见》规定对比表
四、差异化支持优秀基金管理人招引
针对《基金管理办法》中监管企业投资非实控基金管理人的比例要求,《指导意见》允许对优秀基金管理人“差异化设定国资出资比例、门槛收益率”,体现了“优绩优享”的市场化导向,有助于监管企业吸引行业内优质的基金管理团队;其次,明确“按认缴规模支付管理费须匹配投资进度管控”,能有效防范基金管理人“重募资、轻投资”的问题,确保管理费支付与基金投资进度、运作效果相挂钩;再次,对投资种子期、初创期科技型企业的基金进一步放宽条件,引导优秀基金管理人向早期科创投资领域倾斜,助力国资基金更好落实 “投早、投小、投硬科技” 的投资导向。

▲《基金管理办法》与《指导意见》规定对比表
五、放宽特殊情形资产评估要求
《基金管理办法》对基金募集期间发生的非同比例增减资提出应按照规定履行决策及评估管理程序,本次《指导意见》放宽两类特殊情形中资产评估要求:一是募集期内基金(含持有份额)非同比例增减资(除扩募外),可按合伙协议/章程约定定价;二是募集期结束后,因其他合伙人未出资导致份额被动增加且不涉及资产分配的可按约定办理变更,有效解决了实践中部分企业由于上述特殊情形进入从严执行评估流程,从而影响基金的运作效率,甚至可能导致投资机会流失的问题。

▲《基金管理办法》与《指导意见》规定对比表
六、优化投资决策机制
《基金管理办法》第三十一条对投决机制作出了基本规定,《指导意见》进行了进一步优化完善,强化专业性和独立性,明确监管企业可通过委派投决会观察员、顾问委员会委员保障知情权、监督权;确需提名投决会委员的,需提名具备履职能力人员并支持其独立决策;鼓励引入行业专家担任投决会委员,弥补《基金管理办法》对投决会人员构成、履职保障的细化不足。同时,针对市场上国资通过争取提名投决会委员方式保障自身权益,且表决绝大部分采取“机构票”的问题,《指导意见》对于投资决策的优化减缓了国资LP的“GP化”趋势,强化投决会的专业性和独立性、提升基金的投决效率,有助于引导国资基金回归私募股权投资基金“LP 出资、GP 管理”的市场化运作逻辑。

▲《基金管理办法》与《指导意见》规定对比表
七、聚焦早期科创投资,明确领投定价要求
考虑到早期项目不确定性高,往往缺乏可参考的财务指标,对管理团队的估值定价能力要求较高。对此,《指导意见》明确鼓励国资基金在早期科创领域发挥领投作用,要求采用适配科技企业不同发展阶段的估值方法,重点关注核心团队、研发投入、技术突破、专利质量等关键指标,将《基金管理办法》第二十九条“加大对初创型企业投资”的要求,转化为具体的估值和领投操作指引,从而解决实践中国资基金开展早期科创投资时,存在估值定价无依据、领投作用不突出等问题。

▲《基金管理办法》与《指导意见》规定对比表
八、构建系统化投后赋能体系
投后管理与投后赋能是私募股权投资基金运作的重要环节,直接关系到投资项目的成长质量和退出收益。《基金管理办法》对投后管理作出了原则性要求,未对投后赋能的机制、平台、服务体系作出规定。《指导意见》提出建立市级投后赋能协同机制,鼓励监管企业建设专业赋能机构,构建“投资+融资、产业+生态”等综合服务体系,形成可持续商业模式,填补了《基金管理办法》中“投后管理”未提及的系统性赋能要求的空白。

▲《基金管理办法》与《指导意见》规定对比表
九、完善基金退出机制
《指导意见》明确要求培育基金份额转让市场,推动上海股交中心依托证监会许可的区域性基金份额转让交易平台定位,优化完善基金份额估值系统,发布S基金交易数据;鼓励退出转让市场化定价,允许依据第三方估值报告合理确定调价幅度,细化了《基金管理办法》第三十五条中规定的退出操作要求,提升了退出效率和国资权益保障水平,实现国资资本的循环流转和保值增值。

▲《基金管理办法》与《指导意见》规定对比表
十、细化基金管理机制
《基金管理办法》的第七章至第八章对考核激励、监督检查作出了规定,《考核评价和尽职免责办法》中又对监管企业基金和基金管理人的考核评价及尽职免责相关工作做出了细化。本次《指导意见》针对激励约束、考核评价和党建要求又进一步做出了优化,具体包括:
1. 激励约束机制:明确鼓励产业投资基金、财务投资基金实施跟投机制,科学设定跟投比例;支持管理团队通过SLP份额、GP份额获得跟投收益和超额收益分成,实现责权利统一,细化了《基金管理办法》第四十七条至第四十九条的激励约束要求,增强市场化激励的可操作性。
2. 考核评价体系:要求实施“年度+长周期”相结合的考核,重点关注投资组合整体表现,不简单以单个项目、单一年度盈亏作为考核依据,避免基金管理团队追求短期收益,忽视长期投资价值;根据基金类型、运营阶段差异化设置财务与非财务指标,细化了《基金管理办法》及《考核评价和尽职免责办法》的考核导向,避免“唯收益论”,契合基金行业的长周期特点,引导基金管理团队树立长期投资理念,聚焦国资基金的战略使命和投资重点。
3. 党建工作:提出在基金管理人中探索“分层分类、一单统管、界权定责、动态优化”清单管理模式,将《基金管理办法》第三十八条“加强党建工作”的要求,转化为具体的党建管理模式,强化党组织把关监督作用。
结语
本次上海市国资委发布的《指导意见》,是在《基金管理办法》和《考核评价和尽职免责办法》基础上,对上海市国资私募股权投资基金监管制度的进一步细化、补充和优化,既延续了原有制度中合规监管的核心要求,坚守国资资本安全和保值增值的底线,又紧扣 “高质量发展” 的核心目标,系结合私募股权投资基金的行业特点和上海市产业发展需求,尊重并顺应市场规律的客观需要,而出台的可落地、可操作的细化规定,实现了上海市国资私募基金监管从 “规范约束” 向 “规范与提质并重” 的重要转变,为上海市监管企业私募股权投资基金高质量发展提供了更清晰、更具操作性的政策指引。
本文作者:

声明:
本文由德恒律师事务所律师原创,仅代表作者本人观点,不得视为德恒律师事务所或其律师出具的正式法律意见或建议。如需转载或引用本文的任何内容,请注明出处。