金融不良债权追偿—金融机构出具的《同意销售证明》是否可以对抗抵押权的追及效力
2026-04-02
一、引言
在司法实践中,房地产企业向金融机构(银行)申请贷款一般会以其名下的不动产(包括但不限于土地、在建工程等)向金融机构设定抵押,在工程竣工后,在建工程抵押转变为商品房抵押。此时,银行出于回收款项的目的,会向当地房管局出具《同意销售证明》,同意抵押人对抵押物进行销售。同时,存在部分债务人私自挪用售房款项导致贷款不能偿付。在此情况下,购买房屋的小业主由于标的房屋存在抵押登记而无法办理过户,金融机构由于贷款未偿付而无法解除抵押权,纠纷因此产生。
在抵押人到期不履行债务、买受人主张办理过户的场景下,金融机构前述同意销售之意思表示,是否足以对抗已依法登记设立的抵押权,是否产生抵押权消灭、丧失物上追及效力或不得对抗买受人的法律效果,成为不动产交易与担保物权冲突中的核心法律争议问题。
因此,本文中笔者希望梳理目前司法实践中对金融机构出具的《同意销售证明》是否可以对抗抵押权追及效力的相关司法判例及观点,对该问题进行分析论证。
二、对于金融机构出具的《同意销售证明》的观点争议
在目前的司法实践中,对于金融机构出具《同意销售证明》后,其享有的抵押权是否可以对抗买受人存在不同的观点,具体分析如下:
(一)抵押权具有追及效力,金融机构出具《同意销售证明》后仍能够对抗买受人
《民法典》第四百零六条第一款:“抵押期间,抵押人可以转让抵押财产。当事人另有约定的,按照其约定。抵押财产转让的,抵押权不受影响。”《民法典》第三百九十三条:“有下列情形之一的,担保物权消灭:(一)主债权消灭;(二)担保物权实现;(三)债权人放弃担保物权;(四)法律规定担保物权消灭的其他情形。”
《民法典》生效后肯定了抵押权具有追及效力,因此有观点认为,物权设立后,不论标的物辗转流入何人之手,物权人都有权追及物之所在并直接支配该物。因此,抵押权人同意抵押人出售抵押财产并不当然导致抵押权灭失,也没有法律规定抵押权人同意转让抵押物后就丧失对抵押物享有的优先受偿权和抵押权,不宜基于其他行为推定抵押权人放弃对抵押物所享有的抵押权。虽然抵押权人同意抵押人销售抵押房屋,但其抵押权并未因此涤除,抵押登记亦未涂销。只有在抵押财产的转让所得款提前清偿抵押权人的债务或者提存的情况下,抵押权才得以消灭。
(二)《同意销售证明》视为金融机构放弃抵押权的追及效力,不得对抗买受人
《最高人民法院关于人民法院办理执行异议和复议案件若干问题的规定》第二十八条:“金钱债权执行中,买受人对登记在被执行人名下的不动产提出异议,符合下列情形且其权利能够排除执行的,人民法院应予支持:(一)在人民法院查封之前已签订合法有效的书面买卖合同;(二)在人民法院查封之前已合法占有该不动产:(三)已支付全部价款,或者已按照合同约定支付部分价款且将剩余价款按照人民法院的要求交付执行;(四)非因买受人自身原因未办理过户登记。”
第二十九条规定,“金钱债权执行中,买受人对登记在被执行的房地产开发企业名下的商品房提出异议,符合下列情形且其权利能够排除执行的,人民法院应予支持:(一)在人民法院查封之前已签订合法有效的书面买卖合同;(二)所购商品房系用于居住且买受人名下无其他用于居住的房屋;(三)已支付的价款超过合同约定总价款的百分之五十。”
另有观点认为,抵押权人同意转让抵押财产,应视为抵押权人自愿放弃了以抵押权对抗买受人的物权期待权,并在抵押物的交换价值实现之日抵押权人即丧失了物上追及力,此时抵押权的效力仅及于转让价金。此外,基于《执行异议和复议规定》第二十八、二十九条规定,为了维护消费者生存权这一更高价值,商品房消费者对所购房屋的物权期待权优先于抵押权人的担保物权,即具有排除抵押权的更高效力。
三、对于金融机构出具的《同意销售证明》效力的裁判观点分歧
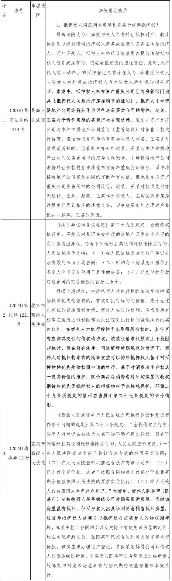
1、就认为《同意销售证明》不能对抗抵押权的追及效力的观点,笔者检索司法判例如下:

2、就认为《同意销售证明》可以对抗抵押权的追及效力的观点,笔者检索司法判例如下:

四、司法实践中对于《同意销售证明》是否可以对抗抵押权的追及效力的判断标准
结合前述司法判例及观点,我们将《同意销售证明》是否可以对抗抵押权的追及效力的影响判断标准总结如下:
(一)设立抵押权及房屋买卖行为是否发生在《民法典》生效之后
根据《民法典》第四百零六条第一款:“抵押期间,抵押人可以转让抵押财产。当事人另有约定的,按照其约定。抵押财产转让的,抵押权不受影响。”之规定,《民法典》生效后肯定了抵押权具有追及效力,因此,若设立抵押及买卖行为发生在民法典生效之后,则部分观点认为应当肯定抵押权的追及效力。
(二)买受人是否对房屋存在抵押这一事实知悉,是否存在合理信赖
有观点认为,买受人在购房过程中明知房屋存在抵押且抵押解除的条件为偿付全部贷款后仍购买房屋,视为自甘风险行为,因此,由于其对房屋的状态不存在合理信赖,则其不得对抗金融机构享有的抵押权。
(三)买受人是否属于商品房消费者
《最高人民法院关于商品房消费者权利保护问题的批复》二、商品房消费者以居住为目的购买房屋并已支付全部价款,主张其房屋交付请求权优先于建设工程价款优先受偿权、抵押权以及其他债权的,人民法院应当予以支持。
根据前述观点对买受人的资格进行判断,若其属于商品房消费者,则其享有的“生存利益”系超级优先权,可以对抗抵押权的追及效力,但是,需注意应当严格把握认定“商品房”消费者的条件,避免扩大范围以免动摇抵押权具有优先性的基本原则。
(四)金融机构是否存在过失
实践中有部分案例将金融机构在整个交易行为中是否存在过错作为了认定《同意销售证明》是否可以对抗抵押权的追及效力的判断标准,且有部分法院认为金融机构对售房款项具有监管义务,由于怠于履行监管义务因此抵押权的效力不能对抗买受人。
五、结语
金融机构出具的《同意销售证明》能否对抗抵押权追及效力,是不动产抵押交易与执行异议领域的核心争议问题。司法实践中对此形成不能对抗与可以对抗两种裁判观点,前者坚守物权法定与抵押权登记公示的核心效力,后者侧重消费者生存权保护与抵押权人权利处分的信赖保护。
在当前物权法定与登记公示公信原则的严格适用下,司法审判中将会愈加注重抵押权消灭法定情形、物权追及效力的规则适用及消费者物权期待权的要件审查,因此建议抵押权人、购房人等相关主体在不动产抵押销售、权利主张与执行异议维权过程中更需注意相关法律问题,进行有效的风险规避以维护和保障自身权益。
声明:以上内容属于作者个人观点,不代表其各自所在机构的立场,亦不应当被视为出具任何形式的法律意见或建议。
本文作者:

声明:
本文由德恒律师事务所律师原创,仅代表作者本人观点,不得视为德恒律师事务所或其律师出具的正式法律意见或建议。如需转载或引用本文的任何内容,请注明出处。