德恒探索

币圈必看,高院定调,虚拟货币可执行!查扣、变现、避险全指南

2026-03-26


上海高院正式出台全国首个系统性虚拟财产执行指引(以下简称“指引”),数字藏品、游戏装备、虚拟货币等全纳入司法执行范围,持有数字货币的人一定要看完!


微信图片_2026-03-27_092350_584.png

▲图片截自上海市高级人民法院官网


一、先搞懂:哪些算“可执行虚拟财产”?


依据:《上海市高级人民法院关于规范网络虚拟财产执行工作指引(试行)》第 2-3 条


微信图片_2026-03-27_092406_752.png


根据上述内容制定的法院可执行清单自查表:


微信图片_2026-03-27_092416_823.png


二、最关键:法院怎么查、怎么扣你的虚拟资产?


(一)财产调查:法院有 N 种方式找到你


依据:《上海市高级人民法院关于规范网络虚拟财产执行工作指引(试行)》第 7–12 条


微信图片_2026-03-27_092425_456.png


(二)执行控制:实名+占有=必能冻扣


依据:《上海市高级人民法院关于规范网络虚拟财产执行工作指引(试行)》第 13–16条


微信图片_2026-03-27_092433_088.png


三、变现全流程:虚拟货币怎么合法换成钱?


依据:《上海市高级人民法院关于规范网络虚拟财产执行工作指引(试行)》第 17–22条


微信图片_2026-03-27_092441_272.jpg


四、给币圈/玩家的实务避险指南(必看)


依据:《上海市高级人民法院关于规范网络虚拟财产执行工作指引(试行)》第 23–24条


微信图片_2026-03-27_092449_966.png


五、虚拟财产执行・执行人员禁令与责任


依据:《上海市高级人民法院关于规范网络虚拟财产执行工作指引(试行)》第 25–27 条


微信图片_2026-03-27_101633_795.png


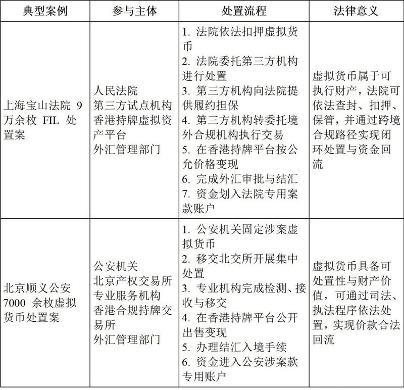
六、虚拟货币处置的典型案例


微信图片_2026-03-27_092541_517.jpg


七、总结


《上海市高级人民法院关于规范网络虚拟财产执行工作指引(试行)》,首次以系统化规则将虚拟财产从 “模糊资产” 明确为可司法处置的 “可执行财产”,真正实现查得清、冻得住、保管安全、变现合规、责任清晰。


对数字藏品持有者、游戏玩家、虚拟货币持有人而言,司法认定与执行边界已全面清晰:虚拟财产具有财产价值、可被法院依法查控与变现,相关行为必须在法律框架内开展,合规是唯一底线。


特别提醒:虚拟货币在我国不具有法定货币地位,相关交易炒作风险自行承担;本指引仅规范司法执行程序,不代表认可虚拟货币交易、不鼓励相关投资行为。


本文作者:

image.png


声明:

本文由德恒律师事务所律师原创,仅代表作者本人观点,不得视为德恒律师事务所或其律师出具的正式法律意见或建议。如需转载或引用本文的任何内容,请注明出处。

相关律师

  • 闫泽娟

    合伙人

    电话:+86 10 5268 2888

    邮箱:yanzj@dehenglaw.com

相关搜索

手机扫一扫

手机扫一扫
分享给我的朋友