德恒税法服务与研究2026年2月刊(总第89期)
2026-03-09
新法速递
1.《国家税务总局关于调整增值税纳税申报有关事项的公告》(国家税务总局公告2026年第6号)
内容提要:《公告》调整了《增值税及附加税费申报表(一般纳税人适用)》及其附列资料、《增值税及附加税费申报表(小规模纳税人适用)》及其附列资料、《增值税及附加税费预缴表》及其附列资料部分栏次的填报要求。《公告》自2026年2月1日起施行,另有规定的除外。
原文链接:https://fgk.chinatax.gov.cn/zcfgk/c100012/c5247507/content.html
2.《国家税务总局关于2025年度个人所得税综合所得汇算清缴预约办理时间的通告》(国家税务总局通告2026年第1号)
内容提要:2025年度个人所得税综合所得汇算清缴办理时间为2026年3月1日至6月30日,税务部门将为纳税人提供预约办理服务。纳税人需在3月1日至3月20日期间办理的,可以自2月25日起通过个人所得税APP提前预约;3月21日至6月30日期间,纳税人无需预约,可以随时办理。
原文链接:https://fgk.chinatax.gov.cn/zcfgk/c102424/c5247612/content.html
3.《财政部 海关总署 税务总局关于海南自由贸易港岛内居民消费的进境商品“零关税”政策的通知》(财关税〔2026〕6号)
内容提要:《通知》明确对海南自由贸易港岛内居民在指定经营场所购买的进境商品,在免税额度和商品清单范围内免征进口关税、进口环节以及国内环节增值税和消费税。其中,岛内居民包括持有海南省身份证、海南省居住证或海南省社保卡的中国公民,在海南省工作生活并持有居留证件的境外人员。免税额度为每人每年1万元人民币,不限购买次数。免税商品聚焦岛内居民日常生活所需,主要包括部分食品饮料、日化用品、家居百货、母婴用品等。
原文链接:https://fgk.chinatax.gov.cn/zcfgk/c102416/c5247571/content.html
4.《财政部 海关总署 税务总局关于跨境电子商务出口退运商品税收优惠政策的公告》(财政部 海关总署 税务总局公告2026年第16号)
内容提要:《公告》明确对2026年1月1日至2027年12月31日期间在跨境电子商务海关监管代码(1210、9610、9710、9810)项下申报出口,且自出口之日起6个月内因滞销、退货原因原状退运进境的商品(不含食品),免征进口关税和进口环节增值税、消费税;出口时已征收的出口关税准予退还;出口时已征收的增值税、消费税,参照内销货物发生退货有关税收规定执行。
原文链接:https://fgk.chinatax.gov.cn/zcfgk/c102416/c5247663/content.html
5.《财政部 海关总署 税务总局关于增值税法施行后进口环节增值税优惠政策衔接事项的公告》(财政部 海关总署 税务总局公告2026年第17号)
内容提要:《财政部 海关总署 税务总局 国家药品监督管理局关于抗癌药品增值税政策的通知》(财税〔2018〕47号)、《财政部 海关总署 税务总局 药监局关于罕见病药品增值税政策的通知》(财税〔2019〕24号)中的进口环节增值税优惠政策,自2026年1月1日至2027年12月31日继续执行。其他在增值税法施行前已实施的,执行期限截止日期在2026年1月1日之后的进口环节增值税优惠政策及相关配套文件,继续按原规定执行。
原文链接:https://fgk.chinatax.gov.cn/zcfgk/c102416/c5247698/content.html
6.《财政部 海关总署 税务总局关于“十五五”期间支持科普事业发展进口税收优惠政策的通知》(财关税〔2026〕12号)
内容提要:自2026年1月1日至2030年12月31日,对向公众开放的科技馆、自然博物馆、天文馆(台、站)、气象台(站)、地震台(站),以及高校和科研机构所属向公众开放的科普场馆、科普基地,进口自用科普影视作品载体(拷贝、工作带、硬盘等)以及国内不能生产或性能不满足需要的自用科普用品,免征进口关税和进口环节增值税。
原文链接:https://fgk.chinatax.gov.cn/zcfgk/c102416/c5247729/content.html
7.《财政部 海关总署 税务总局关于“十五五”期间支持科技创新进口税收优惠政策的通知》(财关税〔2026〕7号)
内容提要:自2026年1月1日至2030年12月31日,对科学研究机构、技术开发机构、学校、党校(行政学院)、图书馆进口国内不能生产或性能不能满足需要的科学研究、科技开发和教学用品,免征进口关税和进口环节增值税、消费税。对出版物进口单位为科学研究机构、技术开发机构、学校、党校(行政学院)、图书馆进口用于科研、教学的图书、资料,免征进口环节增值税。
原文链接:https://fgk.chinatax.gov.cn/zcfgk/c102416/c5247779/content.html
8.《财政部 中央宣传部 国家发展改革委 教育部 科技部 工业和信息化部 民政部 商务部 文化和旅游部 国家卫生健康委 海关总署 税务总局关于“十五五”期间支持科技创新进口税收优惠政策管理办法的通知》(财关税〔2026〕8号)
内容提要:《通知》系财关税〔2026〕7号政策的配套管理办法,明确由科技部、国家发展改革委、教育部、工业和信息化部、国家卫生健康委、文化和旅游部、中央宣传部等部门按职责分工核定科研院所、国家实验室、企业技术中心、外资研发中心、高等学校、公共图书馆等享惠主体名单,省级相关部门核定省级及以下机构名单,各牵头部门将核定结果函告海关后,享惠主体按海关规定办理免税进口手续。《通知》自2026年1月1日至2030年12月31日实施。
原文链接:https://fgk.chinatax.gov.cn/zcfgk/c102416/c5247782/content.html
9.《财政部 海关总署 税务总局关于“十五五”期间进口科学研究、科技开发和教学用品免税清单的通知》(财关税〔2026〕9号)
内容提要:《通知》公布了“十五五”期间进口科学研究、科技开发和教学用品免税清单,共十五条,自2026年1月1日起实施。
原文链接:https://fgk.chinatax.gov.cn/zcfgk/c102416/c5247785/content.html
10.《财政部 中央宣传部 科技部 工业和信息化部 海关总署 税务总局 广电总局关于“十五五”期间支持科普事业发展进口税收优惠政策管理办法的通知》(财关税〔2026〕13号)
内容提要:《通知》系财关税〔2026〕12号政策的配套管理办法,对享惠主体核定、免税商品核定、以及后续监管等作出了明确规定,《通知》自2026年1月1日至2030年12月31日实施。
原文链接:https://fgk.chinatax.gov.cn/zcfgk/c102416/c5247788/content.html
11.《财政部 海关总署 税务总局关于“十五五”期间国家综合性消防救援队伍进口税收优惠政策的通知》(财关税〔2026〕15号)
内容提要:自2026年1月1日至2030年12月31日,对国家综合性消防救援队伍进口国内不能生产或性能不能满足需要的消防救援装备,免征进口关税、进口环节增值税和消费税。享受免税政策的装备列入《消防救援装备进口免税目录》。该目录由财政部会同海关总署、税务总局、国家消防救援局、工业和信息化部根据消防救援任务需求和国内产业发展情况适时调整。
原文链接:https://fgk.chinatax.gov.cn/zcfgk/c102416/c5247791/content.html
12.《财政部 海关总署 税务总局关于“十五五”期间能源资源勘探开发利用进口税收优惠政策的通知》(财关税〔2026〕16号)
内容提要:《通知》明确了三类进口税收优惠政策,如对在我国海洋进行石油(天然气)勘探开发作业的自营项目以及海上油气管道应急救援项目,进口国内不能生产或性能不能满足需要的,并直接用于勘探开发作业或应急救援的设备、仪器、零附件、专用工具,免征进口关税等。《通知》有效期为2026年1月1日至2030年12月31日。
原文链接:https://fgk.chinatax.gov.cn/zcfgk/c102416/c5247799/content.html
13.《财政部 国家发展改革委 工业和信息化部 海关总署 税务总局 国家能源局关于“十五五”期间能源资源勘探开发利用进口税收优惠政策管理办法的通知》(财关税〔2026〕17号)
内容提要:《通知》系财关税〔2026〕16号政策的配套管理办法。办法包含关于海洋石油(天然气)勘探开发作业项目和海上油气管道应急救援项目的免税规定,以及关于天然气进口环节增值税先征后返规定。该办法有效期为2026年1月1日至2030年12月31日。
原文链接:https://fgk.chinatax.gov.cn/zcfgk/c102416/c5247807/content.html
14.《财政部 海关总署 税务总局关于“十五五”期间种子种源进口税收优惠政策的通知》(财关税〔2026〕18号)
内容提要:《通知》规定,对符合《进口种子种源免征增值税商品清单》的进口种子种源免征进口环节增值税;对具备研究和培育繁殖条件的动植物科研院所、动物园、植物园、专业动植物保护单位、养殖场、种植园,进口符合《进口种用野生动植物种源免征增值税商品清单》且用于科研、育种、繁殖的野生动植物种源,免征进口环节增值税;对军队、公安(包括缉私警察)、安全、消防救援部门进口的军警用工作犬、消防救援用工作犬、工作犬精液及胚胎,免征进口环节增值税。
原文链接:https://fgk.chinatax.gov.cn/zcfgk/c102416/c5247802/content.html
15.《国务院关税税则委员会关于调整对原产于加拿大的部分进口商品加征关税措施的公告》(税委会公告2026年第2号)
内容提要:自2026年3月1日至2026年12月31日,调整《国务院关税税则委员会关于对原产于加拿大的部分进口商品加征关税的公告》(税委会公告2025年第3号)规定的加征关税措施,不加征对原产于加拿大的油渣饼、豌豆加征的100%关税以及对原产于加拿大的龙虾、蟹加征的25%关税。
原文链接:http://gss.mof.gov.cn/gzdt/zhengcefabu/202602/t20260227_3984176.htm
德恒研究
股权转让涉税民事争议之实务案例拆解
引言
税收作为民商事交易的法定经济成本,是交易定价、合同订立与履行的重要因素,但却常被交易双方疏漏。以股权交易为例--实践中因包税条款履行问题、标的公司税务风险、交易价格显著偏低触发税收核定等问题导致诸多涉税民事争议。此外,由于当前税收监管模式的滞后性,税务问题所引发的交易风险可能在股权交割后的数年间才会显现,交易双方为此还可能承担高额的滞纳金。笔者受近期办理的民事涉税案件启发,拟通过司法案例观点拆解股权交易中的该等典型涉税民事争议,分享不同的司法裁判观点,以期对交易各方的商业安排提供实务借鉴。
一、涉税民事争议之包税条款
股权转让中的税费一般由交易双方按照法律规定各自负担,然而实践中不乏优势谈判地位一方在合同中设置税费负担条款,约定由另一方承担交易全部税费(以下简称“包税条款”)。
税收征管领域和民事法律领域对于包税条款的效力认定存在差异:税收征管领域中,一般认为基于税收法定原则,纳税义务人由税法明确规定,包税条款不能免除纳税人法定的纳税义务,属于无效约定[1];民事法律领域中,包税条款有效说则占据主流观点,一般认为我国税收法律法规对于实际由谁缴纳税款没有作出强制性或禁止性规定,包税条款在交易双方间合法有效。[2]尽管民事上未否定包税条款的效力,但包税条款的设置仍可能导致潜在争议隐患。
(一)税费支付对象和顺序不明
基于税收法定原则,即便股权交易双方在合同约定了由受让方(付款方)承担税款的包税条款,但转让方作为法定纳税义务人或扣缴义务人,仍是税务机关的税款征缴对象。那么税款是先由受让方先行支付给转让方,还是转让方缴纳税款后再向受让方追偿,常在交易双方间产生争议。
司法实践观点认为:
1.人民法院支持转让方申报并支付税款后,有权按照约定向受让方追偿税款。[3]但如交易双方仅约定由受让方负担相关税费,但未约定具体的税费种类和额度,且转让方也没有实际缴纳相关税费的情况下,一般不支持其要求受让方先行向其支付相关税费的诉讼请求。[4]
2.转让方作为法定纳税义务人,仍负有先向税务机关及时申报缴纳税款的义务,因转让方未及时申报纳税,导致被核定征收造成应纳税款增加或被加征滞纳金的,转让方应就损失扩大部分自行承担责任。[5]
(二)包税范围约定不明
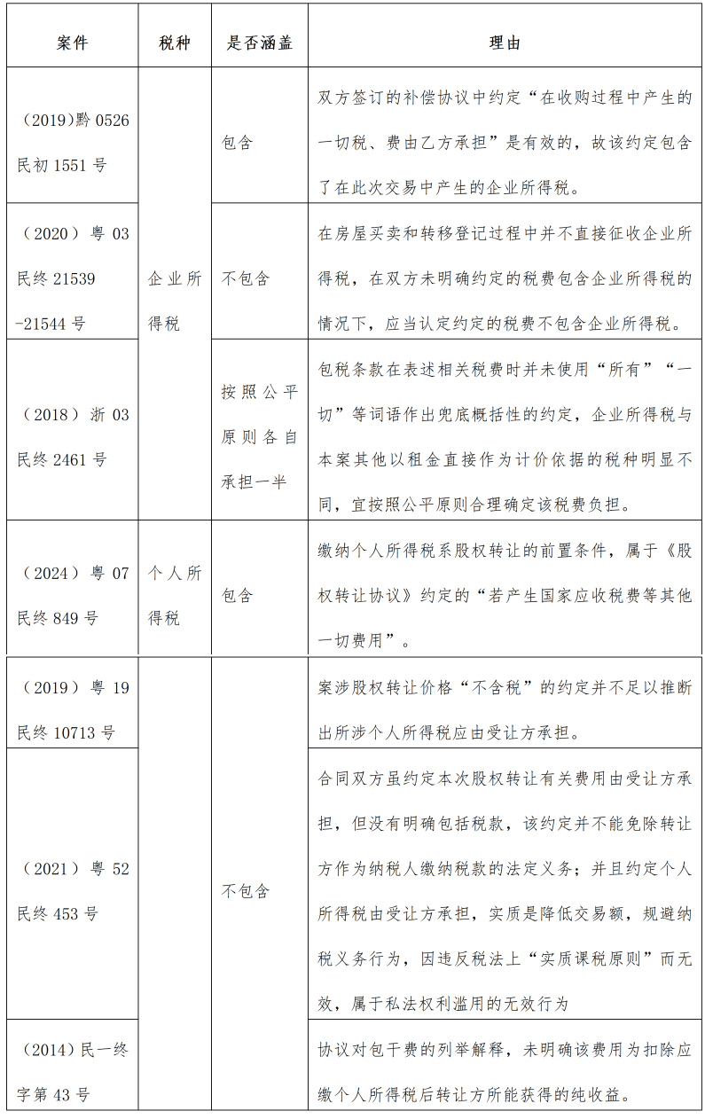
包税条款时常采用概括性表述,例如“股权交易涉及的一切/相关税费(或费用)由买受人承担”或者约定股权转让价格为“不含税价”或“包干费”等方式,导致约定不明,此时就概括性包税条款的税费涵盖范围,是否包含转让方应缴纳的个人所得税、企业所得税,在交易双方间频发争议。从现有司法实践来看,人民法院对此未形成统一的裁判尺度,通常需结合相关条款表述、税种的性质、计税依据以及是否属于“先税后证”等因素予以综合审查认定。[6]

▲关于包税条款涵盖范围相关案例
(三)实务建议
合同约定包税条款时,受让方承担的“转让方税款”属于股权转让对价之一,受让方缴纳税款时需要将合同价款换算成“含税价”作为计算基数。以转让方为个人股东为例,一般来说,假设股权转让含税价为X,股权原值为A,则含税价的换算公式为X=合同价款+(X-A-0.05%X)×20%,受让方应承担的个人所得税和印花税分别为:个人所得税=(X-股权原值-0.05%X)×20%、印花税=0.05%X。若转让方为法人股东,股权转让所得应作为“转让财产收入”并入企业年度应纳税所得额,根据企业所得税汇算清缴后才能确定相应的企业所得税,股权转让所得相应的企业所得税是否实际发生、以及数额取决于企业当年整体经营盈亏情况,且可能还涉及增值税及附加、印花税,包税范围和金额的计算更加复杂。
实践中,包税条款因约定不明导致交易双方在权利义务的认知上存在分歧,进而引发的争议频发。笔者认为,不宜将“包税条款”作为商事交易的常规配置,但双方确有必要设立包税条款的,应提前就潜在税负进行审慎评估与测算,并在协议中明确和细化所涵盖的税种、计算方式、违约责任,避免使用容易产生歧义的措辞。
二、涉税民事争议之标的公司税务风险
在股权交易中,如事前未充分披露或当时无法预知的税务风险,导致股权交割后标的公司被税务机关查补税款、加征滞纳金或加处罚款等情形,相关税款、滞纳金及罚款应当由谁承担,也是股权转让交易中引发涉税争议的常见情形之一。
(一)交易双方明确约定转让方承担股权转让前标的公司税费问题的,一般从其约定。从司法实践观点来看,人民法院在审理此类案件时普遍遵循“合同优先”的原则,如交易双方明确约定转让方承担股权转让前标的公司的税费,一般从其约定。例如(2024)粤0605民初8980号案中,人民法院认为案涉合同约定两被告保证某某公司无偷税、漏税、欠税及其他违法行为,否则由两被告承担由此引起的所有法律责任……故应以股权变更登记之日划分双方应承担的税款,股权变更登记之前的该部分缴税款应由两被告承担。
(二)标的公司负有防止损失扩大义务,否则应就损失扩大部分承担责任。虽然交易双方明确股权转让前公司的税费由转让方承担,但标的公司作为法定纳税义务人,应及时补缴税款以避免被持续加征滞纳金导致欠缴税款增加,否则应就增加部分自行承担责任。例如在(2019)粤0305民初3523号案中,人民法院认为标的公司本身负有按时纳税的义务,其在收到税务机关通知后未按规定时间缴纳税款而产生的滞纳金,不应由受让方承担。
(三)无明确约定情况下,人民法院基于合同相对性或过错原则进行裁判。例如在(2023)京03民终20881号案中,人民法院认为根据合同相对性原则,案涉股权转让协议并未对公司在股转前发生的税费由哪方负担进行约定,且无法律规定股东对外转让股权时需保证公司对外无负债或无税费负担,要求转让方承担标的公司股转之前的税费无法律依据。而在(2019)沪0115民初31306号案中,人民法院则根据过错原则,认为因股权转让前标的公司存在税收违法行为,转让方就“瑕疵交付标的物”存在主要过错,但原告接收标的物后的近3年多时间内,没有对被告已经披露的上述行为予以纠正并补缴,亦存在一定的过错,故由转让方和受让方按照过错程度对标的公司的税收罚款承担相应责任。
(四)实务建议
1.投前税务尽职调查
股权转让交易中,标的公司潜在税务风险可能导致公司面临补缴税款、行政处罚以及降低纳税信用评级等问题,对公司的正常经营和融资贷款等造成严重阻碍,直接影响股权交易估值和潜在交易风险,建议在交易前开展法律和财务尽职调查。
税务尽职调查中应关注的要点包括核查标的公司存续期间(尤其是近三年)税款申报、完税、税收优惠、重大交易纳税申报情况,关注标的公司是否存在可能导致补缴税款、加处罚款的税收违法行为,以在交易中尽可能明确“未披露税务风险”的界定标准。
2.交易文件设置补偿机制
在股权转让协议中嵌入税务责任条款,对交割日前的税务风险进行“风险隔离”,并设置相应的风险分担、补偿条款,例如“标的公司交割前发生税务风险后,转让方应在7日内支付补偿款”,“标的公司交割后发生未披露的税务风险后,转让方应在7日内支付补偿款”等,还可引入实际控制人对补偿款提供担保等增信措施。
三、涉税民事争议之税收核定
作为税收核定[7]的情形之一,“计税依据明显偏低,又无正当理由”被认为系具有反避税功能的纳税调整,即在因股权转让价格明显偏低且无正当理由情形下,此时的价格偏低既包含各方串通的“阴阳合同”,也包含各方基于民事自由意志的低价,税务机关有权要求转让方按照合理方式核定的股权转让收入补缴税款及滞纳金;如被认定偷税的,转让方还会被处以罚款。
(一)税收核定原则上对股权转让双方间的民事权利义务不产生影响
最高人民法院在陈建伟案[8]主张:“税法与民法系平等相邻之法域,前者体现量能课税与公平原则,后者强调契约自由;对同一法律关系的认定,税法与民法的规定可能并不完全一致.......税务机关依据税收征收法律等对民事法律关系的认定,仅在税务行政管理、税额确定和税款征缴程序等专门领域有既决力”。同理,税务机关行使税收核定权是为了维护国家税收利益、避免国家税收收入流失,核定的股权转让价格仅作为征收税款的计税价格,并非对民商事交易中股权交易价格的调整。因此,转让方无权因税收核定要求受让方承担补缴税款、滞纳金的责任或按照核定的股权转让价格支付股权转让对价。
(二)特殊情况下,因受让方过错导致被核定,受让方应承担转让方个人所得税
在(2025)闽02民终822号案中,原告与被告系配偶关系,因被告要求另行注册公司而非以个人名义受让原告案涉股权,导致被税务机关认为股权转让收入偏低且无正当理由并根据公司净资产核定股权转让收入计算个人所得税,因此额外产生的个人所得税是被告一方导致的,应由被告承担。
(三)实务建议
税收核定作为偏兜底的税收征管手段,其触发是有严格限制的,即“计税依据明显偏低,又无正当理由”,故建议在交易时依法合理设置交易价格,如存“节税”之侥幸预期,应同时对税收责任有清晰预期。
四、因个人所得税代扣代缴问题引发的民事涉税争议
税法规定股权转让中受让方负有个人所得税代扣代缴义务,未依法履行代扣代缴义务的,受让方将面临相应的行政处罚[9],实务中股权转让双方就代扣代缴问题时常产生争议。
(一)扣缴义务人向纳税义务人支付全部转让款后又代垫个人所得税的,有权向纳税义务人追偿
股权受让方未依法代扣代缴而向转让方支付全部转让价款后,在转让方怠于履行纳税义务情形下,不乏扣缴义务人为避免受到行政处罚而先行垫付税款后再向转让方追偿的。在(2014)民一终字第43号案中,最高人民法院认为,“扣缴义务人负有代扣代缴案涉个人所得税的法定义务,不能依据上述规定认为,在扣缴义务人未经抵扣即向纳税义务人支付相应收入后,即当然丧失向纳税义务人追偿的权利。换言之,无论扣缴义务人是否按照法律规定的代扣代缴程序,在支付纳税义务人收入之前即予以扣缴个人所得税,抑或在向纳税义务人支付了全部收入后又代为向税务机关垫付个人所得税,都不能产生改变该税负法定纳税义务人的法律后果。”在(2018)沪0115民初67723号、(2021)沪0115民初31658号等案件中,人民法院均持相同观点。
(二)纳税义务人错误代扣代缴个人所得税,应承担相应的责任
扣缴义务人适用税收政策不当,申报错误导致纳税人承担过重税款的,可能被人民法院判决承担相应的责任。在(2024)浙07民终551号案中,A公司作为扣缴义务人,未与纳税义务人施某某协商,滥用扣缴义务人权利,本案诉讼过程中自行单方委托第三方出具的股权转让审核报告申报施某某个人所得税并予以代扣代缴242153.92元,该行为损害了纳税义务人施某某的权益。
(三)实务建议
股权转让交易中,受让方作为扣缴义务人应及时履行代扣代缴税款,如因未代扣代缴而垫付税款的,应保留税务机关的扣缴凭证、纳税申报表以及其他相关税务文件。此外,笔者注意到个别民事案件中法院不支持转让方直接扣除代扣代缴的税费,而要求转让方在全额支付股权转让款后另行主张,显然部分法院在对税法规定和代扣代缴机制的理解存在偏差。但为了避免相关风险,建议股权转让双方在签订股权转让协议时,应当明确约定税费的承担方式。
五、结语
股权交易中的涉税民事争议,多源于交易双方未对税务成本和风险予以足够重视,导致交易在交割完后仍未毕。无论是简单的股权过户还是复杂的收并购,受让方均应于缔约前对标的公司开展必要的尽职调查,了解潜在税务风险;交易双方应在合同条款设计时嵌入税务合规条款,明确界定各自税费范围、责任划分及风险追偿路径,必要时聘请税务律师参与交易架构设计与论证,提升交易确定性,以最大可能地防范法律风险。
参考文献:
[1]参见辽宁省铁岭市中级人民法院(2016)辽12行终119号《行政判决书》。
[2]参见最高人民法院(2007)民一终字第62号《民事判决书》。
[3](2023)粤20民终2293号。
[4]参见最高人民法院(2016)最高法民终51号、(2007)民一终字第62号《民事判决书》。
[5]参见山西省晋中市中级人民法院(2019)晋07民终238号《民事判决书》。
[6]参见《中华人民共和国民法典》第一百四十二条第一款;《中华人民共和国合同法》第一百二十五条第一款。
[7]《税收征收管理法(2015修正)》第三十五条规定:“纳税人有下列情形之一的,税务机关有权核定其应纳税额:……(六)纳税人申报的计税依据明显偏低,又无正当理由的。”
《股权转让所得个人所得税管理办法(试行)》第十一条第一项规定:“符合下列情形之一的,主管税务机关可以核定股权转让收入:(六)申报的股权转让收入明显偏低且无正当理由的。”
[8]参见最高人民法院(2018)最高法行申209号《民事判决书》。
[9]《股权转让所得个人所得税管理办法(试行)》第五条规定:“个人股权转让所得个人所得税,以股权转让方为纳税人,以受让方为扣缴义务人。”《税收征收管理法》第六十九条规定:“扣缴义务人应扣未扣、应收而不收税款的,由税务机关向纳税人追缴税款,对扣缴义务人处应扣未扣、应收未收税款百分之五十以上三倍以下的罚款。”
本文作者:

指导合伙人:

声明:
本期刊不得视为德恒律师事务所或其律师出具的正式法律意见或建议。如需转载或引用本文的任何内容,请注明出处。