从京沪两地裁判口径看股权激励争议实务(下篇)
2026-02-13
研究领域:劳动保障
文章摘要:本文聚焦股票期权、限制性股票、限制性股票单位(RSU)三类核心股权激励工具,结合京沪两地典型案例,系统梳理授予、行权 / 归属 / 解禁、离职后权益处置等高发争议类型与裁判规则,剖析两地司法裁判差异与共识,同时给出针对性实务应对策略,为企业防范法律风险、员工依法维权提供精准指引。
前言
在《从京沪两地裁判口径看股权激励争议实务(上篇)》中,笔者已重点剖析并提炼北京、上海两地法院在股权激励争议法律定性层面的核心分歧与裁判倾向。作为我国经济金融与司法实践的核心区域,京沪两地的股权激励纠纷案例总量占全国同类案例的近六成,其裁判思路对实务处理具有重要参考价值。基于此,本篇将聚焦实践中应用最广泛的股票期权、限制性股票、限制性股票单位(RSU)三类股权激励工具,围绕其高发争议类型梳理裁判口径,为相关实务处理提供更具针对性的指引。
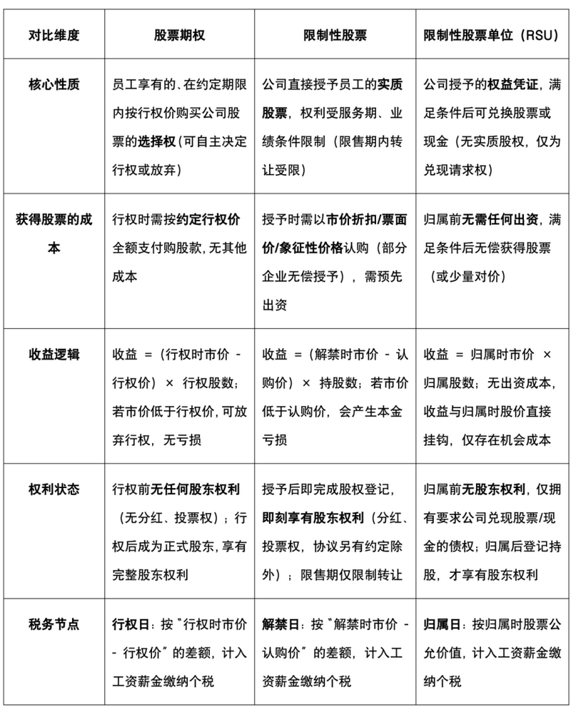
一、股票期权、限制性股票、限制性股票单位(RSU)区别对比
股票期权、限制性股票与限制性股票单位(RSU)虽同属股权激励工具,但在核心性质、获取成本、收益逻辑、权利状态和税务节点等方面存在显著差异,这些差异也直接决定了各类工具高发争议的核心焦点。因此,要精准解读司法实践中的争议处理逻辑,首先需厘清三类工具的核心概念与边界,具体对比如下:

结合上述对比可见,股票期权的核心特征是“先得权利、后买股票”,限制性股票是“先得股票、后解限制”,RSU是“先得凭证、后兑股票”。三类工具均以劳动关系存续为基础,核心价值在于绑定企业与员工的长期发展,但因其横跨法律、财务等多个领域,涉及双方核心利益,若方案设计、执行等环节存在疏漏,极易引发纠纷。以下将具体梳理三类激励工具的争议高发类型与裁判逻辑。
二、激励工具争议高发类型与裁判规则
(一)股票期权争议高发类型与裁判规则
股票期权的核心是员工享有的“选择权”,员工需在满足约定条件后主动行权并支付对价购买股票,其争议定性更易受协议约定与行权状态影响,争议主要集中在授予、行权、离职后权益处置三大环节。
1.授予环节争议:口头承诺的效力
实践中,部分企业为吸引人才,会作出“入职即授予期权”的口头承诺,或仅在录用函中简单提及期权事宜,但未与员工签订明确的书面协议,也未实际落地实施期权计划。后续发生争议时,员工往往因缺乏充分证据证明有效约定的存在而败诉。
尽管京沪两地法院在股权激励争议属性认定上存在分歧,但均秉持 “协议约定优先”的核心导向。司法裁判明确:股权激励承诺需有充分证据佐证,包括但不限于激励协议、正式激励方案、邮件往来记录、会议纪要、聊天记录等,且相关证据需明确体现授予数量、行权价格、行权条件等核心要素,否则难以认定双方存在有效的股权激励约定。参考案例:(2025) 京 03 民终 4100 号、(2025) 京 03 民终 4545 号、(2025) 京 03 民终 253 号、(2025) 京 01 民终 11220 号、(2024) 京 03 民终 9539 号、(2024) 沪 01 民终 6954 号、(2023) 沪 0104 民初 3777 号、(2023) 沪 0113 民初 24549 号。
2.行权环节争议:举证责任分配与行权障碍的合法性判定
行权环节的核心争议是 “员工是否满足约定的行权条件”。实务中,行权通常需满足“持续在职”“服务期达标”“绩效合格”等前提条件。法院在此类争议中遵循 “谁主张、谁举证”原则,若公司主张员工绩效未达标而拒绝其行权,需提供量化的考核数据、正式的绩效评估报告等客观证据。参考案例:(2023) 京 0115 民初 9716 号、(2022) 京 0105 民初 37026 号。
上海地区法院在审理此类案件时,更注重尊重双方协议约定,并按照过错责任原则作出裁判。例如,若协议明确约定了股票期权的行权期限,员工因自身原因未在期限届满前完成行权的,法院会认定公司无过错,无需承担补偿责任。参考案例:(2024) 沪 0115 民初 5918 号。
3.离职后权益处置争议:离职原因对权益归属的影响
离职后未行权期权的处置,是股票期权争议的高发痛点,裁判结果直接取决于员工的离职原因。
若员工系主动离职,或因严重违纪被公司合法解除劳动合同,协议中约定的 “未行权期权自动作废” 条款,只要内容公平合理,法院通常会予以认可。若公司系违法解除与员工的劳动合同,法院倾向于认定公司的行为阻却了期权行权条件的成就,此时会支持员工的行权主张;若期权已无实际行权可能,法院会参照期权行权价与公司当时估值的差额,判决公司赔偿员工相应损失。参考案例:(2025) 京 03 民终 15932 号、(2021) 京 0114 民初 19489 号、(2021) 京 0108 民初 57032 号。
上海地区法院即便不将此类纠纷认定为劳动争议,也会基于合同关系进行审理。若因公司违法解除劳动合同导致员工无法取得股权,法院会认定公司存在过错,并依据《民法典》合同编的相关规定,判决公司向员工支付与股票对应的奖金金额。参考案例:(2023) 沪 0110 民初 19978 号。
(二)限制性股票争议高发类型与裁判规则
限制性股票的核心是“先持股、后解禁”,员工在授予时即需出资认购股票并完成股权登记,其商事属性相对最强,争议焦点主要集中在解禁资格认定、离职后回购价格确定、保密与竞业限制关联等方面。
1.解禁环节争议:分期解禁条件的适用
限制性股票通常约定分期解禁比例,例如 “服务满 3 年,每年解禁 30%、30%、40%”,解禁条件一般与员工离职原因、绩效是否合格、是否存在违纪行为等挂钩。
若协议约定“激励对象因公司裁员等原因被动离职,且不存在绩效不合格、过失、违法违纪等行为的,已获授但尚未解除限售的限制性股票不得解除限售,由公司回购注销”,此类约定通常会得到法院支持,法院会根据双方提交的证据综合判断员工是否满足解禁资格。参考案例:(2022) 京 02 民终 7836 号。
2.离职后权益处置争议:回购价格的公平性审查
离职后已授予限制性股票的回购争议,是未上市公司股权激励纠纷的高频类型,离职原因与回购价格往往是双方争议的核心。
北京地区法院审理此类案件时,若员工因公司违法解除劳动合同离职,且主张公司按市价回购已授予股票,法院通常会予以支持;若员工系主动离职,协议中约定的合理回购价格会得到法院认可。参考案例:(2024) 京 0115 民初 17088 号、(2022) 京 02 民终 3040 号、(2021) 京 0105 民初 66181 号、(2020) 京 0108 民初 26645 号。
上海地区法院一般不将此类股票回购纠纷认定为劳动争议,而是基于双方协议约定进行审理。若协议已明确约定回购数量、价格等核心条款,公司未按约定支付回购款的,需承担违约责任。参考案例:(2024) 沪 0116 民初 10310 号、(2024) 沪 0114 民初 22711 号。
3.保密与竞业限制关联争议:违约行为能否作为收回股票的依据
上海地区法院认为,若股权激励协议明确约定“股权激励系作为员工承诺履行保密与竞业限制义务的对价”,则当员工违反竞业限制义务时,协议中“公司有权收回已授予股票” 的条款可被理解为竞业限制违约金条款。在员工违反竞业限制协议且已获取激励收益的情况下,法院会支持公司要求员工返还相应收益的主张。参考案例:(2023) 沪 0105 民初 10231 号、(2023) 沪 01 民终 17522 号。
(三)限制性股票单位(RSU)争议高发类型与裁判规则
限制性股票单位(RSU)的核心是“零预先出资、满足条件后直接归属”,其劳动属性通常更为突出,收益更接近“延迟支付的劳动报酬”,若 RSU 的归属条件与员工劳动贡献直接相关,法院多将此类争议认定为劳动争议,核心焦点集中在归属条件认定、离职后权益处置等方面。
1.归属环节争议:自动归属的条件认定与公司履约义务
RSU 的归属通常为条件触发式自动兑现,此类争议的常见焦点是“员工是否满足约定的归属条件”。
司法裁判的核心观点为:员工需举证证明其已符合 RSU 的授予及归属条件,否则将承担举证不利的败诉后果;若协议已明确约定服务期、业绩等归属条件,公司主张员工未达标时,需提供客观实证予以佐证,否则员工有权要求公司继续履行协议或赔偿相应损失。参考案例:(2025) 京 0114 民初 5389 号、(2024) 京 03 民终 289 号。
2.离职后权益处置争议:加速归属的情形判定
RSU离职后未归属部分的处置,裁判规则与股票期权类似。若员工系主动离职,或因严重违纪被公司解除劳动合同,协议中“未归属 RSU 自动作废”的条款合法有效;若公司系违法解除劳动合同,法院倾向于认定公司的行为阻却了 RSU 权益的实现,会支持员工关于限制性股票折价款或相应损失的赔偿请求。参考案例:(2025) 京 02 民终 677 号、(2025) 京 02 民终 675 号、(2024) 京 0115 民初 13372 号、(2025) 京 02 民终 3768 号、(2023) 京 0105 民初 23429 号、(2023) 京 0115 民初 19211 号、(2024) 沪 0115 民初 10327 号、(2023) 沪 0104 民初 29819 号。
三、股权激励争议的实务应对策略
基于上述京沪两地法院的裁判规则,企业与员工需分别从协议设计、证据留存、争议解决路径等方面入手,有效防范法律风险、依法维护自身权益。
(一) 企业端合规建议:精细化设计+全流程证据留存
1.协议条款的精细化设计
明确股权激励的法律属性,区分劳动报酬型与商事交易型激励;细化授予、行权、归属、解禁等各环节的条件,尤其是业绩考核的量化标准、不同离职情形下的权益处置规则,避免模糊表述引发争议。
2.全流程证据留存体系构建
针对业绩考核环节,留存员工签字确认的考核指标文件、量化考核数据;针对协议条款变更,留存与员工的协商记录、书面同意书等文件;针对离职处置环节,留存离职原因证明材料(如辞职信、违纪处罚决定书、解除劳动合同通知书等)。
3.离职流程的合规清算
员工离职时,同步完成股权激励权益的清算工作:明确未行权、未归属、未解禁部分的处置方式,以及已归属、已解禁部分的回购价格与支付期限;若需员工自行申报个人所得税,需向员工出具书面通知,并留存送达证据,避免因税务问题引发二次争议。
(二)建设工程合同纠纷专属管辖的法律规定
1.核心证据的收集与固定
务必与企业签订书面股权激励协议,明确授予数量、行权 / 归属条件、价格等核心条款;留存与人力资源部门、管理层的沟通记录(如邮件、聊天记录等),尤其是针对口头承诺的佐证材料;妥善保存绩效考核结果、工资条、离职证明等文件,证明劳动关系履行情况。
2.争议性质的准确判断
若争议围绕行权、归属、解禁条件的认定,或离职后权益处置展开,且与劳动关系存在强绑定关系,应优先通过劳动仲裁前置程序维权;若争议涉及股东分红、股权转让价格等纯商事事项,应直接向法院提起合同纠纷诉讼。
3.维权时机与诉求的合理选择
若企业存在违法解除劳动合同的情形,员工可同时主张违法解除赔偿金与股权激励权益损失;若未上市公司股权缺乏流动性,优先主张按公司合理估值赔偿损失,而非要求强制履行行权、归属或解禁义务;需注意劳动仲裁的时效限制,避免因超过时效丧失胜诉权。
结语
本文仅以北京、上海两地裁判案例为样本进行梳理,事实上,全国范围内的裁判思路始终存在显著地域口径差异。从司法实践来看,广东地区法院与北京法院的裁判倾向更为相近,江浙地区则与上海的裁判口径更为贴合。值得注意的是,即便是同一地域内,不同法院、不同审判团队因对法律规范的理解、个案事实的把握存在差异,裁判尺度也可能出现分化。因此,企业和员工在面临股权激励争议时,不能简单套用单一地域的裁判逻辑,需充分考量所在区域的司法导向差异,合理选择救济路径与证据呈现方式。
本文作者:

声明:
本文由德恒律师事务所律师原创,仅代表作者本人观点,不得视为德恒律师事务所或其律师出具的正式法律意见或建议。如需转载或引用本文的任何内容,请注明出处。