境外上市资讯
2026-02-02
一、新增境外上市企业
2025年12月1日-2025年12月31日,共有18家中国内地企业在中国内地以外区域*上市。

注:本处“中国内地以外区域”主要系指在中国香港联合交易所及美国纳斯达克市场,以下内容如无特殊表述或注释均指该意,文内不予以重复注释。
二、新增境外上市申请企业
2025年12月1日-2025年12月31日,共有63家中国内地企业提交中国内地以外区域上市的申请。

三、新增境外上市备案企业
2025年12月1日-2025年12月31日,共有26家内地企业通过中国证监会就中国内地以外区域上市的备案。

四、备案重点关注事项
2025年12月1日-2025年12月31日,中国证监会就所涉境外上市备案相关主要反馈如下:

五、IPO市场动态
•香港联交所主板上市企业深圳市越疆科技股份有限公司(越疆,02432.HK)于2025年12月30日在深圳证监局办理首次公开发行股票并于深圳证券交易所上市的辅导备案
2025年12月,越疆(02432.HK)发布公告,为推动业务发展、增强其整体竞争力,并确保达成运营目标及长远发展策略,越疆已决定启动首次公开发行人民币普通股及于深圳证券交易所上市计划,其已议决及批准开始有关建议A股上市的相关工作,并已委聘上市前辅导机构,并已提交A股上市前辅导的登记申请,但是尚未批准有关上市的其他计划,亦未就建议A股上市向内地或任何其他地区的相关监管机构提出任何申请。
•中国人民银行、国家外汇管理局联合发布《关于境内企业境外上市资金管理有关问题的通知》
2025年12月26日,中国人民银行、国家外汇管理局联合发布《关于境内企业境外上市资金管理有关问题的通知》(以下简称“《通知》”),《通知》适用于注册在境内的股份有限公司(以下简称境内企业)经中国证监会备案,直接境外发行上市或发行境外存托凭证的相关资金管理事宜。
《通知》主要内容包括:一、统一本外币资金管理政策:明确境外上市募集资金、减持或转让股份等所得可以外币或人民币调回,参与H股“全流通”的上市主体对境内股东的分红款应在境内以人民币形式派发;二、便利企业在境内使用募集资金和管理汇率风险:明确境外上市募集资金以外币调回的可自主结汇使用,上市主体在境内可自主选择汇率风险管理途径;三、简化管理程序,放宽登记时限要求:支持以银行为主为企业直接办理境内企业境外上市登记,适当放宽发行上市、增发、减持等登记时限要求;四、进一步规范募集资金管理:明确境外上市募集资金、减持或转让股份所得资金原则上应汇回境内,股东因增持汇出资金如有剩余或交易未达成时,应及时汇回境内。允许符合一定条件的企业将募集资金留存境外使用。《通知》第二十四条规定,境内企业境外间接上市相关资金管理,另行规定。
六、热度案例分享
豪威集成电路(集团)股份有限公司(0501.HK,以下简称“豪威集团”)于2026年1月12日成功登陆香港联交所,共计发行4,580万股,发售价每股H股104.80港元,募资总额约48亿港元。
豪威集团是一家全球化Fabless半导体设计公司,豪威集团自成立以来即专注于半导体产品及解决方案的设计与销售。根据豪威集团本次发行的招股书显示(以下简称”招股书”,系豪威集团于2025年12月31日披露版本,以下如无特殊表述,均指该版本),以2024年图像传感器解决方案收入计,豪威集团是全球第三大CMOS图像传感器供应商。
(一)上市基本情况
根据招股书显示,具体如下:
公司名称:豪威集成电路(集团)股份有限公司
注册地:中国
上市类型:H股上市
募资规模:45,800,000股H股,最高发售价每股104.80港元;按最高发售价并扣除承销费用后,预计募集资金净额约46.93亿港元。
募资用途:
•关键技术研发(70%,约32.852亿港元):聚焦先进传感技术(如CMOS图像传感器CIS升级)、先进显示技术(如显示驱动集成电路DDIC、触控与显示驱动集成TDDI)及模拟解决方案(如车规级模拟芯片)的研发,强化技术壁垒,维持行业领先地位。
•全球市场渗透及业务扩张(10%,约4.693亿港元):深化目标市场(如汽车、医疗、智能眼镜等新兴领域)布局,扩大全球客户群,招聘销售、营销及现场应用工程师(FAE)团队,提升市场份额。
•战略投资及收购(10%,约4.693亿港元):聚焦与现有产品组合(CIS、显示驱动、模拟芯片)产生协同效应的标的,支持向新兴领域(如机器视觉、端侧AI)横向拓展。
•营运资金及一般公司用途(10%,约4.693亿港元):补充日常营运资金,覆盖原材料采购、员工薪酬、供应链优化等一般性支出。
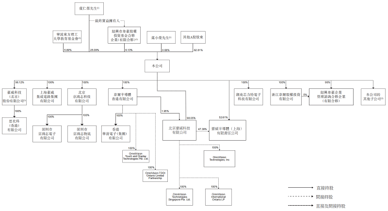
(二)股权架构
根据招股书显示,豪威集团的控股股东(于H股规则下)为:虞仁荣先生(创始人、董事长)、虞小荣先生、绍兴韦豪管理、上海清恩及青岛清恩,前述股东合计持有公司约31%的股份;虞仁荣先生是豪威集团的实际控制人。豪威集团(603501.SH)原名韦尔股份,由虞仁荣先生于2007年在上海注册设立,并于2017年5月,韦尔股份登陆沪市主板。2019年,韦尔股份完成对北京豪威科技有限公司的收购,并于2025年6月,其正式更名为豪威集团。豪威集团全球发售完成前(假设最后实际可行日期至全球发售期间本公司已发行股本并无变动),其股权架构如下:

(三)业务模式
根据招股书显示,公司采用Fabless(无晶圆厂)半导体业务模式,核心特点如下:
•业务聚焦:专注于半导体产品的设计、研发与销售,不自建晶圆制造及封装测试产线,将生产环节外包给第三方合作伙伴。
•核心业务线:图像传感器解决方案(CIS)为核心业务,2024年收入占半导体设计销售业务的94.4%,应用于智能手机(全球第三大供应商,市场份额10.5%)、汽车(全球第一大供应商,市场份额32.9%)、医疗、安防及新兴市场(机器视觉、智能眼镜);
显示解决方案:包括显示驱动集成电路(DDIC)、触控与显示驱动集成(TDDI),2024年全球市场份额1.2%;模拟解决方案:涵盖车规级模拟芯片(如PMIC、TVS二极管)、工业级模拟IC,2024年全球市场份额不足0.3%;半导体分销业务:从第三方采购半导体元件转售,2024年收入占比15.3%,与设计业务形成互补。
•供应链合作:与全球领先的晶圆代工厂(如台积电、中芯国际)、封装测试服务商(OSAT)建立长期合作,保障产能稳定;同时自建部分成品芯片测试设施,强化质量控制与研发迭代效率。
(四)行业格局
根据招股书显示,公司行业情况如下:
1.全球半导体行业
市场规模:2024年,豪威集团全球半导体市场规模6305亿美元,2020-2024年CAGR 9.8%,预计2025-2029年CAGR 11.0%,2029年全球半导体市场规模将达10655亿美元;中国市场层面,2024年,豪威集团规模2118亿美元,2020-2024年CAGR 8.7%,预计2025-2029年 CAGR11.8%,增速高于全球。全球半导体行业高度竞争、技术迭代快、周期性明显。豪威集团以13.7%的市场份额位列2024年全球第三大CIS(CMOS图像传感器)供应商。
2. 竞争壁垒
技术壁垒:CIS、显示驱动等产品需高精度模拟/混合信号设计、与晶圆厂工艺深度协同,新进入者需积累多年技术经验;
客户壁垒:汽车、医疗等领域客户认证周期长(1-5年),需通过ISO26262、AEC-Q等严苛标准;
供应链壁垒:核心晶圆代工产线(如先进制程)长期被头部客户占据,新企业获取产能难度大。
注:以上全部内容均来源于豪威集团的招股书等公开信息汇总整理。
德恒境外上市法律服务中心(简称“境外上市中心”)隶属于德恒证券专委会,汇聚北京总部及分支机构港股、美股等境外上市领域的资深合伙人及律师,集全所优势资源,专注于境外上市全流程法律服务,包括项目承做、内核风控、资源整合、专业培训等,以卓越的执业能力护航中国企业全球资本市场布局。德恒凭借丰富的项目经验,持续为客户提供优质、精准、高效的境外上市解决方案。
本文作者:




声明:
本文由德恒律师事务所律师原创,仅代表作者本人观点,不得视为德恒律师事务所或其律师出具的正式法律意见或建议。如需转载或引用本文的任何内容,请注明出处。