对赌协议回购责任限制条款怎么签?股权价值界定与估值时点的司法争议解析
2026-01-29
引言
对赌协议,这一旨在平衡投融资双方信息不对称的交易调整工具,已基本成为私募投资交易的标准配置。其中,股权回购条款作为投资方最重要的退出保障机制,其触发后的责任范围,尤其是创始股东个人责任的边界,直接关系到各方的核心利益。
为规避个人无限责任的风险,创始股东通常会极力争取在协议中加入责任限制条款,例如“以其持有的目标公司股权为限”或“以其持有的目标公司股权价值为限”承担回购责任。此类条款看似为创始股东构筑了责任的“安全港”,然而,司法实践表明,由于此类表述固有的模糊性,其非但不能定分止争,反而可能成为执行阶段新争议的导火索。 核心争议在于:该类条款所限定的是责任财产的范围(即仅以该股权本身偿债),还是责任数额的上限(即以股权价值为标尺,但可执行股东其他财产)?
本文旨在结合执业过程中处理相关股权回购争议的实务经验,深入剖析“以股权为限”条款在司法实践中的认定分歧,并为如何起草一份权责清晰、能够有效规避未来争议的股权回购限制性条款提供具操作性的建议。
一、法律属性与商业逻辑
对赌协议中 “以股权为限” 或 “以股权价值为限” 的责任约定,是创始股东与投资方围绕风险分配达成的核心博弈成果,其内涵边界需结合法律定性与商业诉求精准界定。
从法律属性分析,该类约定属于《民法典》项下非典型担保范畴,区别于保证、抵押、质押、留置等法定担保类型:法定保证的核心是保证人以全部财产承担无限连带责任,股权质押则需满足质押登记公示的物权生效要件,而 “以股权或股权价值为限” 的约定,既不具备保证的无限责任特征,也未必符合物权担保的法定设立要求,其担保效力完全依赖当事人的意思自治,遵循 “不违反法律、行政法规强制性规定即有效” 的合同效力认定原则,本质是通过契约约定创设的担保。
从商业逻辑来看,该条款是投融资双方基于风险与收益的理性平衡选择:对创始股东而言,其核心诉求是隔离创业风险—— 参照公司制度中股东有限责任的底层逻辑,将回购责任限定于已投入目标公司的股权资产,即便对赌目标未能达成,最坏结果仅为丧失目标公司股权,仍可保留个人其他财产与后续创业的可能性,避免因单一项目失败陷入生存危机,为创业失败预留容错空间。对投资方而言,该约定是风险兜底与激励约束的双重设计:虽未获得现金回购的绝对刚性保障,但通过股权权益兜底,可避免投资款完全无法回收的极端风险;同时,股权价值与目标公司经营状况直接挂钩,这一机制能倒逼创始股东全力提升经营效率、维护企业价值,间接保障投资方的潜在退出收益,实现 “风险可控” 与 “激励有效” 的双重目标。
二、“如何计价?”——股权/股权价值之争
司法实践中,对 “以股权为限”“以股权价值为限” 的解释分歧,本质是对股东责任财产范围的界定争议,形成两种截然不同的裁判观点:
(一)股权作为“类抵押物”,责任限于股权本身
此观点认为,该条款的本质是创始股东承担一种“物的有限责任”。其责任财产被严格限定于协议所指的特定股权本身。投资方债权的实现方式仅有且必须是通过处置该股权(拍卖、变卖或抵债)来受偿,无权追索创始股东的其他个人财产。

司法实践中,法院对此责任划定通常从合同条款文义、合同目的以及公平原则三个维度进行综合判断。
1.文义解释优先
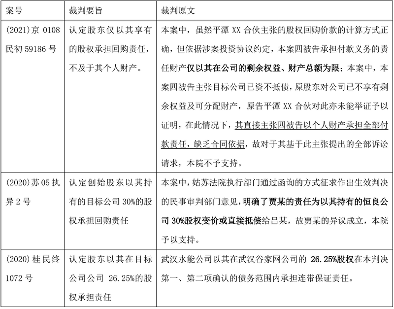
对于产生争议的具体条款,法院首先以文义解释出发。(2021)京0108民初59186号判决中,回购条款明确约定“原股东上述回购义务的责任财产仅以原股东在公司的剩余权益、财产总额为限。”法官对该约定进行逐层剖析:“剩余权益”在法律语境中通常指向股东对公司所享有的财产性请求权和剩余财产分配权;而“财产总额”结合上下文,与“仅以……为限”的结构相结合,应理解为对“责任财产”范围的限定。因此,法官认定该条款的真实意图在于,股东的回购的责任财产范围限于在目标公司的剩余利益分配。
2.合同目的与投资惯例角度,此类责任限制具有商业合理性
对赌协议的本质是估值调整机制,而非纯粹的担保合同。投资方作为专业投资者,在缔约时完全能预见到,将股东责任限于公司剩余权益,意味着其回购债权的实现依赖于目标公司的经营状况与资产价值。此类约定实质是投资方在高收益与退出保障做出的利益权衡。因此,法官在(2021)京0108民初59186号判决中指出,该条款是双方基于投资风险评估后的真实意思表示,符合风险投资领域的惯例。
3.遵循公平与诚信原则
当条款存在分歧时,法院也将审查缔约过程与当事人行为的诚信原则与公平原则。如前所述,投资方作为具备专业优势的机构,其接受“以股东在公司剩余权限、财产总额为限”视为已经接受可能产生的风险。但在诉讼过程中,投资方主张扩大解释以加重对方责任,有违诚信原则对当事人言行一致的基本要求。 在此基础上,为维护公平交易,法院采用了对优势方(投资方)的不利的解释规则。
(二)股权价值作为“数额标尺”,责任及于其他财产
此为当前司法实践中的主流观点。即法院更倾向于将当事人之间对于回购责任的约定认定为“以股权价值”为限承担责任,将回购条款中的“股权”或“股权价值”解释为衡量回购价款数额的标尺。据此,创始股东的责任财产范围可能超越股权本身,扩展至其他个人财产,以特定时点创始股东所持目标公司股权的评估价值作为责任上限。

在此裁判观点中,在沿袭上文第(一)部分所述三个维度的基础上,法院做出延伸解读。
1.目的解释适用
在(2019)沪0151民初8769号判决中,原告主张被告股权回购责任以“股权为限”仅指股权比例,被告应以全部财产承担回购责任,被告认为应指股权对应的价值。法官认为股权为限是对被告需支付的股权回购价款的额度限制条件,并未囿于股权这一特定物。换言之,它所约定的是赔多少的数额问题,而非以何物赔偿的财产范围问题。因此,该约定条款并未排除股东以个人财产履行债务的可能性。
2.合同目的与投资惯例角度,优先保障投资方的安全退出
如前所述,对赌协议的回购条款核心目的在于保障投资方在目标公司未能达成预设目标时的退出机制。若将“以股权为限”严格解释为责任财产仅限于已经贬值或者难以变现的股权,会导致回购条款的核心目的落空,不符合约定条款的设立初衷。故而,为实现合同目的,有必要将责任财产范围作扩张解释。
3.公平原则平衡投资方利益
法官认为,若目标公司因经营不善导致公司股权价值严重贬损,仍坚持“以股权为限”承担回购责任,将严重损害投资人的投资利益,违背公平原则。而将条款解释为“以股权价值”为责任上限,允许执行阶段追索股东的其他个人财产,可使承担回购责任的股东在享受融资利益的同时,承担与其相符的责任。
(三)争议延伸:执行阶段僵局
若判决仅笼统表述“以股权价值为限”,将审判中的争议焦点模糊处理抛给执行法官,则会导致无法统一执行方案,甚至陷入审执脱节的局面。在此情形下,基于不同的理解,执行法院存在以下处理路径:
1.执行创始股东其他个人财产
执行阶段将创始股东所有个人财产纳入范围,如(2023)沪01执1030号和(2020)沪0151执4407号执行中,执行法院冻结了被执行人的银行存款、房产、车辆等资产采取查封、冻结措施,以确保顺利执行。
2.拍卖、变卖股东在目标公司所持有的股权
另一些法院采取更审慎的处理方式,将责任财产限定于判决所指向的特定物,即股权所持的目标公司股权。在此路径下,执行法院会先对股权进行评估,并通过司法拍卖处置该股权。例如,在(2019)沪0151民初8769号的后续执行中,法院采取了先评估、后拍卖的操作方式。[1]此类处理方式贴近股权为“类抵押物”的解释逻辑,有利于降低股东风险。
3.因执行标的不明而裁定终结执行
在(2020)津0116执12545号裁定中,执行法院认为“依照本案执行依据的判决书陈述内容,现尚无法确定其他被执行人应承担的责任金额”,从而终结执行程序。这种情况使得生效判决的债权陷入“执行不能”的状态,使得投资方的胜诉判决无法有效执行,投资权益落空。
三、“何时算价?”——责任限额的估值时点之争
若法院将股东的“以股权价值为限”视为衡量回购价款的数额标尺,则对于以哪个时点的股权价值为准将进一步引发新的争议,实践中存在三种处理方式:
1.投资后的股权估值
在〔2022〕中国贸仲京裁字第1179号裁决中,仲裁庭认为目标公司投后估值是对赌协议进行价格调整的基础,故而以投资后的估值计算股权价值。在北京四中院(2022)京04民特523号判决书中,认可仲裁庭的裁决。
2.实际履行支付责任时的股权价值
在[2023]中国贸仲京裁字第3535号裁决中,仲裁庭认定股东“支付回购价款的责任以其实际履行支付责任时通过股权资产评估方式确定的其所直接或间接持有的杭州某公司全部股权价值为限”。
3.最终处置的股权价值
(2015)姑苏民四初字第01550号判决书中,法官认定贾某1的责任“以目标公司30%股权的价值为限”,后续的(2020)苏05执异2号执行裁定中,明确贾某1的责任以其持有的恒良公司30%股权变价或直接抵偿给吕某。
在认定以何时作为估值时点中,法院也会根据公平原则的考量进行判断,避免因形式约定导致显失公平的结果。例如,在(2020)浙01民终3422号判决中,法官认为,若目标公司因经营不善导致公司股权价值严重贬损,仅以股东实际持有股权份额在执行阶段的评估拍卖价款为限承担回购责任,将严重损害投资人的投资利益,违背公平原则。故而,在认定估值时点时,法院同样会根据前述合同文义、合同目的以及公平原则三个维度进行综合判断。
四、实务指引:权责清晰的对赌回购责任限制条款设计要点
面对司法不确定性,最有效的策略是在协议起草阶段进行精准的、量化的约定,将争议化解于未然。
(一)条款设计阶段
1.回购条款需量化责任范围
(1)投资方视角:若希望创始股东以全部财产承担责任,仅以股权价值为数额上限,可考虑做如下约定:“创始股东应就目标公司的回购义务承担连带责任,责任限额为创始股东所持目标公司股权对应的投资后估值金额(或双方约定的固定金额),创始股东应以其全部财产履行本条项下付款义务,不限于所持目标公司股权。”
(2)创始股东视角:若需限定责任于其所持目标公司股权本身,应采用排除性表述,避免模糊:“创始股东仅以其所持有的目标公司股权为限承担回购连带责任,不涉及创始股东的个人其他财产(包括但不限于房产、存款、股权、债权等) ,投资方不得就本条项下债务申请执行创始股东的非目标公司股权财产。”
2.锁定估值时点
(1)投资方视角:约定 “股权价值的计算时点为投资交割日(或缔约日),以《增资协议》(或对赌协议)约定的投后估值或创始股东实际履行支付责任时通过第三方评估机构评估确定的其所直接或间接持有的目标公司全部股权价值二者择其高者确定”,避免因股权贬值导致责任限额降低,也可以最大化投资方可以获得的股权回购价款;
(2)创始股东视角:约定 “股权价值的计算时点为实际履行回购义务之日(或股权处置完成之日),以双方认可的第三方评估机构出具的评估报告为准”,避免承担虚高的历史估值责任;
(3)中立性约定:若双方需平衡利益,可约定:“股权价值以回购触发条件成就之日的评估价值为准,评估机构由双方共同选定,若无法达成一致,由法院指定具备相应资质的评估机构。”
(二)投后管理阶段
1.投资方视角:应密切关注目标公司的经营状况和创始股东的个人资产情况。一旦回购条件触发,应及时书面主张权利,以固定“回购要求之日”这个可能的估值时点。同时,若发现创始股东有转移、隐匿财产或股权的行为,应及时申请财产保全。
2. 创始股东视角:应确保公司规范运作,严格遵守忠实勤勉义务,避免因存在挪用公司资金、违规关联交易、虚构业绩等损害公司利益的行为,被法院认定为滥用股东权利或违背诚实信用原则,导致法院认定突破责任限度执行股东个人财产。同时,如股权价值出现重大减损,可主动与投资方就潜在类担保债务进行协商重组。
(三)争议解决阶段
双方均应在缔约及履行过程中保留书面记录,作为争议发生时的重要依据。在诉讼或仲裁阶段,若协议约定仍不清晰,可以主动申请司法评估,对股权价值进行专业论证,力求在判决文书中明确责任上限的具体金额或确定方法,避免判项模糊。
针对审判脱节的可能情形,要求在判项中直接载明股权处置方式(如“通过司法拍卖变现、直接抵偿等”)或判定金额上限,在执行阶段按照判决内容执行,先将案涉股权进行执行,而非直接及于创始股东的个人财产。
结语
综上,以股权或股权价值为限的责任范围认定,是对赌协议中契约自由与实质公平的平衡过程,司法实践中判决裁定宜本着谨慎性原则和限缩性原则对表述不甚清晰的股权回购责任限定条款作出更为精准、合理的解释。通过精准的条款设计、明确的估值机制以及可操作的争议解决路径,既能尊重投融资双方的意思自治,也能避免因约定模糊导致责任失衡,最终实现保护创始股东创业积极性与投资人合法权益的双重目标。
参考文献:
[1]若森38.99%股权被司法拍卖,价值6604.7万元 | 雷报,https://zhuanlan.zhihu.com/p/477879644
本文作者:

指导合伙人:

声明:
本文由德恒律师事务所律师原创,仅代表作者本人观点,不得视为德恒律师事务所或其律师出具的正式法律意见或建议。如需转载或引用本文的任何内容,请注明出处。