离婚诉讼中公司股权分割的法律问题研究
2025-12-30
引言
随着社会经济发展,家庭财产结构日趋多元,股权等财产权利在夫妻共同财产中的占比持续上升。股权兼具人合性与资合性的特殊属性,使其在离婚诉讼中的分割成为司法实务难点。《中华人民共和国民法典》(以下简称《民法典》)婚姻家庭编及相关司法解释虽对股权分割有所规定,但多以夫妻双方协商一致为适用前提,需在遵循《中华人民共和国公司法》(以下简称《公司法》)相关规则的基础上通过股权转让及补偿折价款等方式处理;若双方无法达成合意,则需要通过股权价值评估与分割的方式处理。本文围绕离婚案件中有限责任公司股权分割的热点问题展开研究。
一、法律规定概述
《民法典》婚姻家庭编及《公司法》为离婚诉讼中夫妻股权分割的主要法律依据。关于夫妻共同财产的范围,《民法典》第1062条第2项,增加了“投资的收益”,包括股票、债券股权等资本利得收益。从法理基础来看,由于股权的性质较为特殊,作为公司法人财产权的伴生物,股权是一种兼具人身性和财产性双重性质的复合型权利,因此在离婚诉讼股权分割时不仅要考虑到股权的财产属性,还需兼顾其人合属性,这也是股权分割产生疑难问题较多的原因之一。
《最高人民法院关于适用<中华人民共和国民法典>婚姻家庭编的解释(一)》(以下简称《婚姻家庭编解释(一)》)第73条尝试在维护股东权益与公司稳定性的同时,满足离婚财产分割目的。然而,在婚姻关系走向破裂时,夫妻双方时常无法达成一致,面对公司股权的复杂情形,法官就事实认定、法律适用较多地运用自由裁量权,弥合法律规定与个案特殊性之间的间隙。本文以案例为切入点,进行类案梳理与比较,就离婚股权分割的司法裁判谱系,展开初步探索。
二、离婚诉讼中公司股权是否为夫妻共同财产的认定标准
在离婚诉讼股权分割时,判断案涉股权是否属于夫妻共同财产是首要问题。法院根据持股情况及其收益取得场景的不同,审查路径也有所不同。
(一)婚前持股婚后收益是否为夫妻共同财产的判定
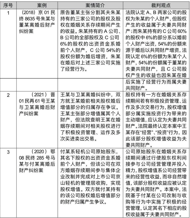
首先,应明确婚前股权在婚后产生的收益是夫妻双方离婚时股权价值与结婚时股权价值的差额。广州中院在(2023)粤01民终29096号罗某1、沈某等离婚后财产纠纷案中认可了这一计算方法。夫妻一方婚前股权在婚后产生的收益一般属于夫妻共同财产,但《婚姻家庭编解释(一)》第26条规定了两种排除夫妻共同财产的情形,即婚前个人财产在婚后产生的“孳息”与“自然增值”。最高人民法院在(2020)最高法民申1003号谭某离婚后财产纠纷再审民事裁定书中对此进行了详细论述:“公司成立后,未对土地进行开发,也未进行其他生产经营活动。公司股权价值在婚后的变化,主要是地产市场行情变动引起,并不是夫妻一方对公司进行经营管理或者利用该股权进行再投资产生的收益,因此,公司股权转让溢价也应为自然增值,不应作为夫妻共同财产进行分割。”
此外,股权增值属性的认定也会着重考察权利人是否通过投入劳动、知识或管理等经营性行为对增值做出贡献。

夫妻一方婚前持有的个人股权在婚后产生的收益若被认定为经营性收益则为夫妻共同财产。法院在实质审查过程中通常考虑的因素主要为夫妻一方或双方是否为该等收益投入精力与时间、实际出资情况、股权买卖情况等。

(二)婚后夫妻一方持股的股权性质与认定
无论股权登记在夫妻双方中的何方名下,婚后共同投资或者受让取得的股权应当为夫妻共同财产。《民法典婚姻家庭编解释(二)》第10条规定“夫妻以共同财产投资有限责任公司,并均登记为股东,双方对相应股权的归属没有约定或者约定不明确,离婚时,一方请求按照股东名册或者公司章程记载的各自出资额确定股权 分割比例的,人民法院不予支持;对当事人分割夫妻共同财产的请求,人民法院依照民法典第一千零八十七条规定处理”。同时,最高人民法院在(2017)最高法民终 336 号李某与魏某离婚纠纷判决中明确:“工商登记对夫妻股权归属仅为形式审查,不具有实质确权效力,亦不能直接作为夫妻财产约定的依据。”即,工商登记的持股比例外观不能对抗夫妻内部的财产共有关系。
(三)股东失权制度下夫妻共同财产的归属
《公司法》第52条规定:“股东未按照公司章程规定的出资日期缴纳出资,公司依照前条第一款规定发出书面催缴书催缴出资的,可以载明缴纳出资的宽限期;宽限期自公司发出催缴书之日起,不得少于六十日。宽限期届满,股东仍未履行出资义务的,公司经董事会决议可以向该股东发出失权通知,通知应当以书面形式发出。自通知发出之日起,该股东丧失其未缴纳出资的股权……”股东失权制度旨在解决股东出资不实问题,以强化公司资本维持原则。然而,该制度为持股一方配偶侵害非持股方配偶的利益提供新的可能,例如当婚姻关系出现危机时,持股方可能故意不履行出资义务,并利用其影响力促使董事会快速启动并完成“催缴—宽限期—决议”的一系列程序使其名下高价值股权“合法”丧失,从而使得前述股权在离婚时无法作为夫妻共同财产进行分割,侵害其配偶的利益。
在股东失权制度在我国正式确立之前,通过恶意操作公司程序侵害配偶权益的情形已有先例。例如,行为人通过故意抽逃出资,并串通其他股东通过股东会多数决做出符合法定形式的除名决议,从而变相减损夫妻共同财产总额,在后续分割中获取不当利益。上海市青浦区人民法院审理的(2024)沪0118民初1093号盛某与某某公司决议效力确认纠纷一案中,盛某1(父亲)作为公司股东,起诉公司请求确认一项旨在解除其子盛某2股东资格的股东会决议有效,而盛某2与案件第三人孟某正处于离婚财产分割的关键阶段,盛某2名下的公司股权正是重要的夫妻共同财产。盛某父子二人试图通过与关联股东配合作出股东除名决议,使盛某2名下的高价值股权“消失”。法院经审理认定,该行为构成恶意串通,旨在损害配偶合法权益,故判决除名决议无效。新《公司法》下,股东失权制度只需董事会做出决议即能达成除名效果,其高度便捷性同样存在被滥用的可能性。
面对此类风险,受损配偶一方可作为原告提起诉讼,通过公司决议效力确认、股东资格确认之诉,依据《民法典》第154条关于“行为人与相对人恶意串通,损害他人合法权益的民事法律行为无效。”之规定,主张持股方配偶与关联股东恶意串通的行为无效,从而将股权回归为夫妻共有。同时,在离婚财产分割诉讼中,受损配偶可依据《民法典》第1092条的规定即“夫妻一方隐藏、转移、变卖、毁损、挥霍夫妻共同财产,或者伪造夫妻共同债务企图侵占另一方财产的,在离婚分割夫妻共同财产时,对该方可以少分或者不分。离婚后,另一方发现有上述行为的,可以向人民法院提起诉讼,请求再次分割夫妻共同财产。”主张持股方恶意失权的行为构成“隐藏、转移夫妻共同财产”,请求法院在分割夫妻共同财产时,对恶意失权方少分或不分。
三、离婚案件中的股权分割方式与评估方法
(一)夫妻双方协商一致的情况下,共有股权的分割与补偿
在夫妻双方协商一致将部分股权转让给非股东配偶时,应当遵循《婚姻家庭编解释(一)》第73条的规定即“人民法院审理离婚案件,涉及分割夫妻共同财产中以一方名义在有限责任公司的出资额,另一方不是该公司股东的,按以下情形分别处理:(一)夫妻双方协商一致将出资额部分或者全部转让给该股东的配偶,其他股东过半数同意,并且其他股东均明确表示放弃优先购买权的,该股东的配偶可以成为该公司股东;(二)夫妻双方就出资额转让份额和转让价格等事项协商一致后,其他股东半数以上不同意转让,但愿意以同等条件购买该出资额的,人民法院可以对转让出资所得财产进行分割。其他股东半数以上不同意转让,也不愿意以同等条件购买该出资额的,视为其同意转让,该股东的配偶可以成为该公司股东。”前述规定与《公司法》关于股权转让的要求相符合,即在维护公司人合性的基础上保障了其他股东在同等条件下的优先购买权。不过,新《公司法》第84条已经取消“其他股东同意”这一前置关卡,转让股东履行书面通知义务即可。
然而,实务中存在股东在公司章程里自行约定股转程序的情形,此时需判断章程的合法性,若构成恶意串通损害他人权益,违反公序良俗与公平原则等,则可认定无效。最高人民法院在第96号指导案例宋文军诉西安市大华餐饮有限公司股东资格确认纠纷案确定了如下裁判要点,即“国有企业改制为有限责任公司,其初始章程对股权转让进行限制,明确约定公司回购条款,只要不违反公司法等法律强制性规定,可认定为有效。”从该指导案例的裁判要点来看,判断公司章程对股权转让作出特别约定是否有效,应审查该特别约定是否违反公司法的强制性规定。
由于双方协商一致转股将受到股东资格的限制,所以司法实践中更为常见的是持股一方保留股权,而通过向另一方支付相应股权价值折价款的方式完成分割。对此,双方需要协商确认股权的价值,若协商不成,则可以共同委托专业评估机构进行评估,股权价值的评估确定是满足各方利益诉求与查明法律事实的基础,下文将重点展开分析。
(二)夫妻双方未协商一致时,共有股权分割与补偿的司法认定
《婚姻家庭编解释(一)》第73条规定的分割对象“出资额”实际上是股权的“实际价值”,股东最初的出资金额与公司运营后的实际价值差异较大,这也是源于股权的非标性与信息的不对称,夫妻双方在巨大利益面前难免都会精密权衡,所以双方就股权分割方案无法达成一致的情况也较为常见,从而陷入僵局。通常法院会通过调解或引入司法评估等打破僵局,判决给付股权折价款或分割股权份额。具体而言,股权价值评估的主要方法如下:
1.股权价值的一般评估方法
若是通过给付股权折价款的方式实现股权的分割,法院的审理核心之一是股权价值的确认。由于有限责任公司股权缺乏公开的交易定价机制,因此需要综合企业经营、资产质量、盈利能力、未来行业前景等内外部因素并经专业评估认定公允价值。[1]此时,一般通过司法评估确定价值。
股权价值评估主要遵循三大基本方法:资产基础法、收益法和市场法。[2]
(1)资产基础法 (Asset-Based Approach)
资产基础法亦称为成本法或净资产法,其核心逻辑为企业的价值取决于其在评估基准日所拥有的各项资产的公允价值总和,再减去其需要承担的各项负债的公允价值。[3]其基本计算公式为:企业价值 = ∑各项资产评估值 - ∑各项负债评估值。该方法在股权价值评估实践中应用最为广泛,它尤其适用于那些拥有大量有形资产的重资产型企业、投资控股型公司,或者初创期、经营前景不明朗、未来收益难以预测的公司,其优势在于评估结果相对客观、有据可查。但资产基础法有其局限性,即可能无法充分反映企业的品牌价值、客户关系、技术专利等核心无形资产的价值,也忽略了企业的未来盈利能力和协同效应。
在离婚财产纠纷案件中,采用资产基础法进行股权价值评估的案例较多,法院通常会依据专业评估机构的股权价值评估结果进行判决。以(2021)京03民终6538号陈某等离婚后财产纠纷案为例,该案清晰地展示了资产基础法在诉讼中的完整应用流程及其证明力。一审中,陈某申请对籍某持有的优锐公司95%的股权价值进行鉴定。法院委托开元资产评估有限公司进行评估,其出具的《追溯资产评估报告》即采用了资产基础法。报告显示,截至评估基准日2014年6月30日,优锐公司申报评估的资产总额账面值为4491.66万元,负债总额账面值为4045.75万元,所有者权益账面值为445.91万元。最终依据资产基础法确定了涉案股权的价值,即优锐公司95%股东权益于评估基准日的市场价值为597.19万元。但在本案中,当事人对鉴定结果提出异议并申请重新鉴定,法院最终以异议人提交的证据无法证明该鉴定存在“鉴定人无资格、程序严重违法、依据不足”等法定重新鉴定情形,认可了评估报告的证明力。
通常情况下,若当事人对评估结果提出异议,可依法启动相应的质证与审查程序。法院会首先要求评估机构就异议事项出具书面回复函,若当事人对该回复仍不认可,有权申请鉴定人出庭接受质询。此外,根据《民事诉讼法》第82条的规定,当事人亦可向法院申请通知有专门知识的人作为专家辅助人出庭,就评估方法、参数选取、计算过程等专业问题提出意见并进行质证。专家辅助人虽不能替代鉴定人出具鉴定意见,但其基于专业知识与实践经验所提出的分析与质疑,可作为法庭审查评估报告是否科学、客观的重要参考,辅助法官形成心证。在建设工程类纠纷案件中,常申请专家辅助人出庭,就鉴定报告的专业性问题提出系列质疑。该专业意见有时甚至能对案件结果产生决定性影响。回到离婚股权分割场景,当评估报告成为认定夫妻共同股权价值的关键证据时,法院将综合审查评估报告本身、评估人员的说明、专家辅助人的意见以及双方当事人提交的其他证据,对股权价值作出最终认定。在无充分相反证据足以推翻鉴定意见的情况下,法院一般倾向于采信专业评估机构出具的结论。
(2)收益法(Income Approach)
收益法通过将企业未来的预期收益资本化或折现为现值,来确定其股权价值。其子方法为现金流折现法和股利折现法。其中,现金流折现法是最为核心和复杂的方法,通常将预测期各年的自由现金流和终值按折现率折算为现值并加总,得出企业价值,再调整付息债务等项目后即可得到股权价值。相较于现金流折现法,股利折现法则是一种适用前提更苛刻的模型,它直接将公司未来支付给股东的股利进行折现来估算股权价值,这种方法主要适用于那些股利支付政策稳定且可预测的上市公司。[4]总之,收益法适用于经营历史较长、财务数据完整、未来收益可以被合理预测的成熟型企业。由于其具有未来预测的主观性和不确定性,在应用范围上不及资产基础法广泛。
在司法实践中,单独采用收益法对股权或股权增益价值进行评估的案例不多,但为了使评估的结果更加全面、准确,评估机构可能会采取收益法与资产基础法相结合的方式。在(2019)川05民初48号斯某与白某离婚后财产纠纷一案中,由当事人共同选定并确定评估基准日后,四川省泸州市中级人民法院委托银信资产评估有限公司四川分公司对案涉被告持有的玉和房地产公司72.72%股权所产生的财产性收益进行评估。整体上,银信公司采用资产基础法对整体公司净资产及非核心资产进行价值评估,而对部分核心资产的评估采取了收益法。最终的评估结果汇总了各类资产、扣除负债后得出净资产,再按持股比例计算股权价值及增值收益。
(3)市场法 (Market Approach)
市场法是一种基于“替代原则”的企业价值评估方法,其核心在于,一个企业的价值可以通过参考资本市场上近期发生的、与被评估企业相似的上市公司或交易案例的价值来确定。[5]在实践中,特别是对于许多非上市公司而言,往往难以找到数量和质量都符合标准的可比公司或交易案例,这一现实条件显著限制了该方法在司法评估中的应用。
在司法评估结束后,若当事人对评估报告提出异议,法院将围绕此异议对评估情况进行实质性审查,重点包括:评估机构与人员的独立性与资质;评估方法选取的合理性及理由;所依据基础数据的真实性、准确性;报告形式与程序的合规性。当事人也有权申请评估鉴定人员出庭接受质询,法院综合审查后对报告的证明力作出认定。
2.股权价值的替代性评估依据
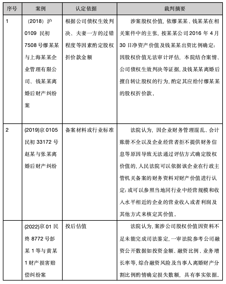
在离婚财产纠纷案件中,司法评估程序常因多种因素陷入推进困境。其一,公司或持股股东可能为了不配合评估而拒绝提供财务账册等评估必需的关键材料,导致评估工作缺乏基础依据;其二,部分公司自身财务管理不规范,存在财务资料残缺、信息不全等问题,难以提供完整且准确的评估材料,评估机构便会因评估存在客观障碍无法进行而退回评估申请。对于持股一方拒不配合评估工作的,法院尊重公司内部自治,虽一般不强制审计或要求提供材料,但是可能按照举证不能规则判令持股方承担不利后果。如江苏省苏州市虎丘区人民法院(2018)苏0505民申10号孙某与曹某离婚后财产纠纷案件中,法院判决直接分割对应的股权而不再进行价值评估。若法院经自由裁量后仍决定开展评估,则可能参考包括公司债权生效判决、企业备案资料、投后估值、资产负债表中所有者权益、历史交易价格、注册资本等替代性数据作为确定股权价值的依据,采用不同的评估依据计算所得的股权价值也存在显著差别,[6]如下所示:

此外,股权价值评估基准日的确定同样关键。股权价值受市场波动、经营状况等因素影响呈动态变化,不同基准日对应的评估结果可能存在显著差异,实践中主要存在以离婚日期、诉讼提起日以及双方协商一致的日期作为基准日。部分法院认为,离婚后夫妻双方不再具有财产共有的基础关系,以离婚判决生效日或离婚协议签订日作为评估基准日,确保财产分割以明确的时间节点为依据,避免后续公司资产变动引发争议。例如,北京市第一中级人民法院(2014)一中民终字第1107号胡某等离婚后财产纠纷案件中,法院以双方离婚判决生效日作为股权评估基准日。若夫妻双方协商一致,可选择一个双方认可的日期作为评估基准日。在(2018)沪0109民初7508号缪某某与上海某某企业管理有限公司、钱某某离婚后财产纠纷案件中,法院同意以双方协商一致的日期作为股权评估基准日,但需双方配合提供评估所需资料。当非持股配偶在离婚后较长时间才起诉要求分割股权,且公司净资产因经济环境变化、产业政策调整等因素发生变动的,部分法院会以提起分割财产诉讼的日期作为评估基准日,以平衡双方利益,避免对持股方不公平。例如,河南省高级人民法院在(2015)豫法民一终字第70号孙某与崔某离婚后财产纠纷案件中,法院认为如果不以提起诉讼之日为评估基准日,客观上有可能加大另一方利用自身便利地位损害对方利益的道德风险。此外,法院在确定基准日时具有一定的自由裁量权,在实务当中还需结合案件具体情况,考虑财务资料可获得性、公司经营稳定性等实际因素,避免因基准日选择不当引发二次纠纷,确保评估结果的公平性与合理性。[7]
除了上述给付股权折价款之外,双方无法达成一致的情况下,最高人民法院在(2018)最高法民申796号刘某与王某离婚后财产纠纷的民事裁定书中主要考量以下因素,判决直接分割股权份额,即“为维护公司人合性,优先采用股权折价补偿方式;若非持股配偶坚持分割份额,需满足股权分割不影响公司经营、存在持股方阻碍评估或其他股东未主张优先购买权等核心条件,符合条件的法院可判决分割,公司及持股方需协助非持股方行使股东权利并办理登记。”
四、夫妻一方擅自转股的法律效力
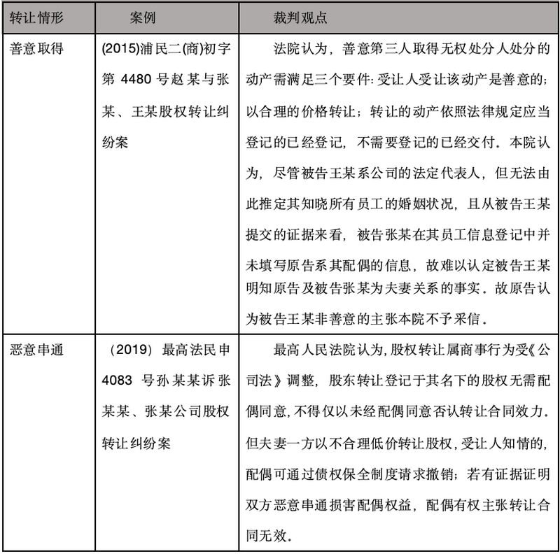
公司股权登记在夫妻一方名下,其擅自对外转让股权的效力的认定主要在于区分此类股权转让合同是否有效即主要判断受让方是否善意。
若第三人受让股权时出于善意,不知悉且无义务知悉转让人存在配偶或共有人,并以合理市场价格完成交易并办理了工商变更登记,则该转让行为依法有效,受让人可以合法取得股权。此情形下,法律优先维护交易安全与稳定,配偶一方难以仅以未经其同意为由主张转让无效。反之,若转让人与第三人存在恶意串通,以明显不合理的低价转让股权,意图损害配偶的合法权益,则该行为符合《民法典》关于民事法律行为无效的法定情形,配偶有权请求人民法院确认该转让行为无效。

五、实务建议
在涉及股权分割的离婚案件中,婚前股权在婚姻关系存续期间产生的增值与经营收益如何分割,婚后投资的股权价值如何认定等均是司法实践中的审理难点,法院会在《民法典》婚姻家庭编的财产共有原则与《公司法》的商事规则之间进行平衡与裁量。夫妻双方可以进行事先约定,签订婚前或婚内财产协议,以明确股权及增值收益的权利归属或分配方式,避免在离婚时引发纷争。夫妻双方发生离婚诉讼时,非持股一方需留意配偶直接或间接持股的所有公司的名称、出资证明、公司的历年审计报告或财务报表、股东会关于利润分配的决议及实际分红记录等,最大限度还原股权的真实价值,减少因信息不对称导致的权益受损。鉴于股权价值的评估工作高度依赖专业判断且过程复杂,评估结果对各方利益具有重大性影响,一方若对评估报告存在质疑,应积极考虑依据《民事诉讼法》的规定,向法庭申请引入专家辅助人出庭,帮助法庭更全面、准确地审查评估意见的科学性与公允性,从而为自身争取更为公正的裁判结果。
参考文献:
[1]王刚,姜全祥.有限责任公司股东离婚时的股权分割问题研究[J].青海民族大学学报(社会科学版),2024,50(01):185-195.
[2]《财政部关于印发<资产评估基本准则>的通知》,财资〔2017〕43号。
[3]《中评协关于印发修订<资产评估执业准则——企业价值>的通知(2018)》,中评协〔2018〕38号。
[4]刘萍:《企业价值评估指导意见(试行)》,经济科学出版社2005年版,第256页。
[5]《中评协关于印发修订<资产评估执业准则——企业价值>的通知(2018)》,中评协〔2018〕38号。
[6]王琦:离婚时夫妻共有股权的处分规则——以夫妻共有股权的价值评估为中心[J].河南财经政法大学学报,2020,35(03):34-42.
[7] 王琦.离婚时夫妻共有股权的处分规则——以夫妻共有股权的价值评估为中心[J].河南财经政法大学学报,2020,35(03):34-42.
本文作者:

声明:
本文由德恒律师事务所律师原创,仅代表作者本人观点,不得视为德恒律师事务所或其律师出具的正式法律意见或建议。如需转载或引用本文的任何内容,请注明出处。