手机扫一扫 访问移动端网站
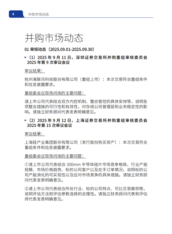
2025年德恒融资并购资讯与研究-9月刊
2025-10-15
声明:
本期刊不得视为德恒律师事务所或其律师出具的正式法律意见或建议。如需转载或引用本文的任何内容,请注明出处。
关键字:
业务领域:
全球办公室:
年度:
手机扫一扫 分享给我的朋友