工程量清单计价模式下,清单漏项的处理规则
2024-01-24

导读:
住建部于2013年7月1日实施的《建设工程工程量清单计价规范》GB50500-2008(下称《2013版清单计价规范》)是清单计价主要规范性文件。在使用工程量清单计价的工程项目中,招标人(发包人)或招标人委托具备相应资质的造价咨询人编制招标工程量清单,投标人(承包人)根据招标工程量清单填报价格,形成已标价工程量清单。投标人中标后,已标价工程量清单即成为中标合同一部分,作为双方计价结算的依据。
招标工程量清单由招标人依据图纸按照工程量计量规则编制,但实践中经常出现工程量偏差及漏项。工程量偏差,是指投标人根据招标人提供的图纸(包括由承包人提供经发包人批准的图纸)进行施工,按照现行国家计量规范规定的工程量计算规则,计算得到的完成合同工程项目应予计量的工程量与相应的招标工程量清单项目列出的工程量之间出现的偏差。简单来说,就是承包人实际完成的工程量与发包人提供的工程量之间有偏差,存在实际工程量比清单工程量要多或要少的情形。工程量清单漏项,是指依据工程量清单规则应当在工程量清单中体现而没有体现的工作项目或内容。工程量清单依据施工图纸编制,若图纸中存在某项可以以工程量清单单列的工作内容,但清单中没有体现的,即为清单漏项。判断漏项的主要标准是:(1)该项工作在施工图纸中存在;(2)该项工作在清单规范中有对应的工作编码或编制者可以补充编码予以归类、列项;(3)该项工作在工程量清单中没有体现。[1]
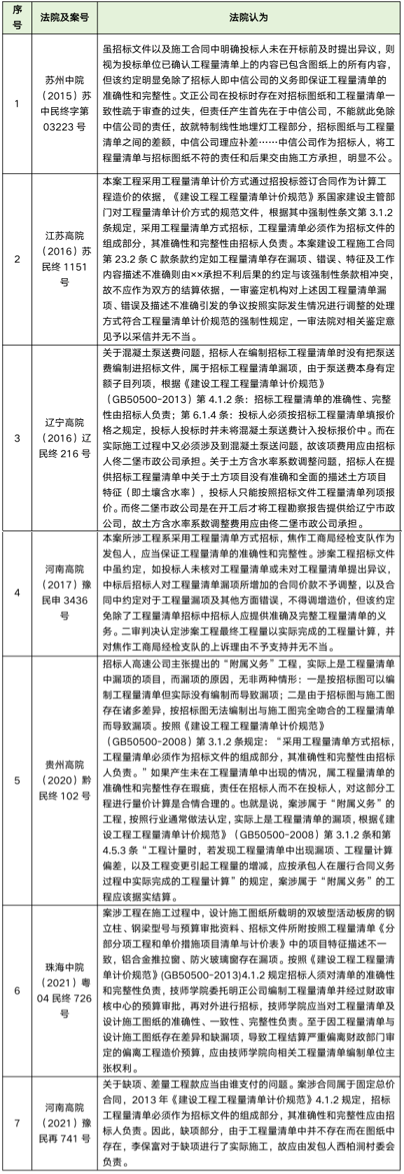
司法实践中,招标人较投标人处于强势地位,招标文件或中标合同中通常有“投标人对清单应当进行复核,对清单准确性、完整性负责,合同履行过程中出现清单漏项情形,不予调整工程款”或“清单工程量偏差含在投标报价中,后期不因工程量偏差调整费用”约定内容,在该种情形下,如合同履行过程中出现清单漏项问题,发包人和承包人会就此造成的责任产生争议。
一、关于工程量清单的概述
(一)工程量清单
工程量清单是载明工程分部分项工程项目、措施项目、其他项目的名称和相应数量以及规费、税金项目等内容的明细清单。根据《2013版清单计价规范》规定,工程量清单分为招标工程量清单和已标价工程量清单,前者是指招标人依据国家标准、招标文件、设计文件以及施工现场实际情况编制的,随招标文件发布供投标报价的工程量清单,包括其说明和表格;后者是指构成合同文件组成部分的投标文件中已表明价格,经算术性错误修正(如有)且承包人已确认的工程量清单,包括其说明和表格。在《建设工程施工合同(示范文本)》(GF-2017-0201)第一部分第六条“合同文件构成”中将已标价工程量清单作为合同文件的组成部分。
在工程量清单计价模式中,工程量清单是建设工程计价的依据,故招标人应通过上述清单将要求投标人完成的工程项目及相应的工程数量全部列出,为投标人提供拟建工程的基本内容、实体数量和质量要求等信息。投标人按照工程量清单所表述的内容,依据企业定额计算投标价格,自主填报工程量清单所列项目的单价和合价。对投标人而言,《2013版清单计价规范》要求投标人必须按照招标工程量清单填报价格。项目编码、项目名称、项目特征、计量单位、工程量必须与招标工程量清单一致。
(二)工程量清单的编制
工程量清单的编制具有很强的专业性,对编制人有较强的专业性要求。因此,《2013版清单计价规范》第4.1.1条规定:“招标工程量清单应由具有编制能力的招标人或受其委托、具有相应资质的工程造价咨询人编制”。招标工程量作为招标文件的组成部分,是工程量清单计价的基础,应作为编制招标控制价、投标报价、计算或调整工程量、索赔等的依据之一。据此,采用工程量清单方式招标的,招标人必须将工程量清单作为招标文件的组成部分,连同招标文件一并发(或售)给投标人,招标人对编制的招标工程量清单的准确性和完整性负责,投标人依据招标工程量清单进行投标报价。
编制招标的工程量清单时,应以单位(项)工程为单位进行编制,由分部分项工程项目清单、措施项目清单、其他项目清单、规费项目清单、税金项目清单组成。(1)分部分项工程项目清单,是表面拟建工程的全部分项实体工程名称和相应数量的清单;(2)措施项目清单,是未完成分项实体工程而必须采取的一些措施性清单,应根据拟建工程的实际情况列项;(3)其他项目清单,应列明的内容包括暂列金额、暂估价、计日工、总承包服务费;(4)规费项目清单,应列明的内容包括社会保险费、住房公积金、环境保护税;(5)税金项目清单,应列明增值税、城市维护建设税、教育费附加。
编制工程量清单的依据主要有7项,分别是:(1)2013版清单计价规范和相关国家计量规范;(2)国家或省级、行业建设主管部门颁发的计价定额和办法;(3)建设工程设计文件和相关资料;(4)与建设工程有关的标准、规范、技术资料;(5)拟定的招标文件;(6)施工现场情况、地勘水文资料、工程特点及常规施工方案;(7)其他相关资料。
《2013版清单计价规范》针对“分部分项工程项目清单”规定了两条强制性规定。第4.2.1规定:“分部分项工程项目清单必须载明项目编码、项目名称、项目特征、计量单位和工程量。”据此,分部分项工程项目清单必须载明上述五要件,这五要件在分部分项工程项目清单中缺一不可。第4.2.2条规定:“分部分项工程项目清单必须根据相关工程现行国家计量规范规定的项目编码、项目名称、项目特征、计量单位和工程量计算规则进行编制。”根据该条规定,特别强调了“计量规范”,主要是因为现行国家标准将计价与计量规范分设。
《2013版清单计价规范》针对“措施项目清单”规定了一条强制性规定。第4.3.1条规定:“措施项目清单必须根据相关工程现行国家计量规范的规定编制。”根据该条规定,也特别强调了“计量规范”,主要是因为现行国家计量规范已将措施项目纳入规范中,因此,本条规定措施项目清单必须根据相关工程现行国家计量规范的规定编制。
(三)工程量清单计价
工程量清单计价是由工程发包人或招标人提供工程量清单,承包人完成工程量清单项目所需费用的计价方式。清单计价是建设工程施工合同最为常见的计价模式之一。在该计价模式下,工程造价由分部分项工程费、措施项目费、其他项目费、规费和税金组成。
关于清单计价模式的适用范围,《2013版清单计价规范》第3.1.1条规定:“使用国有资金投资的建设工程发承包,必须采用工程量清单计价”,第3.1.2条规定:“非国有投资的建设工程,宜采用工程量清单计价”。此外,关于计价方式,该规范中3.1.4条作为强制性条款规定了“工程量清单应采用综合单价计价”。第3.1.5和3.1.6条分别规定了安全文明施工费、规费和税金必须按照国家或省级、行业建设主管部门的规定计算,不得作为竞争性费用。值得一提的是,目前已有个别地方出台规定,取消安全文明施工费、规费等作为不可竞争费用的规定。
2021年3月17日,浙江省住建厅发布了《关于进一步推进工程造价改革试点相关工作的通知》(浙建建函〔2021〕77号),决定在舟山、金华、嘉兴三市选择2—3个房建市政工程开展“取消最高投标限价按定额计价”的工程造价改革试点工作,并明确规定“安全文明施工费(包括基本费和标化工增加费)及规费由招标人依据市场实际编制”。
2023年5月24日,山东省济南市住建局会同市发改委、财政局等9部门联合印发《济南市房屋建筑和市政基础设施工程最高投标限价编制改革试点工作指引(试行)》,明确:“安全文明施工费可根据企业实际情况……自主竞报”。
2021年5月27日,广西住建厅发布《关于建设工程造价改革试点项目招投标及计价规定调整的通知》,明确规定“取消不可竞争费用的规定。现行安全文明施工费、规费、税金等不再作为不可竞争费用,但增值税应按国家规定计算。”
2021年5月31日,湖北省住建厅发布《湖北省建设工程造价改革试点实施方案》,决定在武汉市、襄阳市、宜昌市、鄂州市开展工程造价改革试点工作,明确规定“取消安全文明施工费、规费等作为不可竞争费用的规定,实现工程造价费用组成贴合市场实际”。
2021年6月2日,河南省住建厅发布关于征求《河南省工程造价市场化改革实施方案(征求意见稿)》的函,提出试行取消现行工程量清单计价规范有关安全文明费、规费等作为不可竞争费用的规定。
关于计价风险,第3.4.1条规定:“建设工程发承包,必须在招标文件、合同中明确计价中的风险内容及其范围,不得采用无限风险、所有风险或类似语句规定计价中的风险内容及范围”。风险是一种客观存在的、可能会带来损失的、不确定的状态,具有客观性、损失性、不确定性的特点,并且风险始终是与损失相联系的。工程施工发包是一种期货交易行为,工程建设本身又具有单件性和建设周期长的特点。在工程施工过程中影响工程施工及工程造价的风险因素很多,但并非所有的风险都是承包人能预测、能控制和应承担其造成的损失的。基于市场交易的公平性要求和工程施工过程中发承包双方权、责的对等性要求,发承包双方应合理分摊风险,所以要求招标人在招标文件中或在合同中禁止采用无限风险、所有风险或类似的语句规定投标人应承担的风险内容及其风险范围或风险幅度。
(四)工程量清单在工程结算中的地位
工程量清单作为计价的基础,在工程结算中起着重要作用。《最高人民法院关于审理建设工程施工合同纠纷案件适用法律问题的解释(一)》第22条规定:“当事人签订的建设工程施工合同与招标文件、投标文件、中标通知书载明的工程范围、建设工期、工程质量、工程价款不一致,一方当事人请求将招标文件、投标文件、中标通知书作为结算工程价款的依据的,人民法院应予支持”。最高院民一庭在《最高院人民法院建设工程施工合同司法解释(一)理解与适用》中对该条款的说明中明确:“中标通知书发出后,确定当事人权利义务依据的应当是招标文件、投标文件以及中标通知书,这些文件即构成当事人之间的书面合同”,而《招标投标法》第46条规定的书面合同只是对招投标文件以及中标通知书的进一步确认、明确和规范化。[2]因此,无论是中标合同还是备案合同,原则上均应与招投标文件保持一致,尤其是合同的实质性条款如工程范围、工程质量等不能背离招投标文件,否则不产生法律效力。
《2013版清单计价规范》第4.1.2条明确了工程量清单必须是招标文件的组成部分,其准确性和完整性由招标人负责。此外,《房屋建筑和市政基础设施工程施工招标投标管理办法(2019修正)》第17条规定:“招标人应当根据招标工程的特点和需要,自行或者委托工程招标代理机构编制招标文件。招标文件应当包括下列内容:……(三)采用工程量清单招标的,应当提供工程量清单……”,发改委、住建部、财政部等九部委于2011年12月20日公布实施的《标准设计施工总承包招标文件》第3.1条明确投标文件中包括“已标价工程量清单”。
由此可见,工程量清单是清单计价模式下招投标文件的组成部分。结合上述司法解释,如中标后的施工合同与招投标文件不一致的,应以招投标文件为准,质言之,工程量清单作为招投标文件的组成部分自然可以作为工程结算的依据。亦可以说,工程量清单相比建设工程施工合同约定内容更具有优先效力。
(五)以工程量清单计价形成的总价合同,实质为单价合同
住建部《建筑工程施工发包与承包计价管理办法》(住房和城乡建设部令第16号,2014年2月1日实施)第13条明确了合同价格形式有三种:单价方式、总价方式、成本加酬金方式。《2013版清单计价规范》第7.1.3条关于合同价格形式有单价合同、总价合同、成本加酬金合同三种。《建设工程施工合同(示范文本)》(GF-2017-0201)中关于合同价格形式有单价合同、总价合同、其他价格形式三种,其他价格形式包括定额计价、成本加酬金等。
关于总价合同,《建筑工程施工发包与承包计价管理办法》第13条以及《2013版清单计价规范》第7.1.3条均规定,建设规模较小、技术难度较低、工期较短的建筑工程,发承包双方可以采用总价方式确定合同价款。《建设工程施工合同(示范文本)》(GF-2017-0201)通用条款第12条规定:“总价合同是指合同当事人约定以施工图、已标价工程量清单或预算书及有关条件进行合同价格计算、调整和确认的建设工程施工合同,在约定的范围内合同总价不作调整。”
如上,如果合同采用“总价合同”形式约定合同价格的,在约定范围内对合同总价不得进行调整。对此,《最高人民法院关于审理建设工程施工合同纠纷案件适用法律问题的解释(一)》第28条规定:“当事人约定按照固定价结算工程价款,一方当事人请求对建设工程造价进行鉴定的,人民法院不予支持。”但是,总价合同的本质内涵是合同范围是否清晰、固定(包括项目范围、工期、质量等),在范围没有确定的情况下,总价合同本质上仍为单价合同。
二、工程量清单漏项及责任的承担
清单漏项,是指依据工程量清单规则应当在工程量清单中体现而没有体现的工作内容或项目。工程量清单依据施工图纸编制,若图纸中存在某项可以以工程量清单列项的工作内容,但清单中没有体现的,即为清单漏项。
关于清单漏项责任的承担,《建设工程施工合同(示范文本)》(GF-2017-0201)“通用条款”第1.13条“工程量清单错误的修正”规定:“除专用合同条款另有约定外,发包人提供的工程量清单,应被认为是准确的和完整的。出现下列情形之一时,发包人应予以修正,并相应调整合同价格:(1)工程量清单存在缺项、漏项的;……”司法实务中,在专用条款中存在另有约定的情况下,鉴于发包人处于强势地位,一般会把清单漏项的法律风险转嫁给承包人。
《2013版清单计价规范》第4.1.2条作为强制性条文,明确规定了“工程量清单的准确性和完整性由招标人负责”。因该规范属于国家标准文件,违反该4.1.2条是否必然导致相应合同条款无效,司法实践中存在争议。对此,主要有三种观点。
(一)由发包人承担清单漏项责任
该观点认为,工程量清单的准确性和完成性由招标人负责,即便合同约定免除招标人的义务,因该约定与《2013版清单计价规范》第4.1.2条强制性规定相冲突,应为无效。并且,该约定对于投标人也明显不公。

(二)由承包人承担清单漏项责任
该观点认为,对于合同约定了漏项责任的承担,应按照合同约定履行。虽然《2013版清单计价规范》第4.1.2条规定了清单的准确性和完整性由招标人负责,因该计价规范的法律位阶较低,故在司法实践仍有争议。

(三)依据过错承担清单漏项的责任
该观点认为,即便合同约定了漏项责任的承担,但招标人和投标人均有过错,即各方未遵循诚实信用原则招投标,各方依据各自过错程度就清单漏项承担各自责任。

三、当招标图纸和工程量清单不符时的处理规则
对于招标图纸和工程量清单不符的,应首先以发承包人双方所签订的合同为依据,如果合同有约定从约定。一般来说,施工合同协议书部分会约定合同由以下文件组成:(1)中标通知书(如果有);(2)投标函及其附录(如果有);(3)专用合同条款及其附件;(4)通用合同条款;(5)技术标准和要求;(6)图纸;(7)已标价工程量清单或预算书;(8)其他合同文件。如果有类似条款,根据契约精神,原则上应当按照合同约定的优先次序确定以哪一份文件为准。
如双方根据合同约定仍然无法确定以哪份文件为准的,根据《2013版清单计价规范》第9.4.2条规定:“承包人应按照发包人提供的设计图纸实施合同工程,若在合同履行期间出现设计图纸(含设计变更)与招标工程量清单任一项目的特征描述不符,且该变化引起该项目工程造价增减变化的,应按照实际施工的项目特征,按本规范第9.3节相关条款的规定重新确定相应工程量清单项目的综合单价,并调整合同价款。”应当重新确定综合单价并调整价款。对此,安徽高院在(2020)皖民终661号案中明确持该观点,即“龙亢公司与神龙公司对鉴定结论中认定联系单Z008埋地钢管外防腐返工增加造价金额为763617.33元均无异议,但均认为应当由对方承担增加费用。本项费用的产生是因为钢管防腐做法清单项目特征与施工图描述不一致造成的返工增加费用。根据《建设工程工程量清单计价规范》GB50500-2013中第9.4.1条与第9.4.2条,发包人龙亢公司对项目特征的描述应当是准确和全面的,因发包人龙亢公司提供的清单项目特征与施工图描述不一致而造成的返工增加费用应当由发包人龙亢公司承担。”
和安徽高院在(2020)皖民终661号一致的是,广东省建设工程标准定额站于2023年7月25日发布的《关于东莞市常平西部污水处理厂二期工程计价争议的复函》(粤标定复函〔2023〕96号)中,明确:“本工程基坑支护工程由原设计的放坡喷射混凝土支护变更为钢板桩支护加放坡喷射混凝土支护,而原设计图纸的喷射混凝土工程量与招标清单工程量不一致,现发承包双方就原设计方案工程量的扣减方法产生争议。……我站认为,本工程为总价合同,发生变更时,应将变更对应的图纸与招标时的图纸进行对比计算工程量,再依据合同约定的综合单价确定条款进行计价,确定变更增减的合同价款。”
但是,司法实践中也存在与《2013版清单计价规范》第9.4.2条规定不一致的观点。如在河南高院(2021)豫民再741号案中,河南高院认为:“关于差量部分,该部分因招标工程量清单与图纸存在偏差而起,李保富投标时应当审核图纸和工程量清单,其已经提交有已标价工程量清单,双方基于该清单签订固定总价的合同,李保富按照图纸施工,因此,由此产生的超过合同约定的工程款,西柏涧村委会无付款义务。”同样是河南高院,在(2021)豫民申4443号案中认为:“于钢电公司主张的工程量清单与图纸不符的工程量差价问题。钢电公司与西柏涧村委会在双方签订的《建设工程施工合同》中约定,工程价款采用固定价,工程承包范围内一次性包死,不再调整,工程承包范围为施工设计图纸范围内的全部建筑安装工程。缺项和少量的工程款均是由于施工图纸和招标文件中的工程量清单不一致造成的,根据合同约定,应按照施工设计图纸范围进行施工,故钢电公司依据招标文件中的工程量清单主张缺项和少量的工程款与合同约定不符,生效判决对其该项诉请不予支持并无不当。”
河南高院的上述2判例,认为应当以施工图为确定承包范围的依据。主要理由是,施工图纸作为施工的依据,在确定施工范围时为最终依据,无论是合同内容还是工程量清单均是以施工图为依据确定的。另外,在施工图是合同组成部分的情况下,发承包双方均应知晓施工图的范围,双方均应当在“合同承包范围与施工图纸、工程量清单不一致”问题上承担相应的风险。
笔者认为,根据上述判例综合分析,可以分为以下三种情况具体辨别:第一,施工图明确了某一工程量范围,但工程量清单中没有。第二,施工图未明确某一工程量范围,但工程量清单中有。第三,施工图和工程量清单均明确了某一工程量范围,但承包人在施工图和工程量清单范围外进行了实际的额外施工。
对于上述三种情况,对第一种情况,应当认为是投标人按招标文件和合同约定自行考虑了报价,在招标人不同意做变更处理的情况下,承包人不能就未列入工程量清单中的工程主张工程款(如河南高院上述2判例)。对于第二种情况,从《2013版清单计价规范》和2017版施工合同示范文本看,分部分项工程工程量减少的幅度超过发、承包双方对单价包含的量差风险时(一般为15%),发承包双方可以对该单价进行调整。对于第三种情况,应基于公平原则,对于承包人实际已经施工的工程量的工程款,应由招标人即发包人承担。对此,最高院在(2020)最高法民终912号案中进行了分别阐述,最高院认为:“施工设计图设计有桥台填筑30cm厚砂砾石透水层,投标时已向投标人提供了设计图,此时合同工程量清单中未列入,也可认为系投标单位已按招标文件和合同约定自行考虑报价,在业主不同意做变更处理的情况下,川越公司要求直接计量缺乏依据,其上诉理由不能成立。朝阳沟大桥施工设计图没有设计桥台填筑砂砾石透水层,实际施工中桥台填筑了砂砾石透水层,该工程为施工所需,投标时设计就没有设计桥台填筑砂砾石透水层,投标单位不可能提前考虑这部分报价,鉴定机构根据设计图以及监理意见,对该项计价并无不当,长江设计公司、水利水电八局的上诉理由亦不能成立。”
四、结语
关于对工程量清单漏项的处理,工程价款能否进行调整以及如何调整,司法实践争议较大。不过,通常还是应该以《2013版清单计价规范》第4.1.2条的规定能否直接适用展开分析。从条文效力上,该规范系住建部制定的国家标准,不属于法律、行政法规的范畴,故该条不属于效力性强制性规范,不影响合同特别约定条款的效力。从合同义务角度看,发包人应当审慎地确定施工图纸及相应的工程量清单,承包人作为专业施工单位也应合理注意工程量清单是否存在明显错漏的情形,及时发现、指出问题,避免合同履行产生纠纷。
事实上,在工程实务中遇到的问题会更为具体且复杂,需要我们对于具体问题及发生该问题的具体原因,并结合合同的特殊约定、漏项的过错责任以及民法的公平、诚信原则进行确定。
参考文献:
[1]常设中国建设工程法律论坛第八工作组著,《中国建设工程施工合同法律全书词条释义与实务指引》(第二版),法律出版社2021年10月第2版,第294页。
[2]最高人民法院民事审判第一庭编著,《最高人民法院新建设工程施工合同司法解释(一)理解与适用》,人民法院出版社2021年4月第一版,第227页。
本文作者:

声明:
本文由德恒律师事务所律师原创,仅代表作者本人观点,不得视为德恒律师事务所或其律师出具的正式法律意见或建议。如需转载或引用本文的任何内容,请注明出处。