全面注册制下上市公司如何提高信息披露的质量?
2023-08-23

引言:
全面注册制本质是以信息披露为核心,让投资者进行价值判断。高质量的信息披露是资本市场健康发展的基石,自中国证监会发布《推动提高上市公司质量三年行动方案(2022-2025)》以来,沪深交易所不断优化上市公司信息披露的考评机制,并于2023年8月4日发布了《上海证券交易所上市公司自律监管指引第9号——信息披露工作评价(2023年8月修订)》(以下简称《上交所上市公司信披评价指引》)、《深圳证券交易所上市公司自律监管指引第11号——信息披露工作评价(2023年修订)》(以下简称《深交所上市公司信披评价指引》),推动提升上市公司信息披露质量。
本文首先简要介绍了近三年沪深交易所上市公司信息披露评价的整体情况及提高信息披露质量的意义,然后根据沪深交易所最新发布的上市公司信披指引,分类梳理了上市公司提高信息披露质量的考虑因素及操作细则,并归纳了影响上市公司信息披露质量的负面清单,为上市公司根据新规打造高质量的信息披露“名片”提供参考。
一、近三年沪深交易所上市公司信息披露评价的情况
信息披露工作评价结果根据上市公司信息披露评价得分一般划分为A类(优秀)、B类(良好)、C类(及格)、D类(不合格)。
(一)沪市上市公司近三年信息披露评价
根据上交所发布的《沪市主板上市公司2019至2020年度信息披露工作评价结果》《沪市主板上市公司2020至2021年度信息披露工作评价结果》《沪市主板上市公司2021至2022年度信息披露工作评价结果》,上交所近三年主板上市公司信息披露评价的情况如下:

注:截至目前,上交所尚未公布2022年度-2023年度上市公司信息披露工作评价结果;近三年上交所主板上市公司信息披露工作评价期间是上年7月1日至当年6月30日。上交所科创板上市公司在2023年以前尚未纳入上市公司信息披露工作评价范围。
(二)深市上市公司近三年信息披露评价
根据深交所发布的上市公司2019年度、2020年度及2021年度信息披露考核结果的通报,深交所近三年A股上市公司信息披露评价的情况如下:

注:截至目前,深交所尚未公布2022年度上市公司信息披露工作评价结果;近三年深交所上市公司信息披露工作评价期间为上年5月1日至当年4月30日。
从上表可以看出,近三年沪深交易所信息披露评价结果为A类和B类的上市公司数量连续三年占比均超过80%,D类上市公司数量连续三年占比均低于6%,表明沪深交易所上市公司在信息披露方面整体上较好。
此外,笔者还注意到,在2023年以前上交所科创板上市公司尚未纳入信息披露工作评价,本次最新发布的《上交所上市公司信披评价指引》开始明确将科创板上市公司纳入信息披露工作评价的考核范畴。在2023年以前沪深交易所对上市公司信息披露工作评价的期间规定各不相同,本次最新发布的《深交所上市公司信披评价指引》在上市公司信息披露工作评价期间方面与上交所规定相统一。
(三)上市公司提高信息披露质量的意义
高质量的信息披露,能够帮助投资者更好理解上市公司的价值,为上市公司的品牌形象、资本运作、投资者关系管理等方面带来显著的正向作用。根据沪深交易所最新发布的《上交所上市公司信披评价指引》《深交所上市公司信披评价指引》,沪深交易所在对上市公司再融资、并购重组等事项进行审核时,会将上市公司信息披露工作评价结果纳入考虑范围。对最近一年信息披露工作评价结果为A的上市公司将给予支持和便利,对于最近一年信息披露工作评价结果为D的上市公司将加强监督和引导,具体要求如下:

从上表我们可以看出,上交所对于评价结果A类上市公司在信息披露方面给予更大自主空间,对其披露的临时公告原则上免于事后审核,进一步与并购重组、再融资审核等进行关联。与上交所相比,深交所对于最近一年信息披露工作评价结果为A类的上市公司给予的支持和便利更加具体明确,且支持力度更大。例如:与注册制下相关审核机制衔接,明确对于信息披露优质的公司,深交所重组审核机构及再融资审核机构依据相关规定可减少问询轮次或者不进行审核问询,应上市公司申请可提供定向培训,优先推荐上市公司相关人员为深交所专业委员会委员人选。
从实操上来看,海格通信(002465)已连续11年信息披露评价结果为A类,其申请向特定对象发行股票(再融资项目)于2023年6月13日获深交所受理,未经问询直接提交上市审核机构审核,2023年6月28日审核通过,2023年7月20日注册生效,从受理至审核通过仅用时10个工作日,从受理到取得注册生效用时27个工作日,创下目前深市再融资分类审核最快纪录。
此外,对于最近一年信息披露工作评价结果为D类的上市公司,与深交所相比,上交所更明确地提出要强化该类上市公司的监督力度,加强信息披露的事中、事后监管力度,通过组织合规培训等方式,加强对该类上市公司及关键少数的规范引导。
二、提高上市公司信息披露质量的考虑因素
根据沪深交易所最新发布的《上交所上市公司信披评价指引》《深交所上市公司信披评价指引》,笔者认为,上市公司可以结合沪深交易所对上市公司信息披露工作进行评价的内容,从提高信息披露的规范性、有效性,加强投资者关系管理、主动履行社会责任,避免被处罚、处分及采取监管措施,支持与配合交易所工作,以及督促上市公司相关主体规范运作等七个方面提高信息披露质量。
(一)提高信息披露的规范性
在信息披露的规范性方面,沪深交易所重点关注上市公司的信息披露是否真实、准确、完整、及时和公平,信息披露业务操作是否及时、准确,以及公司的信息披露事务管理情况;与上交所相比,深交所还重点关注上市公司信息披露合法合规性。沪深交易所对上市公司信息披露规范性的具体关注要点如下:

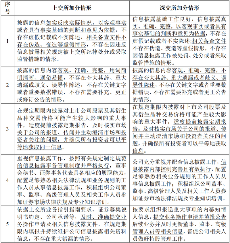
此外,沪深交易所在本次发布的上市公司信披指引中,还通过设置上市公司强化信息披露规范性的加分项,积极引导上市公司提高信息披露的规范性,具体加分情形如下:

注:针对上述事项沪深交易所的信息披露考评加分标准一致,均为每存在一项加一分。
(二)提高信息披露的有效性
在信息披露的有效性方面,沪深交易所重点要求上市公司披露的信息内容简明清晰、语言通俗易懂,有针对性地反映公司情况,能够以投资者需求为导向,有利于投资者作出价值判断和投资决策等;与深交所相比,上交所在信息披露有效性方面进一步引导上市公司采用图文、视频、语音等形式,提高定期报告的可读性、实用性。沪深交易所对上市公司信息披露有效性的具体关注要点如下:

此外,沪深交易所在本次发布的上市公司信披指引中,还通过设置上市公司提高信息披露有效性的加分项,积极引导上市公司加强信息披露的有效性,具体加分情形如下:

注:针对上述事项沪深交易所的信息披露考评加分标准一致,均为每存在一项加一分。
(三)加强投资者关系管理
在投资者关系管理方面,沪深交易所进一步强化上市公司多渠道、多平台、多方式针对性开展投资者关系管理工作,及时、常态化地回应投资者的重要关切。与上交所相比,深交所将上市公司“是否采用图文、视频等创新信息披露形式向投资者介绍定期报告主要信息,增加定期报告的可读性、实用性”作为投资者关系管理的考评要点。沪深交易所对上市公司投资者关系管理的具体关注要点如下:

此外,沪深交易所在本次发布的上市公司信披指引中,还通过设置上市公司增强投资者关系维护的加分项,积极引导上市公司加强投资者关系管理工作,具体加分情形如下:

注:针对上述事项沪深交易所的信息披露考评加分标准一致,均为每存在一项加一分。
(四)主动履行社会责任
在主动履行社会责任方面,沪深交易所重点关注上市公司在践行新发展理念,积极融入国家重大方针政策,主动披露环境、社会责任和公司治理(ESG)履行情况,以及披露的内容充实、完整性等方面的情况。沪深交易所对上市公司主动履行社会责任的具体关注要点如下:

此外,沪深交易所在本次发布的上市公司信披指引中,还明确了上市公司积极履行社会责任的加分项,积极引导上市公司履行社会责任,具体加分情形如下:

注:针对上述事项沪深交易所的信息披露考评加分标准一致,均为每存在一项加一分。
(五)避免被处罚、处分及采取监管措施
在被处罚、处分及采取监管措施方面,沪深交易所在上市公司信息披露考评中将上市公司被中国证监会及其派出机构行政处罚或者采取行政监管措施、被交易所采取自律监管措施情况作为重要的考评因素,具体关注要点如下:

此外,沪深交易所在本次发布的上市公司信披指引中,还通过设置上市公司出现被采取行政监管措施、自律监管措施的减分项,积极引导上市公司提高信息披露的质量,具体减分情形如下:

与上交所相比,深交所对行政监管措施事项的减分清单,区分主体与情形建立差异化的减分标准,进一步提高上市公司规范运作要求。此外,深交所还强化对上市公司通过互动易、股吧等平台主动迎合市场热点炒作股价等行为的监管,相关情况在信息披露评价指标中予以体现并提高减分分值。
(六)支持与配合交易所工作
在支持与配合交易所工作方面,沪深交易所重点关注上市公司发生异常情况时能否及时、主动向交易所报告,以及在规定期限内如实回复交易所问询、按要求接受约见、进行整改、完成交易所要求的其他事项。沪深交易所对上市公司支持与配合交易所工作方面的具体关注要点如下:

此外,沪深交易所在本次发布的上市公司信披指引中,还通过设置上市公司支持与配合证券交易所工作的加分项,积极引导上市公司加强与交易所的互动,具体加分情形如下:

注:针对上述事项沪深交易所的信息披露考评加分标准一致,均为每存在一项加一分。
(七)督促上市公司相关主体规范运作
上市公司信息披露的评价范围不仅包括信息披露本身,还包括上市公司及控股股东、实际控制人、董事、监事、高级管理人员等相关主体与上市公司相关的信息披露及规范运作情况,具体关注要点如下:

此外,沪深交易所在本次发布的上市公司信披指引中,还通过增加重大负面事项减分情形,强化上市公司信息披露的责任,具体减分情形如下:

与深交所相比,对于上市公司存在重大负面事项的减分清单,上交所区分主体与情形建立差异化的减分标准,进一步提高上市公司规范运作要求。上交所上市公司信息披露与规范运作存在重大负面情况、严重损害投资者合法权益的,最高减5分。上市公司控股股东、实际控制人、董监高等关键少数未勤勉尽责、严重影响公司规范运作的,最高减4分。上市公司信息披露有效性存在明显不足、严重影响投资者决策的,最高减3分。上市公司信息披露业务办理质量较差并构成业务运行安全隐患,或存在其他重大负面事项的,最高减3分。
三、影响上市公司信息披露质量的负面清单
根据《上交所上市公司信披评价指引》《深交所上市公司信披评价指引》,沪深交易所还通过设置负面清单对触及相关情形上市公司的信息披露考核结果实行“一票否决”,凸显从严惩治财务造假、资金占用、违规担保等违法违规行为,提高上市公司信息披露质量的导向。
(一)上市公司信息披露考评不得为A的情形
根据《上交所上市公司信披评价指引》《深交所上市公司信披评价指引》,沪深交易所上市公司信息披露考评不得为A的具体情形如下:

与深交所相比,上交所在《上交所上市公司信披评价指引》将“未按照规定及时披露年度内部控制自我评价报告、审计报告或鉴证报告”、“未在半年度报告和三季度报告披露后,分别召开半年度报告业绩说明会和三季度报告业绩说明会”作为信息披露评价不得为A的情形。
(二)上市公司信息披露考评不高于C的情形
根据《上交所上市公司信披评价指引》《深交所上市公司信披评价指引》,沪深交易所上市公司信息披露考评不高于C的具体情形如下:

与上交所相比,深交所在《深交所上市公司信披评价指引》将“公司披露的年度内部控制自我评价报告显示内部控制存在重大缺陷”作为评价不高于C的情形。与深交所相比,上交所在《上交所上市公司信披评价指引》将“最近一个会计年度公司实现的盈利低于盈利预测或者业绩承诺的50%,或最近一个会计年度公司重大资产重组标的资产实现的盈利低于盈利预测或者业绩承诺的50%”作为信息披露评价不高于C的情形。
(三)上市公司信息披露考评应当为D的情形
根据《上交所上市公司信披评价指引》《深交所上市公司信披评价指引》,沪深交易所上市公司信息披露考评应当为D的具体情形如下:

与深交所相比,上交所在《上交所上市公司信披评价指引》将“未在年度报告披露后召开年度报告业绩说明会,或存在应当召开投资者说明会的相关情形,但未按规定召开投资者说明会”作为信息披露评价应当为D的情形。
四、结语
信息披露质量是上市公司质量的重要体现,而且在资本市场上越来越成为上市公司一张重要的“名片”。沪深交易所发布的上市公司信披评价指引,为上市公司在以信息披露为核心的全面注册制背景下打造高质量的信披“名片”提供了指南,笔者希望本文能够帮助上市公司更好地理解信披评价指引的规则要求,结合自身情况,提高信息披露质量,争做信息披露“优等生”。
本文作者:

指导合伙人:

声明:
本文由德恒律师事务所律师原创,仅代表作者本人观点,不得视为德恒律师事务所或其律师出具的正式法律意见或建议。如需转载或引用本文的任何内容,请注明出处。