注册制下A股IPO对家族信托持股的审核思路演变
2023-06-20

2023年2月17日,中国证监会发布《首次公开发行股票注册管理办法》等主要制度规则正式文件,标志着股票发行将全面实行注册制。全面实行股票发行注册制,是在包括上交所、深交所、北交所和“新三板”在内的各市场板块内全部实现注册制,从业务范围上,除了覆盖所有公开发行股票行为外,发行优先股、可转换公司债券、存托凭证等,也将实行注册制。
注册制推广到全市场和各类公开发行股票行为,在中国资本市场改革发展进程中具有里程碑意义,改革体现的制度包容性为许多拟上市企业带来期待,其中,在境外上市中已较为普遍的家族信托持股架构是否为全面注册制改革后的证券市场所接纳也是行业内较为关注的问题。
本文拟通过梳理相关规则与近期上市案例以讨论注册制下家族信托持股在A股IPO审核中的审核思路演变及审核关注要点。
一、A股IPO对家族信托持股的审核思路演变及审核关注要点
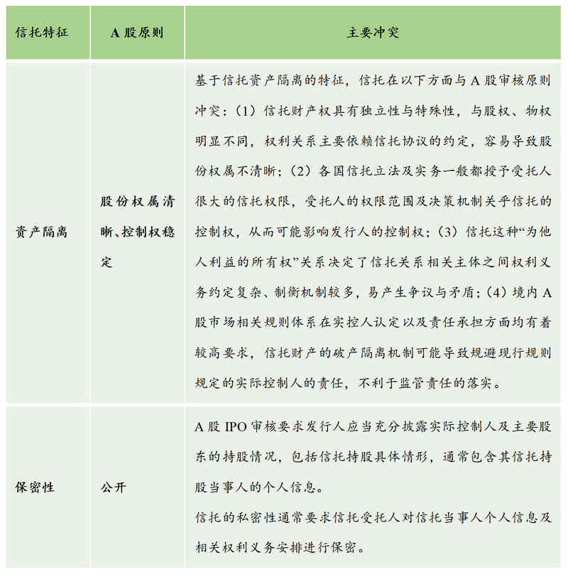
(一)A股IPO审核原则与信托属性的冲突
一直以来,A股IPO审核的基本原则均要求发行人的“控制权稳定”、“股份权属清晰”,实际控制人及主要股东的持股情况会作为审核重点关注事项,并须予以详细披露,反观信托的资产隔离及保密性特征,其内在逻辑上即与A股IPO审核原则冲突。

(二)“审核制”时期对家族信托的监管态度
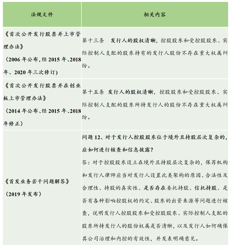
“审核制”时期,A股IPO对于信托持股情形的审核主要依据下述规则:

在“审核制”时期,对于上市前存在家族信托架构的,也基本以拆除信托持股或转让家族信托股权的方式进行申报:
迈瑞医疗(300760)
其在美国纽约证券交易所挂牌上市期间,实际控制人通过信托间接持有股份,其在回归A股上市前夕,即2016年7月至12月,实际控制人通过转让信托持有股份及撤销信托转为直接持股的方式消除了通过信托控制公司股份的情形,并于2017年5月在创业板申报。
奥普家居(603551)
其实际控制人在2015年12月30日至2016年9月29日期间, 通过注册于英属维尔京群岛的信托 Fang Family Trust间接控制了奥普集团,奥普集团于2016年9月30日联交所退市的同时,实际控制人亦拆除信托架构转为直接持股,并于2018年5月在主板进行申报。
综上,在“审核制”时期,虽然A股IPO审核的各类规则中未明文禁止发行人的信托持股安排,但基于前文述及的信托与A股IPO审核规则的冲突,信托持股情形需清理后申报为业界共识。
(三)科创板、创业板注册制试行阶段对家族信托的监管态度
科创板、创业板注册制试行阶段,A股IPO对于信托持股情形的审核主要依据下述规则:

值得注意的是,“审核制”时期,主板发行条件要求的“发行人的股权清晰”,在创业板、科创板推行试点注册制后,调整为重点强调“控股股东和受控股股东、实际控制人支配的股东所持发行人的股份权属清晰”。同时,各板块审核问答均提及,控股股东、实际控制人持股层次复杂的,中介机构需要核查“是否存在委托持股、信托持股、是否有各种影响控股权的约定”, 要求就信托持股问题进行核查,进一步说明“发行人控股股东和受控股股东、实际控制人支配的股东所持发行人的股份权属是否清晰”,以及发行人如何确保其公司治理和内控的有效性。
此外,2022年上交所发布的《科创板发行上市审核动态》(2022年第1期)与深交所的《创业板注册制发行上市审核动态》(2022年第1期)(以下统称“交易所审核动态”)对试点注册制以来部分发行人控股股东和受控股股东、实际控制人支配的股东所持发行人的股份存在信托持股的案例进行了分析,首次明确了控制权条线下的信托持股问题,对信托持股的情形明确了核查和信息披露要求,并对存在信托持股的情形下发行人控制权的稳定性提出了明确要求。
交易所审核动态明确股东所持发行人的股份“权属稳定”需符合如下要求:

基于上述要求,交易所审核动态提出发行人存在信托持股情形的审核要求:
控制权条线的股份存在信托持股
发行人控制权条线的股份存在信托持股,影响对控制权相关股权清晰稳定发行条件的判断,原则上应当在申报之前予以清理。仅以某部分控制权相关股权份额较小、不影响控制权稳定或清晰为由主张保留信托持股架构的,理由尚不够充足。
信托持股不涉及发行人的控制条线
信托持股不涉及发行人的控制权条线的股份,需综合考虑、区别处理。信托持股具有充分合理性,信托持股比例较小,不影响发行人控制权认定的,不存在影响发行人股份权属清晰和控制权稳定的情形,存在保留的可能性。
综上,结合本文第二部分的案例,相较于“审核制”时期的“一刀切”, 在科创板、创业板注册制试行阶段,A股IPO审核对信托持股情形作出了进一步探索和尝试,为非控制权条线的信托持股留出空间。
二、家族信托“闯关”A股IPO案例
经公开检索,在科创板、创业板注册制试行阶段,存在不少带家族信托架构申报A股IPO案例,笔者在本文仅梳理部分典型案例如下:

(一)盛美股份(保留信托上市)

(1)股权结构及信托基本信息




(2)审核部门关于家族信托相关问询
上交所一轮问询
主要针对信托的基本情况进行问询,包括信托基金的设立时间、具体类型、运作方式、信托期限、相关权利、义务人及权利、义务安排、设立以来的信托表决权实际行使情况等。
证监会注册环节问询
主要关注实际控制人间接持股的描述,并继续关注实际控制人通过家族信托持股的情况及后续增持计划。(根据发行人回复,认定本案例中的信托设置不构成实际控制人的间接持股,亦无需阐述通过其持股的情况及后续增持计划)
(3)案例简评
根据反馈问询回复,本案例控股股东层面存在信托持股情形,但发行人通过家族信托的设立目的与设立历史、信托持股比例、设立人对信托资产的权利义务关系、控股股东为上市公司等维度详细论证了实际控制人未以家族信托间接持股,将信托持股份额排除在实际控制人的间接持股外,符合发行人控制权条线的股份不存在信托持股,不影响股份权属清晰性,但考虑到本案例各项特殊因素,该案例的审核口径未来并不一定具有普适性。
此外,笔者注意到,发行人在反馈回复中认为该类境外家族信托区别于契约型基金、信托计划、资产管理计划,系为家庭内部资产规划之目的而设立,并非专门为发行上市而设立,该等家族信托的受益人明确、可穿透,不存在利用信托结构隐藏实际受益人、利益输送等情形。此类家族信托属于美国税务规划或遗产规划的常规操作方式。
(二)芯原股份(保留信托上市)

(1)股权结构及信托基本信息


注:发行人第一大股东的股权中存在多个信托(如表格),股权结构图中仅列示实际控制人作为设立人之一的信托。
(2)审核部门关于家族信托相关问询
上交所一轮问询
问询主要关注第一大股东中的Wayne Wei-Ming Dai(戴伟民)所设立的信托基金的基本情况,包括信托基金的设立时间、具体类型、运作方式、信托期限、相关权利、义务人及权利、义务安排,是否影响其持股权属的清晰等。
上交所二轮问询
问询主要针对发行人无实际控制人的认定以及无控股股东的认定进一步问询,并要求说明是否存在其他信托持股情形。
证监会注册环节问询
未就信托进一步问询,仅就第一大股东补充问询。
(3)案例简评
本案例中,发行人股权分散,认定为无控股股东、无实际控制人,进而不适用发行人控制权条线的股份不存在信托持股,不影响股份权属清晰性。但基于无控股股东、无实际控制人的认定可能存在规避监管责任的嫌疑,在审核过程中,针对该认定进行了充分细致的问询。
(三)晶科能源(证监会注册环节拆除)

(1)股权结构及信托基本信息


(2)审核部门相关问询
上交所一轮问询
问询要求披露控股股东及实际控制人条线的股权结构及其基本情况;关注三名实际控制人家族信托的具体情况,包括信托受益人的相关情况,相关信托协议的主要条款和内容,包括但不限于信托的设立时间、具体类型、运作方式、信托期限、相关权利、义务人及权利、义务安排、设立以来的信托表决权实际行使情况等;同时更进一步关注控股股东及实际控制人各层级架构的权利义务安排,要求结合该等安排论证公司控制权稳定性、股份权属清晰性等。
上交所二轮问询(未就家族信托进一步问询)
证监会注册环节问询(发行人于注册阶段拆除了信托架构)
进一步要求说明实际控制人信托架构是否符合股份权属清晰的相关规定,分析论证实际控制人的稳定性,如何维持控制权等。
(3)案例简评
本案例中原本的控制权条线股权架构中存在三名实际控制人分别单独设立的信托,在第一轮问询反馈时针对控制权稳定性从信托协议、一致行动协议、各主体公司章程及其他保障控制权措施等角度进行了逐层分析,架构复杂,论述严密,交易所第二轮问询未予以进一步关注。但在证监会注册环节问询中,审核部门进一步要求说明实际控制人信托架构是否符合股份权属清晰的相关规定,发行人在注册阶段拆除了家族信托,可以推测审核部门对于控制权条线存在家族信托持股仍然保持谨慎态度。
(四) 凯赛生物(交易所一轮问询后拆除)

(1)股权结构及信托基本信息


(2)审核部门相关问询
上交所一轮问询
重点关注实际控制人的控制权,要求结合公司治理情况说明其控制人认定是否合理,境外信托持股的原因及是否规避监管,及该等持股情形是否影响控制权清晰稳定性。
上交所二轮问询(本次问询时,家族信托架构已拆除)
进一步关注控制权稳定性,要求结合控制权条线的公司主体的治理机制与控制关系、信托的决策机制(如存在多名受托人时的决策机制等)及一致行动协议等方面说明实际控制人认定是否准确;另一方面,具体地要求从信托被撤销情形的股权分配机制、受托人的权利等角度论证信托安排对发行人的实际控制人认定、控制权稳定性的影响。
证监会注册环节问询(因上交所一轮反馈后发行人已拆除家族信托架构,注册环节未进行问询)。
(3)案例简评
本案例发行人在上交所一轮问询后便予以拆除家族信托,并补充认定了其配偶与儿子为共同实际控制人,补充认定后,控制权条线即存在有信托持股架构,遂予以清理。
(五) 振华新材(保留,境内家族信托)

(1)股权结构

*公开披露的申报文件未针对该案例境内信托披露包括委托人、受益人在内的信托相关详细信息。
(2)案例简评
本案例为境内家族信托投资发行人小股东而通过上市的案例,审核过程中,审核部门针对该等境内家族信托持股是否属于三类股东进行了例行关注,但最终仍然予以通过,该结果与前文提出的交易所审核动态中体现的监管口径一致,即家族信托在发行人非控制权条线中持股,且比例较小。
(六) 新通药物(保留,持股比例较大)

(1)股权结构

*公开披露的申报文件未针对该案例信托披露包括委托人、受益人在内的信托相关详细信息,上述信托架构根据其他公开信息整理。
(2)案例简评
该案例中较为特殊的是,家族信托间接持股达到近20%,且为发行人第二大股东,但家族信托不在控制权条线下,尽管其作为持股比例超过5%以上的主要股东、关联方在申报文件中予以披露,在审核过程中也未见到审核部门对该家族信托安排有过多关注和问询。由此,我们可以期待对于非控制权条线的家族信托持股安排,审核部门会存在更多的包容。
以上案例既包括保留信托持股架构最终上市的案例,也包括审核问询过程中拆除架构的案例,不难看出该等案例基本遵循本文第一部分提及的交易所审核动态所体现的审核逻辑,即控制权条线存在信托持股情形原则上需予以清理,非控制权条线存在信托持股需综合考虑、区别处理。对于家族信托持股,在全面注册制的改革浪潮下,不断提高的制度包容性让我们有理由期待未来会出现更多的可能性。
结语
随着我国多层次资本市场的完善,越来越多的中国家庭的资产形式体现为上市公司的股份或者股票,在国际上,家族信托持股上市公司的股份或者股票已经非常普遍。然而,很长一段时间,国内一直将信托架构在企业上市时认定为“三类股东”,上市前需要完成清理。可喜的是,从盛美股份、芯原股份、振华新材都可以看到家族信托持有上市公司股份的身影,体现了监管部门对于家族信托持股结构的认知在不断提高和包容。
可以期待,全面注册制后,“三类股东”的限制有望被突破,也必将激发更多高净值家庭和家族企业善用家族信托的预设安排,作为公司上市后优化企业治理、实现家族财富传承、进行长期税务筹划的重要法律工具。
本文作者:

声明:
本文由德恒律师事务所律师原创,仅代表作者本人观点,不得视为德恒律师事务所或其律师出具的正式法律意见或建议。如需转载或引用本文的任何内容,请注明出处。