全面注册制下拟IPO企业上市审核期间能否发生股权变动产生新股东?
2023-04-06

引言:
2023年2月17日,中国证监会发布全面实行股票发行注册制相关制度规则,标志着注册制推广到A股全市场。实操过程中,拟上市企业对全面注册制下“上市审核期间能否发生股权变动产生新股东问题”产生疑问。本文通过梳理全面注册制前后中国证监会、沪深证券交易所对上市审核期间股权变动产生新股东的监管规则变化,并结合上市审核实践过程中遇到的类似案例,从监管规则要求及实务操作方面对前述疑问进行研究分析。
一、上市审核期间发行人股权变动的监管规则演变
(一)全面注册制前上市审核期间发行人股权变动的监管规则
全面注册制实施前,主板、科创板和创业板对于上市审核期间发行人发生股权变动的监管要求主要在《首发业务若干问题解答(2020年6月修订)》《上海证券交易所科创板股票发行上市审核问答(二)》和《深圳证券交易所创业板股票首次公开发行上市审核问答》中进行规定,具体规则要求如下:

从上表所述,我们可以看出:在全面注册制实施以前,中国证监会、沪深证券交易所分别针对上市审核期间发行人股权变动问题进行了专项问题解答,而且中国证监会、沪深证券交易所在对“上市审核期间发行人股权变动问题”的审核要求基本一致:(1)未明确禁止拟上市企业在上市审核期间发生老股东之间的股权转让,但对通过增资或股权转让产生新股东提出了具体明确的限制条件;(2)在上市审核期间通过增资或股权转让产生新股东的原因必须是继承、离婚、执行法院判决或仲裁裁决、执行国家法规政策要求或由省级及以上人民政府主导,而且需要新股东承诺其取得发行人的股份上市后锁定36个月,且未造成实际控制人变更,未对发行人股权结构的稳定性和持续盈利能力造成不利影响。
(二)全面注册制后上市审核期间发行人股权变动的监管规则
2023年2月17日,中国证监会、上海证券交易所和深圳证券交易所发布全面注册制配套规则,《首发业务若干问题解答(2020年6月修订)》《上海证券交易所科创板股票发行上市审核问答(二)》和《深圳证券交易所创业板股票首次公开发行上市审核问答》均被废止,上市审核期间发行人股权变动的监管要求规定于中国证监会于2023年2月17日发布的《<首次公开发行股票注册管理办法>第十二条、第十三条、第三十一条、第四十四条、第四十五条和<公开发行证券的公司信息披露内容与格式准则第57号——招股说明书>第七条有关规定的适用意见——证券期货法律适用意见第17号》(以下简称《证券期货法律适用意见第17号》),《证券期货法律适用意见第17号》对上市审核期间发行人股权变动的具体要求如下:

从上表规定可以看出,全面注册制下主板、科创板和创业板对于“上市审核期间股权变动问题”的审核要求统一由中国证监会在《证券期货法律适用意见第17号》中进行规定,《首发业务若干问题解答(2020年6月修订)》《上海证券交易所科创板股票发行上市审核问答(二)》和《深圳证券交易所创业板股票首次公开发行上市审核问答》均已废止,沪深证券交易所不再单独对“上市审核期间发行人股权变动问题”进行专门制度性规定。全面注册制前后,主板、科创板和创业板对于“上市审核期间发行人股权变动问题”的审核要求未发生变化。
二、上市审核期间发行人股权变动的实操案例情况
如上所述,在上市审核期间发行人通过增资或股权转让产生新股东的原因必须是继承、离婚、执行法院判决或仲裁裁决、执行国家法规政策要求或由省级及以上人民政府主导。
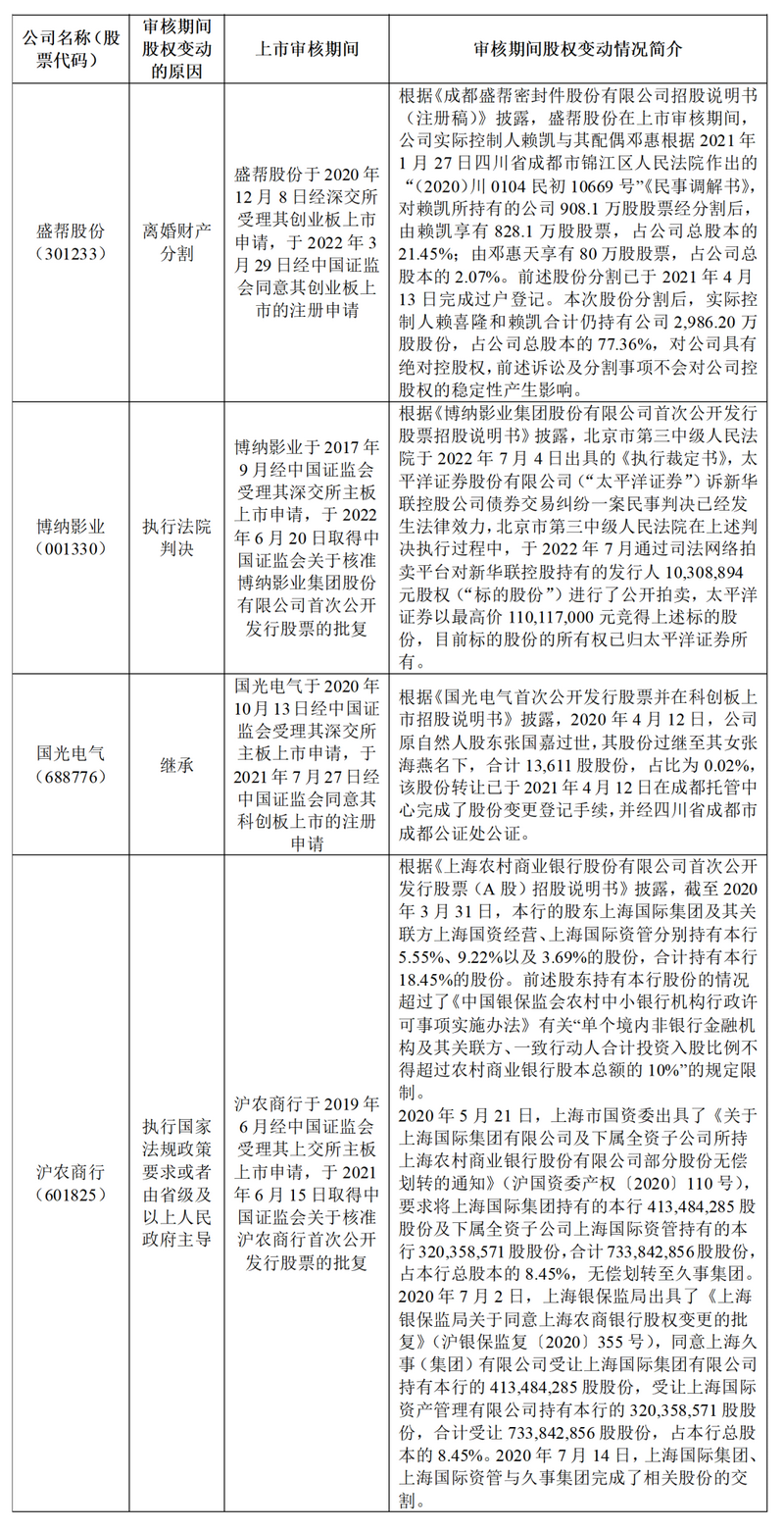
从实操层面看,根据上海证券交易所和深圳证券交易所已公开披露的案例情况,实践中拟上市公司在上市审核期间发生股权变动的实操案例并不少见,笔者按照前述股权变动产生的原因分类列举,具体案例如下:

通过上表所述案例,我们可以看出前述案例范围涵盖主板、科创板和创业板,且发生于全面注册制实施以前,针对性地体现了中国证监会、沪深证券交易所对发行人在上市审核期间发生股权变动产生新股东的监管实践。此外,上市审核部门亦通过审核问询的方式,对发行人在上市审核期间发生股权变动产生新股东保持密切的关注,要求发行人及相关证券服务机构对股权变动是否造成发行人实际控制人变更,是否对发行人股权结构的稳定性和持续经营能力造成不利影响进行核查并发表明确意见。
三、结语
全面注册制前后,主板、科创板和创业板对于上市审核期间发行人股权变动问题的审核要求未发生变化,但在监管规则适用上统一由中国证监会在《证券期货法律适用意见第17号》中进行规定。从实务操作上来看,拟上市企业在上市审核期间仅限于因继承、离婚、执行法院判决、执行仲裁裁决、执行国家法规政策要求或者由省级及以上人民政府主导等客观因素导致其股权变动产生新股东,新股东应承诺其取得发行人的股份上市后锁定36个月,且不能造成发行人实际控制人变更或对发行人股权结构的稳定性和持续经营能力造成不利影响。
本文作者:

指导合伙人:

声明:
本文由德恒律师事务所律师原创,仅代表作者本人观点,不得视为德恒律师事务所或其律师出具的正式法律意见或建议。如需转载或引用本文的任何内容,请注明出处。