全面注册制改革系列解读之(六):
沪深交易所股票发行上市审核规则征求意见稿
2023-02-06

前言:
近日,党中央、国务院批准了《全面实行股票发行注册制总体实施方案》。为了抓好方案的落实,中国证监会于2023年2月1日就全面实行股票发行注册制相关制度规则向社会公开征求意见,沪深两地交易所相继发布了《上海证券交易所股票发行上市审核规则(征求意见稿)》及《深圳证券交易所股票发行上市审核规则(征求意见稿)》(以下合称“首发审核规则”)等系列规则征求意见稿,系列规则构建了全面注册制下的首发审核体系。
首发审核规则主要对沪深两地交易所注册制下主板、科创板、创业板的审核内容、方式、程序、各方主体的职责和自律监管等作出了规定,笔者对首发审核规则的要点进行总结。
一、首发审核规则制定总体思路
沪深两地交易所首发审核规则基本上沿用了科创板、创业板试点注册制的工作成果,将科创板、创业板首发上市审核程序、审核机制及信息披露要求等扩展至主板,并进行了一定的优化和完善,总体保持了审核规则的连续性,稳定了市场预期。
沪深两地交易所首发审核规则在体例和内容上总体保持一致,有利于促进形成全市场更为协调、简明、友好的业务规则体系。同时,沪深两地交易所首发审核规则均增加了现场督导的相关规定,以压实保荐机构责任,并将督导对象范围扩大至相关证券服务机构。
本次沪深两地交易所发布的首发审核规则分别明确了主板、科创板、创业板的板块定位,以期形成错位发展、功能互补的资本市场格局。
二、各上市板块首发审核规则要点简析
1.各上市板块定位

本次沪深两地交易所发布的首发审核规则首次对主板有了规则层面的定位,规定主板主要服务于成熟期的大型企业。同时,明确科创板突出“硬科技”特色,发挥资本市场改革“试验田”作用,创业板则主要服务于成长型创新创业企业。
各上市板块有了各自“定制化”的定位,沪深两地交易所将基于各上市板块定位,重点关注并判断发行人是否符合中国证监会规定的发行条件、交易所规定的上市条件以及信息披露的相关要求。
2.审核方式
全面施行注册制后,各上市板块均将施行电子化审核,申请、受理、问询、回复等事项全部通过交易所发行上市审核业务系统办理。
3.咨询沟通服务
全面施行注册制后,在申报前、首轮问询发出后、上市委会议后,各上市板块的发行人及中介机构均可与审核机构进行咨询沟通,进一步提升了审核公开透明度。
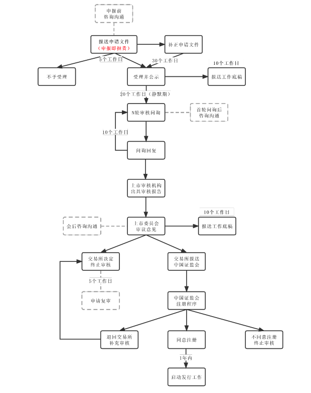
4.审核程序
沪、深两地交易所本次统一了各上市板块首发审核程序,审限均自受理发行上市申请文件之日起计算,交易所审核和中国证监会注册时间总计不超过三个月。但是,中止审核、向科技创新咨询委员会(行业专家)咨询、请示有权机关、实施现场检查或现场督导、落实上市委员会意见、暂缓审议、处理会后事项、进行专项核查、要求发行人补充或修改申请文件等情形均不计算在审限之内。
具体审核程序如下:

5.中止及恢复审核的情形
根据首发审核规则规定,发行上市申请中止审核及恢复的情形如下:

6.终止审核的情形
根据首发审核规则规定,出现如下情形之一时,发行上市申请终止审核:

7.纪律处分
首发审核规则对各违规行为规定了纪律处分,具体情形如下:

从以上规定可见,审核规则增加了对欺诈发行行为采取不接受发行人提交的证券发行上市申请文件等纪律处分内容。强化了对控股股东、实际控制人、董事、监事、高级管理人员等“关键少数”的监管,明确对相关主体组织、指使发行人从事相关违法违规行为,以及未有效配合尽职调查的纪律处分和监管措施。
8.过渡期安排
根据中国证监会发布的《关于全面实行股票发行注册制前后相关行政许可事项过渡期安排的通知》,全面注册制改革相关过渡期安排如下:

三、结束语
在科创板、创业板、北交所试点注册制之后,本次全面实行股票发行注册制改革的重点是主板。改革后的主板突出服务于大盘蓝筹企业特色,并在审核规则上与其他上市板块总体保持一致,保持了规则的连续性,稳定了市场预期。可以预见,在全面实行注册制的各项制度规则正式“落地”后,中国资本市场将进一步健全市场功能,提高直接融资比重,更好地促进国民经济高质量发展。
本文作者:

指导合伙人:

声明:
本文由德恒律师事务所律师原创,仅代表作者本人观点,不得视为德恒律师事务所或其律师出具的正式法律意见或建议。如需转载或引用本文的任何内容,请注明出处。