全面注册制改革系列解读之三:
沪、深交易所主板股票上市规则(征求意见稿)(上篇)
2023-02-03

前言
近日,党中央、国务院批准了《全面实行股票发行注册制总体实施方案》。2023年2月1日,中国证监会就全面实行股票发行注册制涉及的《首次公开发行股票注册管理办法》等主要制度规则草案向社会公开征求意见。同日,沪、深交易所分别发布《上海证券交易所股票上市规则(征求意见稿)》《深圳证券交易所股上市规则(征求意见稿)》(“上交所主板新规”、“深交所主板新规”,合称“主板上市规则新规”或“新规”)等10项配套业务规则征求意见稿。
与《上海证券交易所股票上市规则(2022年1月修订)》《深圳证券交易所股票上市规则(2022年修订)》(“旧规”)相比,主板上市规则新规发生不少变化。现就新规与旧规逐条对比,从上市条件、红筹企业特别规定、表决权差异安排、信息披露及其他重要方面,总结分析新规与旧规的不同,以供读者对本次主板股票上市规则的修订有更清晰的了解。
一、主板上市条件的修改
沪、深主板上市规则新规均对主板上市条件进行了修改,两家交易所新规的修订是一致的。新规对主板上市条件的具体修改及修改后主板与科创板、创业板上市条件的对比,本所律师总结如下:
1、新规关于主板上市条件的修改

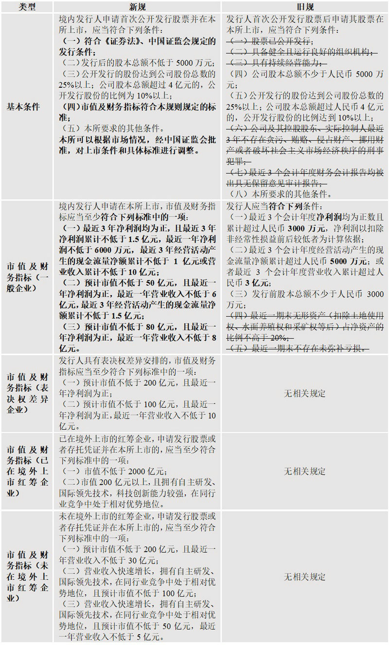
对于上市的基本条件,一方面新规简化表述,删除了《证券法》《首次公开发行股票注册管理办法》等上位法已规定的发行上市条件;另一方面,新规增加市值及财务指标条件,且增加了“交易所根据市场情况对上市条件和具体标准进行调整”的灵活性条款。
对于上市的财务指标条件,新规删除了无形资产比例限制及不存在未弥补亏损的限制,新增关于表决权差异安排企业和红筹企业的规定。新规对科创板规则中已形成普遍共识的创新安排予以吸收,为表决权差异安排企业和红筹企业在主板上市开放了通道。相较于旧规的一套市值标准,新规引入更加灵活的三套市值标准,但新规极大提高了主板上市的财务指标要求,反映了主板突出“大盘蓝筹”特色,重点支持业务模式成熟、经营业绩稳定、规模较大、具有行业代表性的优质企业。
2、新规修订后主板、科创板和创业板的市值及财务指标对比

从以上市值及财务指标的对比可以看出,新规修订后主板与科创板、创业板进一步拉开距离,更加突出了主板、科创板、创业板的不同板块定位。主板改革后,多层次资本市场体系更加清晰,三大板块覆盖不同行业、类型、成长阶段的企业:主板主要服务于成熟期大型企业,科创板突出“硬科技”特色,创业板主要服务于成长型创新创业企业。
3、简化上市申请文件要求并缩短上市申请受理时限
新规简化了上市决议、公司章程、营业执照等上市申请文件的要求,并将上市申请文件的受理时限由7个交易日缩短为5个交易日,具体如下:

二、红筹企业规范公司治理和信息披露要求的明确
近年来,随着我国经济的发展以及对高新技术产业和战略性新兴产业等核心支柱产业发展的重视,同时借鉴欧美等西方国家多年来海外上市企业注册制实施情况,随着海外对中概股企业日益严苛的监管,为吸引更多优质的企业回归,境内A股市场越来越放开对中概股企业的监管限制,鼓励优质企业“回家发展”,也进一步增强了国内证券市场的流动性。
自2018年3月国务院办公厅转发《证监会关于开展创新企业境内发行股票或存托凭证试点若干意见》(国办发〔2018〕21号)首次提出符合条件的红筹企业可以申请发行股票或存托凭证并在境内证券交易所上市以来,证监会随即出台了一系列试点红筹企业公开发行股票及存托凭证相关的规则,并率先于2019年3月在科创板正式落地试点,允许符合条件的红筹企业直接在科创板申请发行股票或存托凭证,并在2020年4月创业板注册制改革中同步试点,进一步拓宽了红筹企业回归上市的渠道。
自2018年我国放开允许红筹企业保留原架构直接回归上市的渠道以后,涌现了一大批较为优质及大型的企业从海外回归,其中极具代表性的案例为首家回归A股的红筹企业华润微(688396),首家回归A股科创板的境外上市红筹企业中芯国际(688981),首家保留VIE架构回归科创板发行CDR的红筹企业九号公司(689009)以及回归主板上市的央企中国移动(600941)。
因此,在原有科创板以及创业板试点的成功经验上,此次2023年新修订的主板上市规则新规总体借鉴科创板、创业板的做法,专门增加第十一章“红筹企业和境内外事项的协调”专章,整合红筹企业持续监管的重要规定,对红筹企业可以申请主板发行上市的核心程序、公司治理及信息披露等进行了明确的规定,至此,在全面注册制改革的背景之下,主板注册制改革也将为红筹企业进一步拓宽上市渠道。本次新修定的主板上市规则新规新增要点主要如下:
1、加强对红筹企业发行上市信息披露的基本要求
关于红筹企业申请发行股票或存托凭证并上市的主要程序性规定和申请材料,主板上市规则新规的规定与科创板、创业板基本保持一致,具体对比情况如下:

主板上市规则新规对申请材料的进一步细化,我们理解这也是符合注册制背景下对于信息披露要求的进一步提高,因为红筹企业注册在境外且相关资料的取得及更新与境内系统不能及时互联互通,无法及时更新,因此有必要在境内设置专门的证券事务机构及信息披露代表进行对接,进一步提高信息披露的完整性、真实性、准确性。
2、加强对境内投资者权益保护
由于红筹企业注册在境外,其往往具有数量较多、类型更多元、股权结构更为复杂的境外投资者,为保障境内投资者的权益,主板上市规则新规借鉴了先行的科创板、创业板试点经验并作出进一步规定,强调红筹企业应当保障境内投资者实际享有的权益与境外基础证券持有人的权益相当,具体内容如下:

3、明确红筹企业建立境内沟通机制的要求
为进一步加强红筹企业的信息披露义务,保证信息披露的及时性、准确性及完整性,进一步加强与交易所及相关监管机构的联系,主板上市规则新规也借鉴了科创板、创业板相关试点经验,明确了红筹企业建立境内沟通机制的要求,具体内容如下:

4、明确红筹企业具有协议控制架构或者类似特殊安排的披露要求
由于红筹企业架构的特殊性,为了保护投资者的合法权益,提高红筹企业对于VIE架构或者类似特殊权利安排的信息披露要求,主板上市规则新规在此方面的规定与科创板、创业板一致,具体内容如下:

5、明确重大事项决策和披露及公司治理的规范要求
对于红筹企业的重大事项决策及公司治理规范要求,主板上市规则新规也在借鉴科创板和创业板试点的基础上进一步推进,使各个板块对红筹企业的公司治理的规范要求保持一致,具体内容如下:

6、明确存托凭证变动方面的规范要求
对于红筹企业的存托凭证变动的管理和信息披露要求,主板上市规则新规与科创板、创业板基本一致,具体内容如下:

7、明确红筹企业交易类强制退市的调整适用情形
对于红筹企业出现交易类强制退市情形的,主板上市规则新规在创业板、科创板规定的基础上进一步细化,具体内容如下:

总体上,主板上市规则新规对红筹企业的特别规定与科创板、创业板的规定相一致,主板上市规则新规的修订将打通红筹企业境内上市的全板块通道,并将红筹企业申请境内发行上市的程序要求、公司治理及信息披露要求等与已试行的科创板、创业板全面对齐,符合全面推行注册制的统一要求。
以上为我们针对主板上市规则新规对主板上市条件的修改及关于红筹企业特别规定的讨论,我们将在下一篇文章中继续讨论新规对表决权差异安排、信息披露义务和其他重要方面的修订,欢迎持续关注!
本文作者:


指导合伙人:

声明:
本文由德恒律师事务所律师原创,仅代表作者本人观点,不得视为德恒律师事务所或其律师出具的正式法律意见或建议。如需转载或引用本文的任何内容,请注明出处。