浅析担保物权的登记效力和规则
2022-03-10

担保登记对于担保权的设立具有重要意义。在《民法典》施行前,我国形成了由各自管理机构负责登记的分散式担保登记体系,不同财产的担保登记分属不同部门,不能完全适应现代市场经济发展的需要,不利于担保融资业务的发展和中小企业融资困难的化解。《民法典》力求在上述问题上有所突破,对既有的担保制度进行整合与创新,包括构建统一的动产和权利担保登记公示系统、确立担保顺位规则等。为呼应《民法典》担保统一登记制度的设立,国务院印发《关于实施动产和权利担保统一登记的决定》(以下简称《决定》),自2021年1月1日起在全国范围内实施动产和权利担保统一登记。2021年4月,自然资源部发布《关于做好不动产抵押权登记工作的通知》明确《民法典》中涉及到的不动产抵押登记变化的内容。同年12月,中国人民银行发布《动产和权利担保统一登记办法》(以下简称《办法》)对担保登记的操作办法进行细化并于2022年2月1日起正式实施。
本文旨在结合相关法律法规、规章及司法解释的规定对不动产、动产和权利三类担保物权的登记办理进行梳理以提供实务操作指引。
一、担保物权的登记效力
为确保债权的实现,债务人往往以自有财产或由第三人财产为其债务提供担保并订立担保合同,债权人随之取得担保物权。对担保物权进行登记是物权产生支配和对抗效力的基础,登记行为也因担保物的不同而体现出不同的法律效果。
(一)不动产物权登记的效力
不动产物权登记是物权公示公信的基础,具有物权转让、权利推定等效力。《民法典》第二百零九条规定,不动产物权的设立、变更、转让和消灭,经依法登记方可发生效力,但是法律另有规定的除外,即不动产担保物权以登记生效为一般原则,法律例外规定特殊对待,其登记行为具有创设担保物权的功能,是物权绝对性和排他性的表现与证明。就不动产抵押登记而言,当事人双方签订的抵押合同因意思表示一致且不违背强制性法律法规而生效,若嗣后抵押人未履行抵押登记,则不产生创设抵押权的效果,抵押权人可依抵押合同请求抵押人履行登记义务或损害赔偿,而抵押权自抵押设立登记之日起生效。
(二)动产或权利物权登记的效力
动产或权利物权的设立和转让仅需交付生效,但经依法登记即具备权利对抗功能,产生优先于其他物权的效力和权利即“先登记者优先”的法律后果。
因此,无论动产或权利担保物权还是不动产担保物权,其登记行为为平等保护各方当事人,降低交易成本,增强担保权人权利的实现提供了有效保障。
二、担保物权类型的扩张及“先登记者优先”规则的确立
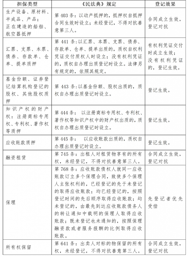
原《物权法》中规定的担保物权类型主要有抵押权、质权和留置权,而《民法典》第388条对此进行了重大的变更,规定“担保合同包括抵押合同、质押合同和其他具有担保功能的合同。”所谓其他具有担保功能的合同,主要包括让与担保、所有权保留、融资租赁以及保理等合同,即不仅包括动产抵押权、浮动抵押权、股权质权、知识产权质权、应收账款质权等典型形态,亦包括融资租赁交易和所有权保留交易中的所有权、保理交易中的应收账款、让与担保中的所有权等非典型形态。这种扩张性的规定,其目的是最大程度尊重市场交易习惯以及当事人的意思自治,避免各类担保行为与物权法定原则相冲突。
同时,《民法典》在拓展担保合同范围的基础上,为非典型担保分别规定了登记要求,使得所有权保留、融资租赁和保理等非典型担保可以通过登记公示突破合同相对性,对善意第三人产生对抗效果。即非典型担保可以基于合同确定具体的担保权内容,通过登记公示可以形成担保物权的效果。具体如下:

《民法典》第414条以及第415条明确了以公示时间先后确定清偿顺序的规则,尤其是第414条进一步明确:“其他可以登记的担保物权,清偿顺序参照适用前款规定。”使“先登记者优先”规则适用不局限于《民法典》上规定的典型担保物权,所有权保留、融资租赁和保理等可以登记的非典型担保均统一适用,确立了统一的担保顺位规则,也在一定程度上减少未经公示的非典型担保给市场交易造成的不确定影响。
三、动产和权利担保的登记规则
《民法典》确定了动产和权利担保登记公示的法律依据与法律效力。《决定》在此基础上创设了统一登记公示系统的登记规则,优化登记操作流程,明确了国家市场监督管理总局不再承担管理动产抵押物登记职责,该部分职责交由中国人民银行征信中心(下称“征信中心”)负责。征信中心仅承担服务性登记工作,即时办理即时生效,提高公示效率;登记内容的真实性、完整性和合法性由登记人自行负责。

《办法》与《决定》内容相辅相成,进一步明确动产和权利担保统一登记范围、登记机构及职责,细化登记内容,优化登记和查询操作流程;具体细化了登记查询规则,交易当事人能够高效便捷地查询到纳入动产和权利担保统一登记范围内财产的担保情况,减少各市场主体间的信息不对称的障碍;同时也明确了当事人通过统一登记系统自主办理登记,对担保财产进行概括性描述的应当能够合理识别担保财产,并对登记内容的真实性、完整性和合法性负责,人民银行征信中心不对登记内容进行实质审查;并将《决定》中企业融资常用的典型动产和权利担保业务,以及不属于《决定》排除项之外的其他动产和权利担保业务,都纳入统一登记系统的登记范围。
(一)担保登记登记机构
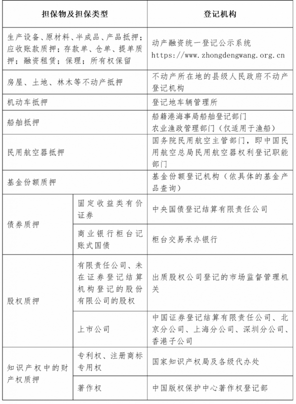
根据《办法》现动产融资统一登记公示系统的登记范围包含七类典型动产担保:(一)生产设备、原材料、半成品、产品抵押;(二)应收账款质押;(三)存款单、仓单、提单质押;(四)融资租赁;(五)保理;(六)所有权保留;(七)除机动车、船舶、航空器抵押,债券、基金份额、股权质押,知识产权中的财产权质押等特殊动产和权利担保之外的、无特殊法规定的其他担保业务。
(二)登记主体和登记内容
登记的目的在于权利公示,强调尊重当事人意思自治,即自主登记、自己负责。《办法》第24条规定“因担保权人或担保人名称填写错误,担保财产描述不能够合理识别担保财产等情形导致不能正确公示担保权利的,其法律后果由当事人自行承担”,由此可见,征信中心仅承担服务性登记工作,不开展事前审批性登记,不对登记内容进行实质审查,登记人需注意登记内容的真实性、完整性和合法性,对担保财产进行概括性描述应达到合理识别担保财产的程度,并且对因登记错误产生的后果自行负责,该《办法》提高了当事人的注意义务和责任,有利于促进交易主体规范登记操作,提升公示效率。
《办法》规定的登记内容在此前各职能部门的质押登记办法基础上增加了担保范围、禁止或限制转让的担保财产、并明确最高额担保中应将最高债权额作为必要登记等事项,同时,要求征信中心应当建立登记信息内部控制制度,采取技术措施做好统一登记系统建设和维护工作。
四、不动产抵押的登记规则
不动产登记是《民法典》规定的一项物权制度,是一种物权公示手段,其本质反映不动产物权发生变动的事实行为。不动产主要包括土地、建筑物、其他土地附着物(比如林木、农作物等)以及正在建造的建筑物。对于不动产抵押权的物权变动,登记也是其唯一公示方式,同时登记也是物权变动的生效要件,未经登记,不能设立抵押权,抵押登记是设权性行为。
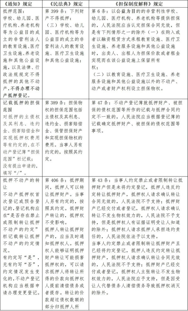
2021年4月6日,自然资源部发布的《自然资源部关于做好不动产抵押权登记工作的通知》(下称《通知》),也重申了禁止抵押的不动产的范围,明确“以公益为目的的非营利法人的学校、幼儿园、医疗机构、养老机构”等主体在一定情形下具有担保资格。为保障抵押不动产依法转让,《通知》要求当事人申请办理不动产抵押权首次登记或抵押预告登记的,应记载转让抵押不动产的约定情况,进一步落实《民法典》关于不动产抵押权等相关规定,明确实践中办理抵押登记不动产流转的具体操作规则,体现了监管与司法实践之间的良性互动。

五、结语
动产和权利担保统一登记制度的确立,弥补了市场主体缺少动产和权利资产信息获取渠道的缺陷,提高担保信息透明度,降低市场主体的交易风险和成本,《通知》就《民法典》《最高人民法院关于适用〈中华人民共和国民法典〉有关担保制度的解释》中关于动产和权利担保登记与不动产抵押登记制度作出调整与衔接,使得物权变动的法律行为更符合当事人以及其他市场主体的预期。
本文作者:


声明:
本文由德恒律师事务所律师及合作律所原创,仅代表作者本人观点,不得视为德恒律师事务所或其律师出具的正式法律意见或建议。如需转载或引用本文的任何内容,请注明出处。