《互联网保险业务监管办法》要点解读
2020-12-22

中国银保监会12月14日发布《互联网保险业务监管办法》(简称办法),自2021年2月1日起施行。现在简要从十五个方面对《办法》的主要内容进行介绍和点评。
修改要点一: 《办法》出台历程和章节体例
1-1出台历程
2015年7月20日
保监会下发《互联网保险业务监管暂行办法》保监发〔2015〕69号(下称旧规)
2018年10月
银保监会下发《互联网保险业务监管办法(草稿)》征求意见函,征求行业意见
2019年12月
《互联网保险业务监管办法(征求意见稿)》开始向业内征求意见
2020年9月
新版征求意见稿下发 ,征求行业意见
2020年12月
《互联网保险业务监管办法》正式发布(下称《办法》或者新规)
《办法》由起草、征求意见到正式发布,经过了多次探讨和调整。互联网保险业务在快速发展的同时也暴露出了一些问题和风险隐患,给行业和监管带来了挑战。为规范互联网保险业务,有效防范风险,保护消费者合法权益,提升保险业服务实体经济和社会民生的水平。从规范到规章,预示着互联网保险走过了初期快速尝试探索的前半段,来到可以整合释放红利更加规范管理的后半段。
1-2《办法》章节体例

《办法》共5章83条,具体包括总则、基本业务规则、特别业务规则、监督管理和附则。重点规范内容包括:一是厘清互联网保险业务本质,明确制度适用和衔接政策;二是规定互联网保险业务经营要求,强化持牌经营原则,定义持牌机构自营网络平台,规定持牌机构经营条件,明确非持牌机构禁止行为;三是规范互联网保险营销宣传,规定管理要求和业务行为标准;四是全流程规范互联网保险售后服务,改善消费体验;五是按经营主体分类监管,在规定“基本业务规则”的基础上,针对互联网保险公司、保险公司、保险中介机构、互联网企业代理保险业务,分别规定了“特别业务规则”;六是创新完善监管政策和制度措施,做好政策实施过渡安排。目前的章节体例所体现出的监管逻辑更为清晰和科学,有利于业务和监管标准的统一,有利于各类机构正确理解监管要求并相应规制自身行为。
修改要点二:哪些主体可以经营互联网保险业务
《办法》可以从事互联网保险业务的保险机构的主体范围进行了再次梳理,即:
自营网络平台是保险机构经营互联网保险业务的唯一载体,更是加强监管的主要抓手。自营网络平台是指保险机构为经营互联网保险业务,依法设立的独立运营、享有完整数据权限的网络平台。只有保险机构总公司设立的网络平台才是自营网络平台,保险机构分支机构以及与保险机构具有股权、人员等关联关系的非保险机构设立的网络平台,不属于自营网络平台,不得经营互联网保险业务。自营网络平台是保险机构经营互联网保险业务的唯一载体,更是加强监管的主要抓手。《办法》严格定义自营网络平台,并要求客户投保页面必须属于持牌机构自营网络平台,主要是为了全面强化持牌经营理念,压实保险机构主体责任。另外,也有助于解决保险机构获取客户信息的难题,有助于杜绝截留保费、平衡市场力量、控制渠道费用,有助于减少销售误导、促进消费者教育、保障行业长期稳健发展。
需要注意的是这里保险代理人不含个人代理人。
在保险兼业代理机构中,明确仅有“银行类”机构可以从事互联网保险业务;对于目前仍持有有效的兼业代理资质的非金融机构而言,其被排除在可以经营互联网保险业务的主体范围之外。银行类保险兼业代理机构经营互联网保险业务,除了要满足《办法》对保险机构的一般要求外,还要满足针对银行的专门要求:一是应通过电子银行业务平台销售;二是应符合银保监会关于电子银行业务经营区域的监管规定;三是不得将互联网保险业务转委托给其他机构或个人。
将“依法获得保险代理业务许可的互联网企业”纳入到可以从事互联网保险业务的保险机构的范围中。国务院办公厅于2019年8月1日发布的《关于促进平台经济规范健康发展的指导意见》中已见端倪,其第四条第3部分提出“……允许有实力有条件的互联网平台申请保险兼业代理资质(银保监会等相关部门按职责分别负责)……” 此番《办法》即落实了该指导意见,给予了符合资质条件的互联网企业合法、合规地直接从事互联网保险业务的机会。互联网企业代理保险业务,要满足《办法》对保险机构的一般要求。此外,《办法》还针对互联网企业代理保险业务强化了以下要求:一是要求持牌经营,互联网企业代理保险业务应获得经营保险代理业务许可;二是应有较强的合规管理能力、场景和流量优势、信息技术实力等;三是应实现业务独立运营,与主营业务实现业务隔离和风险隔离;四是不得将互联网保险业务转委托给其他机构或个人;五是加强消费者权益保护,建立售后服务快速反应机制。《办法》分别就这两类实体的特别业务规范进行了规定。《办法》对于保险机构主体范围的修订,体现了监管机构在坚持持牌经营的原则下“有收、有放”的思路,在一定程度上回应了行业在实践中的一些痛点并顺应了市场中一些合理的需求。

修改要点三:什么是互联网保险业务?
根据互联网保险业务本质和发展规律,《办法》第2条明确了“互联网保险业务”的定义,即“保险机构依托互联网订立保险合同、提供保险服务的保险经营活动。” 《办法》则对旧规中“互联网保险业务”的界定作出了实质性的修改。根据《办法》,“互联网保险业务”是指保险机构依托互联网订立保险合同、提供保险服务的保险经营活动。拆解来看,互联网保险业务可被分为两个层面,其一为销售并缔结保单,其二是保险服务,包括保险经纪以及保险公估服务(包括与之相关的咨询服务)。银保监会在《答记者问》中的解释,《办法》规定,同时满足以下三个条件的保险业务,即为互联网保险业务:一是保险机构通过互联网和自助终端设备销售保险产品或提供保险经纪服务;二是消费者能够通过保险机构自营网络平台的销售页面独立了解产品信息;三是消费者能够自主完成投保行为。
修改要点四:线上线下分界区分及监管要求
对于线上线下融合开展的保险销售或保险经纪业务,《办法》规定了“同时适用线上和线下监管规则”以及“线上和线下监管规则不一致的,按照有利于消费者的原则执行”的监管要求,这也是出于实践中往往各种渠道交错,很难界定哪些属于线下销售、哪些属于线上销售的实际情况的考量。
《办法》第5条对于互联网保险业务的渠道融合的展业规则进行了阐释,可以拆解为三点:
1.《办法》的第5条第1款规定:保险机构通过互联网和自助终端设备销售保险产品或提供保险经纪服务,消费者能够通过保险机构自营网络平台的销售页面独立了解产品信息,并能够自主完成投保行为的,适用本办法。该条规则针对的是“非互联网保险业务”,也就是俗称的“线下业务”,而监管机构要求,对于开展了线上营销宣传、但并非通过互联网成交的业务,线上的营销宣传部分应参照本办法执行。
2.《办法》第5条第2款前半段规定:投保人通过保险机构及其从业人员提供的保险产品投保链接自行完成投保的,应同时满足本办法及所属渠道相关监管规定。涉及线上线下融合开展保险销售或保险经纪业务的,其线上和线下经营活动分别适用线上和线下监管规则;
3.《办法》第5条第2款后半段规定:无法分开适用监管规则的,同时适用线上和线下监管规则,规则不一致的,坚持合规经营和有利于消费者的原则。结合前文有关互联网保险业务渠道融合的规则,我们可以看出,从展业规则角度来说,无论最终成交渠道如何,只要展业涉及线上和线下行为,那么线上和线下的规则均需同时适用。

修改要点五:没有资格的非保险机构禁止清单:五个“不得”
《办法》反复强调自营网络平台是保险机构经营互联网保险业务的唯一载体,更是加强监管的主要抓手。《办法》严格定义自营网络平台,并要求客户投保页面必须属于持牌机构自营网络平台,主要是为了全面强化持牌经营理念,压实保险机构的主体责任。另外,也有助于解决保险机构获取客户信息的难题,有助于杜绝截留保费、平衡市场力量、控制渠道费用,有助于减少销售误导、促进消费者教育、保障行业长期稳健发展”。“营销宣传合作机构”等概念在新征求意见稿中未被提及。由此可见,《办法》中不再使用“第三方网络平台”、“营销宣传合作机构”、“服务合作机构”、“技术支持机构”、“客户服务机构”等这些概念,即提供营销宣传服务的“营销宣传合作机构”、提供技术支持服务的“技术支持机构”和提供客户服务的“客户服务机构”。其中,“营销宣传合作机构”可以概括为获得保险公司或保险专业中介机构委托,开展保险营销宣传的信息发布平台、传播媒介等机构,现行的互联网保险导流服务即属于“营销宣传”的范畴,导流平台也需要符合“营销宣传合作平台”的相关要求。我们理解,《办法》取消这些措辞,是否在传递一个监管信息,就是销售宣传、技术支持和客户服务属于保险机构的主体责任,不再允许外包,至少实质性和核心部分不能外包。保险机构虽然可以借助互联网流量平台为其保险产品或保险服务进行营销宣传,但只是部分内容和范围内的合作,主体责任仍然都在保险机构。
实践中存在非保险机构打擦边球、涉嫌非法经营互联网保险业务的情况,根据《答记者问》中的解释,互联网保险业务应由依法设立的保险机构开展,其他机构和个人不得开展互联网保险业务。《办法》第23条从“销售管理”的角度进一步列举了非保险机构不得进行的行为,即对非保险机构的行为边界作了明确规定,划定了五条红线。包括但不限于以下商业行为:一是提供保险产品咨询服务;二是比较保险产品、保费试算、报价比价;三是为投保人设计投保方案;四是代办投保手续;五是代收保费。

修改要点六:明确保险机构经营的自营网络平台条件
根据银保监会《答记者问》中的解释,《办法》规定了保险机构及其自营网络平台应具备的条件,包括网站备案、信息系统、安全防护、等级保护、营销模式、管理体系、制度建设、监管评价等。保险机构只要满足《办法》规定的条件,即可开展互联网保险业务,不需要申请业务许可或进行业务备案。不满足规定条件的不得开展互联网保险业务,已经开展的应立即停止通过互联网销售保险产品或提供保险经纪服务,整改后满足规定条件的可以恢复开展相关互联网保险业务。另外《办法》强化事中事后监管,从经营范围、险种限制、监管措施、法律责任等几方面做了规定。
《办法》第7条对开展互联网保险业务的保险机构及其自营网络平台应具备的条件做了明确规定,主要包括以下几方面:

修改要点七:明确互联网销售的披露规则
《办法》明确了互联网保险业务的销售管理要求,明确“保险机构开展互联网保险业务,应加强销售管理,充分进行信息披露,规范营销宣传行为,优化销售流程,保护消费者权益”。其中《办法》第二章第二节第12条-14条对互联网销售的信息披露规则做了详细规定。就信息披露而言,《办法》第12至14条分别规定了保险机构官网、自营网络平台以及销售页面的信息披露要求。
1. 就保险机构官网而言,应设置互联网保险栏目披露保险机构营业执照、相关许可证(备案表)等信息;
2. 就保险机构自营网络平台而言,应在显著位置披露保险产品承保公司设有分公司和落地服务机构的省级清单等信息;
3. 就销售页面而言,应披露保险产品名称、批复文号/备案编号/产品注册号、保险条款和费率(或链接)等信息。

修改要点八:明确互联网保险业务的销售管理要求
互联网保险营销宣传,是指保险机构通过网站、网页、互联网应用程序等互联网媒介,以文字、图片、音频、视频或其他形式,就保险产品或保险服务进行商业宣传推广的活动。从文义理解,互联网保险营销宣传的主体很可能被限定为持牌保险机构,即严格而言,任何非保险机构均不得开展互联网保险营销宣传,这无疑会进一步压缩非保险机构在营销宣传领域与保险机构开展合作的空间,对于互联网平台导流模式带来极大的冲击。
我们认为,由于《办法》中对于互联网保险营销宣传的主体限制非常明确,如果据此严格执行,则采用任何技术手段规避上述规定的空间都极为有限,现行的大部分导流或营销宣传模式都很难完全符合合规要求。但仅前端展示不涉及具体的保险产品或者保险服务的保险机构基本信息,并在需要进入投保流程时直接H5跳转至保险机构自营网络平台的导流模式应当尚有操作空间。2020年6月发布的《关于规范互联网保险销售行为可回溯管理的通知》中规定,保险机构可以在非自营网络平台设置投保申请链接,由投保人点击链接进入自营网络平台的销售页面。据此,链接跳转形式在现行法律法规项下亦属合规。值得注意的是,根据《办法》第23条规定的非保险机构不得开展互联网保险业务的五条红线中并未明确纳入“营销宣传”,是否意味着导流模式仍然还有一线生机。
就投保页面而言,《办法》第16条明确要求保险机构应通过其自营网络平台或其他保险机构的自营网络平台销售互联网保险产品或提供保险经纪、保险公估服务,投保页面须属于保险机构自营网络平台。
就营销宣传而言,《办法》第15条对于“互联网保险营销宣传”进行了明确。具体而言,“互联网保险营销宣传”是指保险机构通过网站、网页、互联网应用程序等互联网媒介,以文字、图片、音频、视频或其他形式,就保险产品或保险服务进行商业宣传推广的活动。保险机构开展互联网保险营销宣传活动应符合金融营销宣传以及银保监会相关规定。

而对于银行类保险兼业代理机构销售互联网保险产品,《办法》第64条提出了一些特殊要求,主要包括:(1)通过电子银行业务平台销售;(2)符合银保监会关于电子银行业务经营区域的监管规定。无实体经营网点、业务主要在线上开展,且符合银保监会规定的其他条件的银行除外;(3)地方法人银行开展互联网保险业务,应主要服务于在实体经营网点开户的客户,原则上不得在未开设分支机构的省(自治区、直辖市、计划单列市)开展业务;(4)银行类保险兼业代理机构及其销售从业人员不得将互联网保险业务转委托给其他机构或个人。
此外,《办法》第79条还对保险机构通过自营网络平台销售混业产品或提供相关服务进行了规定:“保险机构通过自营网络平台销售其他非保险产品或提供相关服务的,应符合银保监会相关规定,并与互联网保险业务有效隔离。保险机构不得在自营网络平台销售未经金融监管部门批准的非保险金融产品。”
修改要点九:强调保险机构适当性义务
金融消费者保护是近期监管关注的一大重点领域,在《九民纪要》及新《证券法》中也以专章的形式规定了金融消费者保护和投资者适当性的相关内容,人行银行还最新修订颁布了《中国人民银行金融消费者权益保护实施办法》。《办法》通过专门条款的形式新增了互联网保险销售中的投资者适当性义务,即《办法》第17条规定保险机构应当“采取必要手段识别消费者的保险保障需求和消费能力,把合适的保险产品提供给消费者”,其具体要求可概括如下:

修改要点十:强化保险机构从业人员销售管理
当前保险机构从业人员普遍通过微信朋友圈、公众号、微信群、微博、短视频、直播等方式参与互联网保险营销宣传,为规范营销宣传行为、保障市场稳定、促进就业和复工复产,《办法》规定保险机构从业人员经所属机构授权后,可以开展互联网保险营销宣传。《办法》强化了保险机构的主体责任,对从业人员开展互联网保险营销宣传进行了针对性的严格规定。
根据银保监会《答记者问》中的解释,《办法》强化了持牌机构在销售管理方面的管理责任,提出了有关要求:一是保险机构应为互联网保险营销宣传建立一系列管理制度;二是保险机构应开展营销宣传信息审核、监测、检查,并承担合规主体责任;三是保险机构应按照相关监管规定对从业人员进行执业登记和管理,标识其从事互联网保险业务的资质;四是保险机构及其从业人员应慎重向消费者发送互联网保险产品信息。另外,《办法》要求互联网保险营销宣传活动应符合《广告法》、金融营销宣传以及银保监会相关规定。另外,《办法》要求互联网保险营销宣传活动应符合金融营销宣传等有关规定。
关于从业人员营销宣传,《办法》明确了具体要求:一是从业人员应在保险机构授权范围内开展互联网保险营销宣传;二是从业人员发布的营销宣传内容应由所属保险机构统一制作;三是从业人员应在营销宣传页面显著位置标明所属保险机构全称及个人姓名、证件照片、执业证编号等信息。
关于营销宣传内容,《办法》也做了针对性规定:一是开展营销宣传活动应遵循清晰准确、通俗易懂、符合社会公序良俗的原则;二是营销宣传内容应与保险合同条款保持一致;三是营销宣传页面应准确描述保险产品的主要功能和特点。
修改要点十一、压实保险机构售后服务职责
《办法》在第三节专门对保险机构售后服务管理职责进行了强调。

修改要点十二:加强保险机构互联网运营管理职责
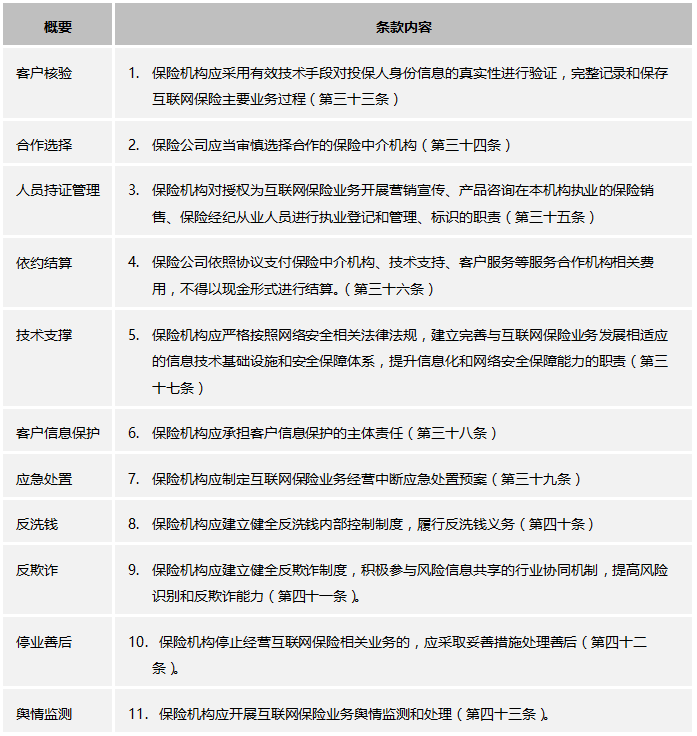
互联网保险业务涉众面广、模式众多、问题复杂,在促进行业发展的同时带来新的风险隐患,也给监管带来新的挑战。《办法》除在 前述章节防范化解风险放在首位:一是坚持“机构持牌、人员持证”的原则,清晰界定持牌机构的权利义务、压实主体责任,并以负面清单形式明确非保险机构的禁止行为;二是明确自营网络平台定义,要求投保页面必须属于保险机构的自营网络平台;三是强化信息披露要求,强化营销管理职责,保障消费者知情权。四是在第二章第四节专门就保险机构运营管理职责进行了强化,防范和化解互联网保险的风险。

修改要点十三:明确三大经营主体的特别业务规则
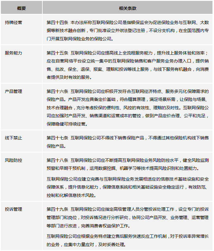
13-1互联网保险公司经营保险业务具体要求

13-2 传统保险公司经营保险业务具体要求

13-3保险中介机构代理、经纪保险业务具体要求

13-4互联网企业代理保险业务具体要求

修改要点十四:对通过互联网销售的保险产品和经营范围进行原则性规定
保险机构可以通过互联网销售哪些保险产品?经营区域是否有限制?
《办法》第44条、第47条、第52条和第58条对通过互联网销售的保险产品和经营范围进行了原则性规定。具体而言:

相较而言,此前的《征求意见稿》对经营品种进行了具体规定,但本次《办法》则将前述具体规定修改为原则性规定。对此,银保监会在答记者问中表示,互联网保险发展迅速,监管制度需要为未来的发展预留政策空间,《办法》第52条、第58条对通过互联网销售的保险产品和经营范围做了原则性规定,银保监会将根据互联网保险业务发展阶段、不同保险产品的服务保障需要,另行规定保险机构通过互联网销售保险产品的险种范围和相关条件。银保监会将及时颁布相关政策,保障政策有效衔接。
修改要点十五:银保监会、行业协会对互联网保险业务监管分工
《办法》第72条规定,银保监会统筹负责互联网保险业务监管制度制定,银保监会及其派出机构按照关于保险机构的监管分工实施互联网保险业务日常监测与监管。对互联网保险业务的投诉或举报,由投诉人或举报人经常居住地的银保监局根据相关规定进行处理。银保监局可授权下级派出机构开展互联网保险业务相关监管工作。
银保监会及其派出机构对互联网保险业务监管是如何分工的?根据银保监会《答记者问》中的解释,互联网保险业务的特点之一是经营突破了地域限制,消费者经常居住地和保险机构所在地不一致是非常普遍的现象。对于互联网保险业务的投诉或举报,《办法》明确由投诉人或举报人经常居住地的银保监局负责,便于投诉举报第一时间得到处理,便于消费者与监管机构的沟通联系,有利于保护消费者权益,同时通过增加违法违规成本倒逼保险机构改进产品和服务。另外,相对于传统保险业务,互联网保险业务借助信息系统的版本管理、系统日志、分级存储等功能,可以更加方便地实现销售行为可回溯,这也为监管部门异地调查取证提供了便利。
根据《办法》第73条及第74条,银保监会将建设“互联网保险监管相关信息系统”,开展平台管理、数据信息报送、业务统计、监测分析、监管信息共享等工作,提高监管的及时性、有效性和针对性。保险机构开展互联网保险业务,应将自营网络平台、互联网保险产品、合作销售渠道等信息以及相关变更情况报送至互联网保险监管相关信息系统。保险机构应于每年4月30日前向互联网保险监管相关信息系统报送上一年度互联网保险业务经营情况报告。此外,保险机构应按照银保监会相关规定定期报送互联网保险业务监管数据和监管报表。我们理解此次《办法》只是提出原则设想,未来会根据具体情况做更细节的规定。
《办法》对前期《征求意见稿》中原详细列举的违法违规行为的处罚规章进行了简化,在第77条进行了设定原则性的罚则,简化规定:“保险机构及其从业人员违反本办法相关规定,银保监会及银保监局应依法采取监管措施或实施行政处罚。”据此,我们理解,互联网保险业务领域的相关违法行为仍将适用《保险法》等相关法律法规的罚则进行处罚。
《办法》在75 条新增加了行业自律的规定。中国保险行业协会对互联网保险业务进行自律管理,开展保险机构互联网保险业务信息披露相关管理工作。保险机构应通过中国保险行业协会官方网站的互联网保险信息披露专栏,对自营网络平台、互联网保险产品、合作销售渠道等信息及时进行披露,便于社会公众查询和监督。
结语
《办法》强调 “机构持牌、人员持证”,在诸多重要条款中反复体现了持牌经营的要求,进一步压缩了非持牌机构的生存空间。对于持牌保险机构而言,《办法》进一步压实其责任。因此保险机构应当及时根据《办法》的要求调整业务模式、加强合规管理,保障业务稳步前行。对于有持牌能力和意愿,但受限于原有监管规定限制的大型电商平台而言,应当及时取得互联网企业保险代理业务许可牌照,才能避免陷入非法经营的困境。相信《办法》的严监管的精神能够使得未来互联网保险的经营和发展更加稳健、持续健康。
本文作者:
声明:
本文由德恒律师事务所律师原创,仅代表作者本人观点,不得视为德恒律师事务所或其律师出具的正式法律意见或建议。如需转载或引用本文的任何内容,请注明出处。