医美广告避雷指南——互联网医美广告合规观察
2020-12-18
引言
近年来,国家对于医疗美容、医学美容(下称“医疗美容“或“医美”)服务及医美机构的要求和监管日趋严格,逐渐形成了“医美机构准入监管+医美服务行为监管”的双重监管体系。鉴于医美行业具有强烈的消费属性,医美的广告合规一直是医美服务行为监管的重点之一。
同时,随着新的互联网业态发展,除了微博、微信公众号、第三方平台等互联网线上广告发布渠道外,还有机构通过快手、抖音等制作小视频甚至通过直播开展营销活动,互联网逐渐成为医美广告违规的高发领域。
本文将结合近期监管案例以及笔者行业经验,针对通过互联网发布医美广告的合规问题加以分析。
一、属于医美项目的范围界定
医美系属“医疗行业”的分支之一,开展医美诊疗业务的机构被纳入“医疗机构”进行监管,因此,分析医美广告合规的前提是明确医美的范围,也就是需要区分医美和生活美容。
根据《医疗美容服务管理办法》,医美是指运用手术、药物、医疗器械以及其他具有创伤性或者侵入性的医学技术方法对人的容貌和人体各部位形态进行的修复与再塑。可见,医美通常涉及“具有创伤性或侵入性的医学技术方法”,我们常提及的“生活美容”“轻美容”(如美发、美甲、修眉等)则不涉及医学技术方法的应用。
根据现行《医疗美容项目分级管理目录》及监管机关行政处罚情形,以下几类常见的美容服务属于“医美”范畴:
1.美容外科,例如纹眉等破皮的眉修整术、双眼皮等重睑形成术、隆鼻、酒窝形成术、吸脂、打耳孔、植发;
2.美容牙科,例如牙齿漂白、牙齿瓷贴面、牙齿正畸;
3.美容皮肤科,例如药物美容治疗、红蓝光激光等光疗治疗痤疮、微针、粉刺挤压、玻尿酸等美容注射、激光脱毛、光子嫩肤等强脉冲光治疗;
4.美容中医科,例如中草药内服、中药湿敷、针灸艾灸、拔罐等。
值得注意的是,生活中很多常见的小型美容项目,如打耳孔、激光脱毛等,均属于医美。
二、通过互联网发布医美广告的合规要求
通过互联网发布医美广告即为“医疗广告+互联网广告”的合称,该类广告既需要满足互联网广告的合规要求,同时也需要满足互联网医美广告发布所要遵循的行业审核标准,简要分析如下:
(一)互联网广告的一般合规要求
根据《互联网广告管理暂行办法》规定,互联网广告是指通过网站、网页、互联网应用程序等互联网媒介,以文字、图片、音频、视频或者其他形式,直接或者间接地推销商品或者服务的商业广告。
利用互联网发布医美广告的,需满足互联网广告的合规要求,简要列明如下:
1.在互联网页面以弹出等形式发布的广告,应当显著标明关闭标志,确保一键关闭;
2.不得以欺骗方式诱使用户点击广告内容;
3.未经允许,不得在用户发送的电子邮件中附加广告或者广告链接;
4.广告应当具有可识别性,显著标明“广告”,使消费者能够辨明其为广告。
(二)医疗广告的一般合规要求
根据《广告法》《医疗广告管理办法》《药品、医疗器械、保健食品、特殊医学用途配方食品广告审查管理暂行办法》等规定,发布医疗广告需要注意:
1.仅医疗机构可发布医疗美容广告,市面上常见的美容院、美容工作室等如无《医疗机构执业许可证》,则不得发布医美广告,且医美机构在发布互联网医美广告时,只能以机构名义发布,不得以内部科室名义发布;
2.医疗机构应取得《医疗广告审查证明》,按照核准的广告成品样件内容、媒体类别依法发布医疗广告,需要注意的是,《医疗广告审查证明》的有效期为一年,到期后仍需继续发布医疗广告的,应重新提出审查申请;
3.医疗美容广告应当依法合规、真实可信,不得含有以下情形:
功效、安全性的断言或者保证,或保证治愈或者隐含保证治愈;
宣传治愈率或者有效率等诊疗效果;
利用患者的名义和形象作为证明,且不得出现患者治疗前后对比照片等内容;
涉及具体的医疗技术、诊疗方法、疾病名称等;
麻醉药品、精神药品、医疗用毒性药品、放射性药品等特殊药品,药品类易制毒化学品,以及戒毒治疗的药品、医疗器械和治疗方法;
利用卫生技术人员、医学教育科研机构及人员、社团组织、明星广告代言人作推荐、证明等;
使用解放军和武警部队名义;
淫秽、迷信、荒诞、贬低他人等。
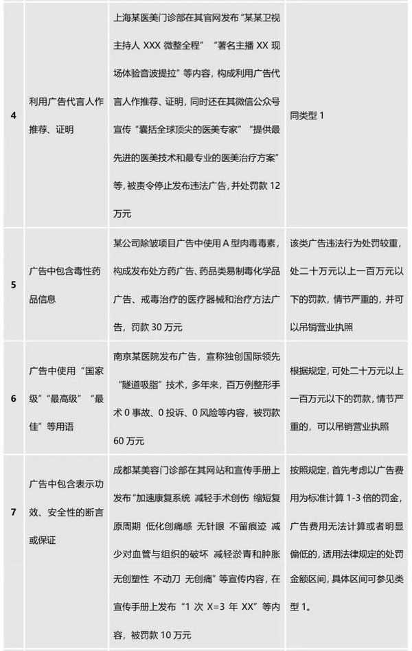
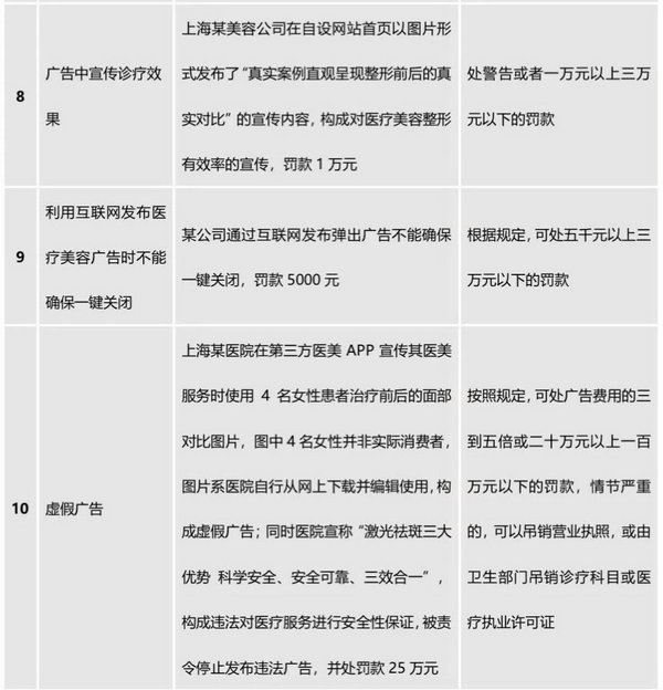
三、医美广告典型违规情况及处罚标准
结合上述规定,互联网医美广告面临较为严格的合规要求,然而实践中医美广告却是违法违规的重灾区,且有多种违规行为叠加的趋势。按《广告法》等规定,如2年内违法发布3次以上医疗广告或有其他严重情节的,可以吊销诊疗科目或者吊销医疗机构执业许可证,可见,广告合规应引起每家医美机构的重视。
通过研究和分析近几年的医美广告行政处罚典型案例,我们列举目前常见的典型违规案例如下,供各机构在涉及广告合规自查时参考:



四、常见互联网医美广告形式及合规要点
除了上述典型案例涉及的合规审核要点以外,我们结合几种常见的互联网医美广告推广形式,就合规要点进行简要分析如下:
(一)典型互联网广告发布渠道
具体表现形式是医美机构在自有或美团等第三方平台上的网页、APP、微信公号、微博上发布医美广告。如上述分析,这类广告发布需要同时符合医疗广告和互联网广告的规定。
我们的合规建议:
1.针对医美机构而言
医美机构为广告主,也是广告合规的第一责任人,结合上述案例,我们整理合规要点如下:
应取得《医疗机构执业许可证》和《医疗广告审查证明》,并按照《医疗广告审查证明》核准的广告成品样件内容、媒体类别依法发布医疗广告;
广告内容不含虚假内容或引起消费者误解的内容;
避免出现医疗广告禁止含有的内容,如典型案例中涉及的患者前后照片或形象对比、医疗用毒性药品(如A型肉毒素等)、功效断言、与其他医美机构作比较等;
避免使用极限用语,如顶级、独家、独创、国际领先、首席等绝对性和夸大用语,同时不得使用“美人雕”“逆龄术”“冻龄术”等非规范用语;
玻尿酸、胶原蛋白植入剂等属于第三类医疗器械,因此在互联网上发布涉及玻尿酸等产品广告时,应取得医疗器械注册证书,并符合医疗器械相关广告合规的要求;
如涉及使用他人肖像宣传的,应注意需于使用前取得肖像权人的授权,严格按照授权使用的范围、美容项目、宣传方式及期限等使用他人肖像,同时不得以患者整张脸的术前术后形象对比,以免构成以患者形象作证明;
注意符合互联网广告的要求,显著标明“广告”,确保弹出式的广告可一键关闭。
2.针对发布医美广告的第三方平台而言
如广告所涉内容由商户自己上传且平台并未参与广告经营活动的,则平台仅为互联网信息服务提供者,但是,如果平台参与了广告的制作或发布等活动的则可能构成广告经营者或广告发布者, 面临《广告法》《电子商务法》等多重监管。
面对不断涌入的商户,平台除了在与商户的合作协议中明确商户不得在平台上发布违法违规广告以及相应违约责任以外,平台更应加强合规风险管控。结合行业经验,我们整理合规要点如下:
需事前严格审核广告发布者即医美机构的资质,包括主体资格、行政许可、特殊行业准入资质的资料,如营业执照、《医疗机构执业许可证》、《医疗广告审查证明》等,要求登记、核验医美机构的身份信息;
定期核验医美机构的资质及身份信息,确保随时可以提供相关医美机构的真实有效联系方式;
建议平台建立内部广告审查机制,定期核验医美机构及其产品、服务信息,并记录、保存平台上发布的广告信息、交易信息(包括消费者的评价信息);
加强监管,采用设置关键字等技术方式监测广告合规行为,避免出现违反广告法及相关规范的情况;
因商户发布违法广告而受到监管部门调查的,应积极配合监管部门的调查工作,提供违法广告发布者的信息;
发生或可能涉及安全事件时采取警示、下线产品/服务、删除、屏蔽、断开链接、信用惩处、平台安全信息公示等措施;
发生安全事件后,积极协调善后,并对经消费者投诉成立或经监管机关行政处罚后后再次上架的侵权商户/商品链接进行过滤和拦截等。
(二)用户推送
具体表现形式是将商品、服务信息,或提供特定项目、特定机构的红包、抵扣券等推送至个人账户、个人邮箱,或在互联网页面通过弹窗的形式向不特定网络用户推送宣传信息,还包括基于过往收集的数据对每个用户进行画像,根据消费者的兴趣爱好、消费习惯、消费能力对其进行相关的精准营销。
我们的合规建议:
另外,开展精准营销的,还应当注意:
向用户告知或向用户显著标示收集的信息将被用于精准营销;
除了需要提供不针对用户个人特征的选项外,还应保障消费者权利,避免出现“大数据杀熟”;
跟进行业标准变化并及时对营销工作进行合规评估和调整。
(三)网络直播/Vlog形式
网络直播和Vlog是当下极流行的互联网宣传途径,很多医疗美容机构也开始考虑利用网络直播和Vlog的方式对外宣传。目前法律法规尚未对直播和Vlog是否属于广告作出明确规定,但是,根据《广告法》的规定,如果医美机构直播和Vlog的内容涉及直接或间接介绍、推荐其所提供的商品或服务,则存在较大的可能被认定为广告行为。当然,如果直播和Vlog仅仅是提供和分享信息、感受,没有涉及具体产品或服务,信息不会对消费者的消费选择和决策产生影响,则可能不构成商业广告。
2020年11月6日,国家市场监督管理总局发布《关于加强网络直播营销活动监管的指导意见》,要求在网络直播营销活动中发布医疗、药品、医疗器械等实行行政审查制度的商品/服务广告的,应严格遵守广告审查规定,未经审查不得发布。相较于之前的征求意见稿,国家市场监督管理总局明确了以网络直播形式对医疗产品、服务以及医疗机构进行推广营销、发布广告,需要办理广告审查手续。可见,由于医疗产品、服务直接关系人民生命健康,且网络直播在信息传播方面具备即时性、受众广泛等不便于事中监管的特征,监管机关对医疗产品、服务通过网络直播等新型信息传播手段进行商业营销、发布广告等活动采取从严的态度和趋势。
我们的合规建议:
由上可见,医美机构利用网络直播和Vlog形式宣传的,需要采取一定的措施来弱化“带货”的广告性质,否则很容易触碰没有经过广告审查而发布医疗广告的边界:
如果涉及通过直播形式在线解答患者或者网络用户咨询的疾病、健康问题的,实际上是属于通过网络形式解答“医疗、预防、保健”相关问题,建议直播人员具有执业医师资格,否则,存在被认定为违反《执业医师法》的可能;如不涉及医疗活动,如直播内容仅为单纯的科普、聊天、美容服务体验分享等的,直播人员不需要具有医师、护士等卫生技术人员资质;
应该明确请医生直播的属性是一种在平台的科普行为,直播中不应出现对特定产品或服务的推荐,如仅仅表明医生身份和所属的医疗机构则合规风险较低;如直播中不可避免需要涉及到相关产品或服务(如“超皮秒”),建议表述为相关产品的通用名或服务的商品名进行笼统推介;如涉及多家机构或品牌,给观众选择权,而不宜自始至终针对某一家的产品/服务;
医美直播宜谨慎,避免构成《广告法》第十九条规定的“互联网信息服务提供者不得以介绍健康、养生知识等形式变相发布药械广告”,且避免可能落入“医药医疗广告不得利用广告代言人做推荐、证明,不得利用卫生技术人员、患者的名义或形象作证明”等限制性规定。
(四)用户分享社群
具体表现形式是医美机构通过患者在微信群聊、微信朋友圈等渠道发布、传递医美机构、商品和服务的相关信息,起到宣传的作用。该类广告形式中,经常出现的问题是用户、患者以自身的经历为医疗机构的信誉、能力、商品或服务做出肯定性评价,这种行为存在被认定为属于“利用广告代言人作推荐、证明”的广告违法的可能。但患者自发在微信朋友圈私领域进行分享的不会构成广告,原因在于患者与医美机构之间没有广告委托关系。
我们的合规建议:
医疗美容机构通过用户分享社群形式投放医疗美容广告时,建议关注以下问题
避免出现患者真实姓名;
避免使用患者的形象或经历作推荐、证明;
避免说明治愈率或者有效率;
避免与其他机构作比较,贬低他人;
注意保护个人隐私。
(五)检索结果排行
检索结果排行即付费搜索广告,将医美机构的信息放置在检索结果的前列,增加网络用户选择该医美机构商品或服务的概率,或通过好评率、点击率等优势被放置在检索结果的前列。
我们的合规建议:
本文作者:
俞霞,德恒上海办公室合伙人;上海律协政府与社会资本合作业委会委员、IDRRMI国际认可专业调解员。主要执业领域为股权投融资、企业合规及公司治理等。
邮箱:yuxia@dehenglaw.com
声明:
本文由德恒律师事务所律师原创,仅代表作者本人观点,不得视为德恒律师事务所或其律师出具的正式法律意见或建议。如需转载或引用本文的任何内容,请注明出处。