《民法典》的“保证规则”
2020-06-11
“法典是人民自由的圣经”。《民法典》的编纂和颁行,标志着我国法治进程进入新阶段。《民法典》是我国私法制度的体系性构建,是社会生活的百科全书,必将开启我国民事权利的新时代。正如发布说明所述,担保规则体系的变化是本次《民法典》的亮点之一,我们将从保证、保理、融资租赁、超级优先权等角度,分篇对《民法典》确立的担保规则进行解读。
《民法典》将“保证合同”放入合同编中,作为有名合同独立成节,从六百八十一条至七百零二条,共二十二个条文。以下我们将从《民法典》与我国现行有效的保证规则比较的视角,对其中变化较大的条文进行梳理与解读。
一、保证合同从属性
(一)新旧条文对比

(二)解读
关于担保合同的从属性,新旧条文在明确担保合同是主合同的从合同方面没有变化,变化的是但书条款。旧条文规定的是“担保合同另有约定的,按照约定”,而新条文中删去了这一当事人可意思自治的范围,直接明确“法律另有规定的除外”。结合2019年《九民会纪要》的法律精神,担保合同的从属性可以理解为:
1.除了银行或者非银行金融机构开立的独立保函外,其他主体开具的独立保函一律不具有独立性。
2.从属性表现在——从债权的产生、效力、范围与强度都不能超出主债权。如担保合同中约定的担保债权范围、违约责任、履行期间等,均应严格按照主债务范围进行界定,超出主债务的任何约定都是无效的;据此,一直争议的主债务人破产时,根据《企业破产法》相关规定,在破产受理日债权人对主债务人的债务停止计息,而对保证人是否仍应计息的争议,即应盖棺定论。根据上述从属性担保与独立保函的区分理论,我们认为如果非独立保证,应当停止计息。而如果是独立保函,则不应受主债务范围的影响,其担保的债务范围可能会超出主债务。
由此可见,《民法典》与《九民会纪要》的内在逻辑是一致的,将担保的根本属性定位为从属性,从而有效规范民商事活动中部分担保权人利用主体优势地位随意约定独立担保形式、扩大担保责任范围等违背立法本意的行为。
二、保证方式
(一)新旧条文对比

(二)解读
1.保证方式的法律推定是保证规则中变动最大的一条,按照旧法规定,没有约定或约定不明的,推定为连带责任保证,而新法规定完全相反,推定为一般责任保证。这反映了立法价值取向的变化,由侧重于保护债权人转而侧重于保护保证人,或者是均衡各方利益。我们建议,新法实施后如约定保证人承担连带保证的,一定要在合同中明确约定,否则即推定为一般保证。保证方式不同,债权人的权利实现方式与时点、权利保全方式、保证人抗辩权等皆相差较大,提请特别关注。
2.一般保证人的先诉抗辩权,新旧法律规定的前提条件一致,均要求主合同经审判或仲裁,并就债务人财产强制执行,变化在例外情形中。
(1)新法中将第一种例外情形表述为“下落不明,且无财产可供执行”,这一规定较旧条文更加严格,也就是只有在债务人达到下落不明且无财产可供执行这一条件时才能够排除保证人的先诉抗辩权,其实就是更加注重保证人权利的保护,避免一般保证责任的泛化,这与上述分析的推定一般保证的立法理念一致;
(2)例外情形中增加了债权人有证据证明债务人资产不足以清偿债务或丧失清偿能力的,一般保证人也不得行使先诉抗辩权,该条规定与《企业破产法》规定的破产受理条件相一致,综合来看,新法关于一般保证先诉抗辩权的立法设计更加合理,也更注重债权人和保证人的利益均衡。
3.连带责任保证实现的条件,新法增加了“当事人约定的情形”,不再严格规定只有债务人债务履行期满不履行债务时才要求保证人承担责任,扩大了当事人可以通过意思自治实现保证责任的范围,更加符合实际,也更合理。
三、保证期间
(一)新旧条文对比

(二)解读
1.新法实施后,无论是对于保证期间没有约定还是约定不明,统一适用主债务履行期间届满之日起六个月的规定,不再存在“两年”的推定期间。
2.一般保证中,保证责任的诉讼时效起算点发生了变化,最高院担保法司法解释规定是从判决或仲裁裁决生效时起,开始计算一般保证的诉讼时效,但是行使一般保证先诉抗辩权之一的条件是债务人财产不能执行时,也就是说在一般保证的先诉抗辩权还没有消灭时就开始计算保证合同的诉讼时效,这显然逻辑上是无法自恰的。新法规定的是“从保证人拒绝承担保证责任的权利消灭之日”开始起算,结合先诉抗辩权的权利内容来看,“保证人拒绝承担保证责任的权利消灭之日”应是指债权人对债务人进行了诉讼或仲裁并对其财产采取了强制措施仍不能实现债权之日。相较于之前的规定,这样的规定与保证责任诉讼时效规定的内在逻辑相一致,也更合理。
3.保证期间方面,新旧规则都规定一般保证下如债权人未对债务人提起诉讼或仲裁,连带保证下债权人未在保证期间向保证人主张权利的,保证人不再承担保证责任。实践中,例外的情形是债务人在保证期间破产时,《担保法解释》第四十四条规定,债权人申报债权后在破产程序中未受清偿的部分,保证人仍应当承担保证责任。债权人要求保证人承担保证责任的,应当在破产程序终结后六个月内提出。貌似在债务人破产的情形下保证期间不再作为保证责任的考量因素。结合最高人民法院关于对云南省高级人民法院就如何适用《关于适用<中华人民共和国担保法>若干问题的解释》第四十四条请示的答复意见,“第四十四条仅适用于债务人在破产程序开始时保证期间尚未届满,而在债权人申报债权参加清偿破产财产程序期间保证期间届满的情形”,可以看出债务人破产并未排除保证期间的适用。即只有在保证期间尚未届满时债务人破产的,债权人未向保证人主张保证责任的,在破产程序终结后六个月内仍可向保证人主张。但如在债务人破产时已经超过了保证期间,则无前述规定适用的空间。
《民法典》生效后,《担保法》同步废止,《担保法》司法解释亦应不再适用。对于破产期间债权人的保证权利如何行使,应依据《民法典》第六百八十七条之规定进行,即在债务人破产时,一般保证的保证人没有先诉抗辩权,债权人可以直接向其主张保证责任。因此,债权人应在保证期间内及时行使权利,方是保全权利之道。
四、主债权转让对保证责任的影响
(一)新旧条文对比

(二)解读
1.新法参照债权转让的规则,规定了债权转让时主债权人的通知义务,未通知保证人的,并不是免除了保证人的保证责任,而是保证人根据保证合同的约定仅向原债权人承担保证责任。
2.《民法典》五百四十五条规定,当事人约定金钱债权不得转让的,不得对抗第三人。第五百四十七条规定,债权人转让债权的,受让人取得与债权有关的从权利,但是该从权利专属于债权人自身的除外。有观点据此认为第五百四十五条与第六百九十六条冲突,按照第五百四十五条规定应是债权人与保证人之间不得转让的约定不具有对抗效力,受让人作为第三人仍有权要求保证人承担保证责任。
对此,我们认为上述观点是对法条的误解。首先,第五百四十五条约定的是“金钱债权”,担保债权是一项从权利,它指向的是向债权人的代偿义务,与“金钱债权”并非同一维度;其次,如果将保证人和主债权人之间有关禁止转让的约定视为一种专属于债权人自身的权利的话,那么按照五百四十七条的规定,也不发生受让人取得从权利的后果。当然这种约定是否属于专属于债权人自身的权利值得进一步研究。
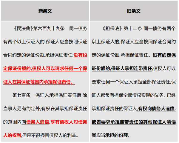
五、保证人的追偿权
(一)新旧条文对比

(二)解读
1.就未约定保证份额的保证责任承担而言,新旧法发生了一定的变化,新法表述为“债权人可以请求任何一个保证人在其保证范围内承担保证责任”,旧法表述为“保证人承担连带责任,债权人可以要求任何一个保证人承担全部保证责任,保证人都负有担保全部债权实现的义务”,由此可见旧法在保证人之间保证份额没有约定时,推定保证人之间为连带债务人,但新法规定的是各保证人在其保证范围内承担保证责任,并没有推定保证人之间当然为连带债务。
2.结合《民法典》第五百一十八条之规定,连带债权或者连带债务,由法律规定或者当事人约定。因此在法律无明确规定的情形下,保证人之间当然不能推定为连带债务,结合第五百一十九条的规定,连带债务人之间就超出部分的债务当然有权向其他连带债务人,即保证人追偿,故新法下保证人之间因不存在连带债务而不存在相互追偿权。同样《九民会纪要》关于混合担保的规则持类似的观点“担保法司法解释第38条明确规定,承担了担保责任的担保人可以要求其他担保人清偿其应当分担的份额。但《物权法》第176条并未作出类似规定,根据《物权法》第178条关于‘担保法与本法的规定不一致的,适用本法’的规定,承担了担保责任的担保人向其他担保人追偿的,人民法院不予支持,但担保人在担保合同中约定可以相互追偿的除外。”
3.有观点认为新法的表述并没有明确排除不得向其他保证人追偿,其解释路径为“向债务人追偿”中的“债务人”应做扩大解释,即包括了保证人,但是我们认为就“债务人”的概念能够扩张到“保证人”超出了该条文义的范围,有违法律解释的基本规则,也未必符合立法者的本意,这一解释显得比较牵强,如果立法者真有此意完全可以大方明确表达,无需在措辞上显得如此模糊与纠结,反而造成更大的争议。
4.新法规定保证人承担保证责任后“享有债权人的权利”,这一权利到底是追偿权还是代位权,带来的问题是保证人向债权人承担责任后,如存在债务人提供的抵押或其他物的担保,此时保证人能否向债务人主张优先受偿?最高人民法院2020年3月作出的(2020)最高法民申343号民事判决[1]中明确保证人的追偿权不是代位权,不能代位行使原债权人的权利。《民法典》明确规定保证人“享有债权人的权利”,即承担了责任的保证人即取得了原债权人的地位,可向债务人行使原债权项下的主债权与从权利,当然仅限于向债务人,不包括向其他保证人,否则即具有了保证人之间相互追偿的功效。
六、小结
《民法典》中关于担保合同的成立、担保责任推定、担保期间、担保合同诉讼时效起算、保证追偿权等方面均较《担保法》《担保法解释》有一定的变化,由于《担保法》《担保法解释》制定时间较早,很多条文具有一定的社会经济背景,在社会经济发展的今天已无法适用或明显不合理,本次《民法典》将保证合同独立作为有名合同,并对保证规则部分进行调整,有效地回应了现实需求,对于民商事活动中当事人的行为指引及风险防范都具有重大作用,当然由于篇幅所限,《民法典》关于保证合同的相关问题尚未一一阐述,对于具有争议的问题可能还会有新的司法解释予以明确,让我们拭目以待。
文中备注:
[1]判决认为,根据《中华人民共和国担保法》第三十一条规定,保证人承担保证责任后,有权向债务人追偿。该条仅确立了保证人承担保证责任后向债务人的追偿权。追偿权并非代位权。《全国法院破产审判工作会议纪要》第31条,将保障债权人利益的及时实现作为出发点,结合破产程序中有关保证人申报债权的相关规定,明确了破产程序终结前,已向债权人承担了保证责任的保证人,可通过申请转付相应清偿份额的方式,理顺保证人承担责任与求偿权之间的程序关系,并避免债权人获得双重受偿。开元公司认为该条规定即认可保证人代位取得原债权,“转付”意味着债务人将本应支付给债权人的清偿部分移转支付给保证人,仅受偿主体变更,债权性质并未变化,该理解于法无据,本院不予支持。
本文作者:
声明:
本文由德恒律师事务所律师原创,仅代表作者本人观点,不得视为德恒律师事务所或其律师出具的正式法律意见或建议。如需转载或引用本文的任何内容,请注明出处。