注册制研究系列:新三板精选层、科创板、创业板基础制度要点小结与评析
2020-05-09

第一部分 前言
2020年4月27日,习总书记主持召开中央全面深化改革委员会第十三次会议,会议指出,推进创业板[1]改革并试点注册制,是深化资本市场改革、完善资本市场基础制度、提升资本市场功能的重要安排。要着眼于打造一个规范、透明、开放、有活力、有韧性的资本市场,推进发行、上市、信息披露、交易、退市等基础性制度改革,坚持创业板和其他板块错位发展,找准各自定位,办出各自特色,推动形成各有侧重、相互补充的适度竞争格局。
一、中国证监会、深交所就相关制度文件公开征求意见
2020年4月27日,中国证监会发布了《中国证监会就创业板改革并试点注册制主要制度规则向社会公开征求意见》,就《创业板首次公开发行股票注册管理办法(试行)》《创业板上市公司证券发行注册管理办法(试行)》《创业板上市公司持续监管办法(试行)》草案和《证券发行上市保荐业务管理办法》修订草案向社会公开征求意见。同日,深圳证券交易所发布了《关于就创业板改革并试点注册制配套业务规则公开征求意见的通知》(深证上〔2020〕341号),制定了《深圳证券交易所创业板股票发行上市审核规则(征求意见稿)》《深圳证券交易所创业板上市公司证券发行上市审核规则(征求意见稿)》《深圳证券交易所创业板上市公司重大资产重组审核规则(征求意见稿)》《深圳证券交易所创业板上市委员会管理办法(征求意见稿)》《深圳证券交易所行业咨询专家库工作规则(征求意见稿)》《深圳证券交易所创业板股票交易特别规定(征求意见稿)》,并对《深圳证券交易所创业板股票上市规则》进行了修订,向社会公开征求意见。创业板注册制改革的制度体系初见端倪,创业板注册制改革步入实质落实阶段。
二、创业板与科创板
创业板设立于2009年,与10年后设立的科创板相比,其体量、流动性等各方面都更具优势。截至2020年4月29日,科创板上市企业刚刚满100家,而创业板的上市公司达800多家;科创板市值仅为1.34万亿,创业板市值达6.78万亿;科创板成交金额每日在150亿以下,占全市场成交量低于5%,创业板板指每日成交量在1000亿左右。整体而言,创业板较科创板体量更大,交易更活跃,流动性更高。科创板自2018年11月5日宣布设立1年多以来取得了一定的成绩,践行注册制积累了一定的经验。
根据目前已经公布的规范性文件公开征求意见稿或修订案内容来看,创业板制度安排预计将与科创板制度原则上保持一致,但细节上略有差异。如创业板仅要求券商跟投未盈利、红筹架构、特殊投票权及高价发行的四类公司,其余公司不强制要求券商跟投;创业板再融资和并购重组涉及公开发行的同步实施注册制。总之,两个板块各有侧重、错位发展,相互补充,又有所重叠,存在适度竞争。
三、创业板注册制改革的意义
创业板注册制改革将进一步抑制炒壳及投机行为;创业板注册制改革一定程度上有利于已在海外上市的创新创业企业回归A股,对于已经搭建红筹架构的公司在一定的条件下不拆除红筹架构也可实现在A股上市。科创板支持传统产业与新技术、新产业、新业态、新模式深度融合,对于TMT互联网、生物科技等成长行业而言大为利好。
不同于科创板是一个全新的板块,创业板注册制改革是存量市场改革,在改革过程中会涉及多家存量上市公司、大量公众投资者,如何做好与原有制度的衔接和广大投资者、发行人相关方利益的维护,难度更大,具有较高的挑战性;同时,创业板注册制改革也是中国资本市场全面深化改革承前启后的关键一环,如果创业板注册制改革顺利,全市场的注册制改革便可提速,传统的中小板、主板的注册制改革便也指日可待。
第二部分 正文
注册制的改革意味着原有核准制下的相关规范性文件的规定必将发生重大修订。为了快速、全面的把握目前我国资本市场注册制下的发行、上市、信息披露、交易、退市等基础制度,笔者尝试将目前在中国资本市场推行注册制的三个板块(新三板精选层[2]、上交所科创板、深交所创业板)放在一起进行区分异同,比较分析。由于篇幅有限,文章突出了相关制度要点,相关制度的具体运用尤其是与相关案例的结合,笔者将在后续的文章中予以系统、详细的讨论分析,以期与各位共同探讨学习。
文章主要内容包括市场定位、资本市场基础制度要点(发行、上市、信息披露、交易、退市)等。由于篇幅限制,文章将分为上、下两篇,此为上篇。
一、市场定位
新三板精选层、上交所科创板、深交所创业板市场定位各不相同,错位发展,同时也所重合。

【评析】企业如何在注册制下选择不同的板块上市为很多企业关心的问题之一。除了考虑自身的规模营利情况外,有关其市场定位是否与相关的板块契合也应是其通常首先要考虑的问题之一,需要量体裁衣。精选层行业是典型的负面清单制,不在负面清单的企业和商业模式都可以接受,适用范围最为广泛;科创板是技术与制造业融合,突出科创属性,对核心技术要求更高;创业板是技术、模式与传统产业融合,传统制造业、服务业与新技术、新业态、新模式相结合,TMT互联网企业最为受益。相关企业可以根据自身的实际情况作出选择。
二、发行
A股股票发行制度是指发行人在申请发行股票时必须遵循的一系列程序化的规范,具体而言,表现在发行监管制度、发行方式与发行定价等方面。笔者在本文仅就发行审核、发行者准入门槛及发行承销的部分内容做以简要的整理比较。

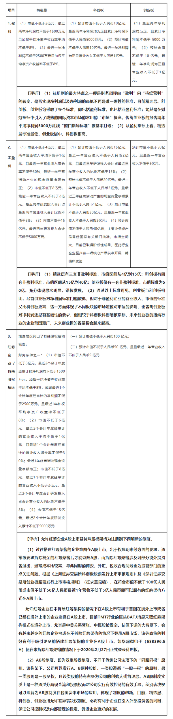
三、上市财务指标

四、信息披露
注册制下会有越来越多的企业登录资本市场,作为企业的基本义务之一便是要真实、准确、完整、及时的信息披露,只有这样,才有利于注册制下资本市场的稳定和健康发展。2020年3月1日起,新修订的《中华人民共和国证券法》(“新《证券法》”)开始施行。新《证券法》对上市公司信息披露提出了新的要求,监管机关通过事中和事后的严格监管,确保企业履行严格的信息披露义务,加大了对于违规信息披露的信息披露义务人及直接负责的主管人员和其他直接责任人员的处罚力度,并将控股股东、实际控制人承担连带赔偿责任的归责原则由过错责任原则修改为过错推定责任原则。精选层、科创板、创业板在此方面均做出了相对全面的规范。
创业板在改革思路上的“一条主线”即实施以信息披露为核心的股票发行注册制,提高透明度和真实性,由投资者自主进行价值判断,真正把选择权交给市场。发行人作为信息披露第一责任人,应当诚实守信,依法充分披露投资者作出价值判断和投资决策所必需的信息,所披露信息必须真实、准确、完整,不得有虚假记载、误导性陈述或者重大遗漏。保荐人、证券服务机构也应诚实守信,勤勉尽责,对其所出具的文件的真实性、准确性、完整性负责。目前发行人、证券服务机构等相关方的责任被加大,“申报即担责”。发行上市申请文件一经受理,发行人及其控股股东、实际控制人、董事、监事和高级管理人员,以及与本次股票发行上市相关的保荐人、证券服务机构及其相关人员即须承担相应的法律责任。未经交易所批准,不得对发行上市申请文件进行更改。
根据《创业板首次公开发行股票注册管理办法(试行)》征求意见稿,“…中国证监会和交易所应当建立健全信息披露质量现场检查制度,以及对保荐业务、发行承销业务的常态化检查制度,具体制度另行规定。”监管机构的现场核查制度将逐渐常态化,发行人、中介机构不应心存侥幸,其信息披露的责任加大,违法违规行为的处罚力度惩治力度加强。
五、交易
A股交易制度包括但不限于交易时间、交易数量、涨跌幅制度等,精选层、科创板、创业板就相关交易制度作出了不同于过往的交易制度安排,以下采取列举的方式予以比较,包括涨跌幅、盘中临时停牌、盘后定价交易、单笔最高申报数量上限、调整交易公开信息披露指标等。

【评析】相比主板交易机制,科创板在借鉴境外成熟市场经验基础上引入了一系列创新交易机制并已付诸实施,取得了一定的成果及经验,创业板在交易制度上基本上采取了与科创板一致的政策,从长远来看,有利于相应板块的交易机制市场化健康发展。如:放宽涨跌幅限制的主要目的是为了让市场充分博弈,尽快形成均衡价格,提高定价效率。需要注意的是,在新股上市初期,股票日内波动可能会较主板显著加大,个人投资者应审慎参与。
六、退市(层)
退市制度是注册制的基础制度之一,体现了资本市场可进可退的原则;但退市制度的部分规定描述的比较繁琐且晦涩难懂,为此,笔者尝试将科创板、创业板的退市制度予以详细梳理、比较异同并简要分析,以期较短的时间内掌握该项内容。


文中备注:
[1]除非在特殊语境中所指,否则本文所指的创业板主要是指注册制改革后的创业板。
[2]严格角度讲,精选层不属于A股,但由于精选层充分体现了注册制的要求,且经过转板机制可以实现登录A股其他板块,故将其列入其中。
本文作者:
声明:
本文由德恒律师事务所律师原创,仅代表作者本人观点,不得视为德恒律师事务所或其律师出具的正式法律意见或建议。如需转载或引用本文的任何内容,请注明出处。