德恒探索

《商事调解条例》与《新加坡调解公约》之对接分析

2026-02-03


在跨境交易频繁发生、供应链合作高度嵌套的当下,商事争议的解决方式正在悄然发生变化。过去相当长一段时间里,企业谈及跨境纠纷,最先想到的往往是诉讼与仲裁:诉讼依托国家司法权,仲裁依托当事人自治与《纽约公约》的国际执行网络,各有成熟路径。相比之下,调解虽长期被视为成本更低、效率更高、能保住合作关系的选择,却也常被贴上“好谈不好用”的标签——原因并不复杂:调解协议一旦进入跨境场景,真正的难题往往不是当事人能不能坐下来谈出结果,而是结果能不能被快速、确定地兑现。


正是在这种“调解成果缺乏跨境可执行性”的痛点之下,《联合国关于国际商事调解所产生的和解协议公约》(即“《新加坡调解公约》”或“《公约》”)被寄予厚望。它试图回答一个核心问题:能否像执行仲裁裁决一样,在缔约国之间为调解协议提供统一的执行便利。与此同时,我国近期出台的《商事调解条例》(简称“《条例》”),则在国内层面为商事调解提供了更完整的制度框架,涵盖调解组织治理、调解员行为规范、程序要点、调解协议的效力与司法衔接等关键内容。二者一内一外,分别回应“调解如何更规范”与“调解如何更可执行”,其共同指向,是让商事调解从“可选择的软性方案”逐渐成长为“能落地的硬工具”。


本文将以《商事调解条例》为切入点,对照《新加坡调解公约》的制度逻辑,围绕适用范围、调解组织与调解员、程序运行、调解协议执行以及拒绝救济事由等问题展开分析,尝试勾勒出二者对接的主要节点,并在此基础上讨论商事调解跨境化过程中可能出现的制度张力与实践路径。


一、《商事调解条例》之出台背景和主要内容


商事调解在我国早已形成广泛应用场景,《商事调解条例》的出台更像是在既有实践基础上的制度化升级与体系化完善。无论是法院体系内的调解传统,还是行业协会、商会组织的纠纷化解机制,实践积累早已相当丰富。真正的问题在于,商事调解长期处于一种“经验推动”的状态:能否调得成、调得稳、调得出可执行的成果,在很大程度上取决于机构的成熟度、调解员的能力与当事人的配合程度。


《商事调解条例》的制度价值,恰恰在于将商事调解从“以结果为中心的灵活安排”推进到“以程序与治理为支撑的制度供给”。它不只是告诉市场“可以调解”,更在于明确“怎样调解才算合规、可信、可复制”,从而使商事调解具备更强的可预期性与可依赖性。对于企业而言,这种可预期性意味着风险管理工具箱里多了一件真正可用的工具;对于法律服务机构而言,这意味着商事调解不再只是谈判技巧的延伸,而逐渐成为一套可以提供专业服务、形成产品化交付的争议解决方案。


从内容结构看,《商事调解条例》围绕商事调解活动的核心要素建立规则体系。其一,它对商事调解的基本定位与适用范围进行框定,使“哪些纠纷适合进入商事调解”更清晰;其二,它对商事调解组织与调解员提出治理与行为规范要求,使调解服务的提供者不再只是“经验型角色”,而成为承担职业义务的专业主体;其三,它强调调解程序的基本规则,兼顾灵活性与正当性,使调解过程在必要时可以被回溯、被证明;其四,也是最关键的一点,它将调解协议的效力与司法衔接机制纳入制度设计之中,让调解成果从单纯的合同安排逐步走向更强的执行确定性。


总体而言,《商事调解条例》并非将调解程序化为诉讼或仲裁,而是在保持效率优势的同时,建立可被验证、可被信赖的制度底线,为调解协议的可履行性与后续救济奠定基础。这种规范化建设也为我国商事调解与国际规则的衔接提供了前提,使调解成果在跨境场景中更具被识别与被接受的可能性。


二、《商事调解条例》与《新加坡调解公约》之对接主要问题


《商事调解条例》为国内商事调解提供制度化框架,《新加坡调解公约》则为调解成果的跨境落地提供国际规则支撑。围绕调解协议的形成与执行,两者在功能定位上具有互补性。二者的对接不宜停留在条文层面的对应关系,更应从制度运行的角度考察其衔接效果:一方面,国内调解制度是否能够形成满足国际执行标准的和解协议;另一方面,国际执行规则能否为国内调解成果提供稳定的跨境实现路径。真正值得讨论的,是这些期待在不同维度上如何相遇、如何产生摩擦,又如何被制度设计与实践操作所化解。


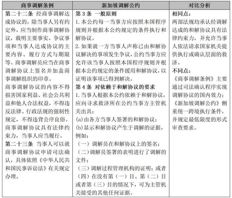
(一)适用范围


微信图片_2026-02-04_102840_768.jpg

▲图为《条例》与《公约》关于适用范围的条文对比分析


《新加坡调解公约》并不是“所有调解协议都能用”。它所覆盖的是调解产生的、当事人为解决商事争议而以书面形式订立的国际和解协议。根据《公约》第1条和第2条的规定,其适用须同时满足以下五点要求:(1)争议须为国际商事纠纷,国内商事纠纷不适用此公约;(2)必须有第三方介入调解而达成的和解协议,争议双方自行达成和解协议不适用于本公约;(3)和解协议为非经法院或仲裁裁决确认并获得执行的协议;(4)和解协议必须为书面协议形式;(5)《公约》在消费者保护、雇佣劳动、抚养、婚姻、继承方面不适用。


在这些条件中,“国际性”的判断是入口条件,也是实践中最容易被忽略却最关键的一环。《公约》第1条第1款给出了相对清晰的界定:一类情形是和解协议至少有两方当事人在不同国家设有营业地;另一类情形则更具弹性,即当事人营业地所在国与主要履行地或与争议事项关系最密切的国家不一致。换言之,只要当事人结构或履行联系点具备跨境属性,就可能进入《公约》的适用范围。


这一点与《商事调解条例》的国内定位形成了自然差异。《商事调解条例》更关注国内商事调解活动的规范化治理,其适用范围更多围绕国内商事争议展开,并不必然以“国际性”为前提。这种差异并不构成冲突,但会在实践中带来一个非常现实的问题:当企业在国内完成了一次合规的商事调解并形成调解协议时,这份协议能否在境外获得执行,并不是当然成立的,它仍需要满足《新加坡调解公约》的适用门槛。


因此,跨境执行的可行性往往不是在争议发生后才开始评估,而是在合同签署阶段就已经受到条款设计的影响。实践中,部分企业在交易文件中仅以“友好协商解决”或“协商不成提交仲裁”等概括性表述处理争议解决安排,既未将调解纳入结构化争议解决路径,也未明确调解机构、调解规则及调解成果的后续执行方案。一旦争议发生且相关资产分布在不同国家,补救成本通常会显著上升。相对更稳妥的路径,是在跨境合同中提前完成“调解—协议—执行”的闭环设计:调解应当以第三方机制为依托,形成未来可能进入《公约》执行框架的书面和解协议;协议文本则需兼顾可履行性与可证明性,使其在跨境救济阶段具备更强的适配能力。


(二)商事调解组织和调解员


调解的独特之处在于,它不以裁判者权威为基础,而以当事人合意为基础。也正因为如此,调解的公信力并不来自“国家背书”,而来自过程本身的可信度。


微信图片_2026-02-04_102851_097.jpg

▲图为《条例》与《公约》关于商事调解组织和调解员的条文对比分析


《新加坡调解公约》在制度设计上对这一点有非常直接的回应:它在拒绝救济事由中明确纳入调解员行为瑕疵,包括调解员严重违反适用于调解员或调解的准则,或调解员未履行披露义务,并且该等瑕疵对当事人决定是否签署和解协议产生重大影响。在执行阶段,和解协议的文本内容固然重要,但调解过程的合规性同样可能成为审查重点。调解员是否保持中立、是否完成披露义务、程序是否存在重大瑕疵,均可能影响协议的可执行性判断。


从对接视角看,调解组织与调解员的规范化,其实是在回答一个更基础的问题:当调解协议被提交到异国的法院或主管机关时,对方凭什么相信这份协议的形成过程是可信的?在仲裁领域,这种信任来自仲裁庭的程序规则与裁决书的形式要件;在调解领域,信任则更多来自调解员的中立性、调解机构的规则体系以及利益冲突披露等“职业化要素”。这也是《新加坡调解公约》将调解员行为纳入拒绝救济事由的重要原因——它并不否认调解的灵活性,但要求灵活必须建立在最低限度的职业伦理之上。


因此,《商事调解条例》在调解员管理、组织治理、纪律约束方面的制度建构,带来的不仅是行业层面的规范,更是一种“可被国际理解的信用语言”。当调解员的披露义务成为制度常态、调解组织的规则体系可以被清晰呈现时,调解协议的跨境流通成本就会下降,调解作为争议解决方式的商业吸引力也会随之提升。对企业而言,调解机构与调解员的选择不仅是服务能力的比较,更涉及其程序保障能否被跨境执行体系理解并接受,这一点在资产跨境分布、执行需求明确的交易结构中尤为重要。


(三)商事调解程序


调解的魅力在于它不被严格的证据规则与程序规则束缚,可以围绕商业目标进行创造性解决。但当调解协议要走向跨境执行时,灵活性与可审查性之间就必须取得某种平衡。


微信图片_2026-02-04_102905_285.jpg

▲图为《条例》与《公约》关于商事调解程序的条文对比分析


《新加坡调解公约》并未像诉讼法那样规定调解的具体程序步骤,却通过拒绝救济事由设置了一个“最低正当性门槛”。这意味着调解程序可以灵活,但不能失控;可以简化,但不能留下足以推翻协议基础的重大瑕疵。


调解程序的价值并不在于“程序越多越好”,而在于它能否为当事人提供一种足够稳定的预期:各方在一个相对公平的框架下表达立场、交换信息并达成合意。跨境场景下,这种预期尤为重要,因为调解协议一旦进入执行程序,执行机关关注的往往不是商业谈判的细节,而是协议是否建立在真实合意与基本正当性之上。调解程序的规范化,实质上是在为调解结果提供“可解释性”——即便不需要像诉讼那样完整记录,也至少能说明它是如何形成的。


在这一意义上,《商事调解条例》对程序要点的明确,提供的是一种“可控的灵活性”。它并不试图消解调解的柔性优势,而是让调解在保持效率的同时具备最低限度的可验证结构。对于跨境争议解决而言,这种结构会直接转化为一种制度优势:当调解协议需要被援引或被执行时,申请方能够用清晰的程序链条回应质疑,而不是陷入“只能解释但无法证明”的被动局面。调解越希望成为跨境交易的常用工具,越需要在关键节点上做到可被理解、可被证明、可被接受。


(四)和解/调解协议的执行程序


调解协议在国内法上通常被视为合同,其法律约束力并不当然等同于可直接强制执行。跨境场景下更是如此:一份在甲国签署的调解协议,要在乙国实现强制执行,必须跨越法律体系差异、程序规则差异以及公共政策审查等多重门槛。


微信图片_2026-02-04_102911_952.jpg

▲图为《条例》与《公约》关于和解/调解协议的执行程序的条文对比分析


《新加坡调解公约》试图在国际层面解决这一难题,其制度设计的关键在于,它并未复制《纽约公约》的“承认+执行”双重结构,而是采取更为简化的路径,仅规定执行机制而不设独立的承认程序。


《公约》第3条确立了执行的一般原则:缔约国应当按照本国程序规则并依据公约条件执行和解协议;当一方当事人主张争议事项已由和解协议解决时,缔约国应允许其援引该协议以证明事项已解决。这种设计为缔约国保留了程序自主权,同时也降低了执行门槛,使执行机关原则上只需进行形式审查,在当事人提出抗辩时才进入有限的实质审查,从而提高整体效率。对企业而言,这意味着调解不再仅是“达成一致即可”,而可能成为具有跨境兑现能力的争议解决路径之一。


《商事调解条例》在国内层面所承担的任务,是让调解协议在我国法律体系内具备更稳定的效力支撑与司法衔接路径。其意义不仅在于提升国内调解的可执行性,也在于为跨境执行输出一种更“合规友好”的调解成果形态。当调解协议文本清晰、义务安排可履行、程序链条可证明、调解员披露义务履行充分时,它更可能符合《新加坡调解公约》的执行期待。


在此背景下,《商事调解条例》的作用也可以被进一步延伸理解:它不仅为国内调解协议的司法衔接提供制度支撑,也在为我国商事调解成果构建更易被国际执行体系识别与接受的表达方式。当调解协议具备清晰的义务结构、明确的履行安排以及可呈现的程序基础时,它就更可能在跨境执行中实现效率优势。对接讨论的核心价值也由此体现为:通过国内制度建设降低跨境执行的不确定性,使商事调解在跨境争议解决体系中更具可用性与吸引力。


(五)拒绝准予救济的情形


任何跨境执行机制都需要安全阀,对于和解/调解协议拒绝准予救济的相关情形予以明确规定。


微信图片_2026-02-04_102918_792.jpg

▲图为《条例》与《公约》关于拒绝准予救济情形的条文对比分析


《新加坡调解公约》第5条规定了拒绝准予救济的情形,大致可分为两类:一类是需要当事人提供证据证明的抗辩事由,包括当事人无行为能力、协议无效或无法履行、协议不具有约束力或终局性、义务已履行或不清楚、准予救济与协议条款相悖、调解员严重违反准则或未履行披露义务等;另一类则属于公共政策保留,包括准予救济将违反执行地公共政策,或争议事项依执行地法律不得通过调解解决。


在跨境场景中,公共政策与不可调解事项的审查尤其值得关注。不同法域对“可调解性”的理解并不完全一致,某些争议在一国可以通过调解解决,在另一国可能被视为涉及公共利益或强制性规范而不可调解。对于企业而言,这意味着调解协议的跨境执行仍然存在一定不确定性,尤其在争议涉及反垄断、外汇管制、行政许可、特许经营、数据合规等领域时,公共政策审查的弹性可能上升。


但从另一个角度看,这些拒绝事由也为调解实践提供了明确的“风险地图”。它们告诉我们,跨境执行最容易出问题的并不是当事人是否愿意签字,而是协议是否清晰可履行、调解过程是否存在重大瑕疵、调解员是否履行了披露义务、争议事项是否触碰执行地的制度底线。律师在调解中的角色,也不只是谈判代理,更是风险识别者与文本工程师。能够把拒绝执行风险前置识别并在协议结构中化解,将成为跨境商事调解服务的核心竞争力。


三、总结和展望


《商事调解条例》与《新加坡调解公约》的对接,本质上反映了商事调解制度发展的一条主线:调解的价值不仅在于达成一致,更在于让一致能够兑现。过去调解的局限主要不在于其法律价值不足,而在于调解成果缺少稳定的执行保障。如今,国内通过《商事调解条例》推动调解组织治理与程序规范,国际上通过《新加坡调解公约》推动调解协议跨境执行机制,二者共同指向一个更成熟的制度形态:调解不再只是替代诉讼与仲裁的“柔性方案”,而是一种能够在跨境交易中真正发挥作用的争议解决方式。


从企业视角观察,跨境交易风险管理正在呈现前置化趋势:争议解决安排不再主要依赖事后选择,而更多在合同谈判与条款设计阶段提前明确,调解条款如何写、调解机构如何选,都会影响未来争议解决的成本与效率。对法律服务机构而言,商事调解的专业化趋势也更加明显:调解服务不只是主持会议与促成谈判,而是一套涵盖程序合规、职业伦理、文本可执行性、跨境执行策略的综合解决方案。


可以预见,随着我国商事调解制度持续完善,商事调解在跨境争议解决体系中的权重将进一步提升。对接《新加坡调解公约》的讨论,也不会停留在规则层面的“是否一致”,而将更多转向实践层面的“如何落地”。当调解成果能够像仲裁裁决一样在跨境范围内被快速兑现时,调解才会真正成为国际商事争议解决的主流选项之一。届时,《商事调解条例》不仅是一部国内规范,更可能成为我国参与国际商事调解治理、输出争议解决经验的重要制度基础。


本文作者:

image.png


声明:

本文由德恒律师事务所律师原创,仅代表作者本人观点,不得视为德恒律师事务所或其律师出具的正式法律意见或建议。如需转载或引用本文的任何内容,请注明出处。

相关律师

  • 贾辉

    合伙人

    电话:+86 10 5268 2888

    邮箱:jiahui@dehenglaw.com

相关搜索

手机扫一扫

手机扫一扫
分享给我的朋友