2026网络安全法“大修”元年:千万级罚单与个人责任穿透下,企业如何深化网络安全合规?
2026-01-13
前言
2026年1月1日,新修订的《中华人民共和国网络安全法》(“下称《网络安全法》”)正式施行,标志着我国的网络安全治理正式迈入“鼓励发展+实质治理”的全新阶段。此次修订,一方面扩大违法处罚的场景,加重处罚的后果,包括首次提及“千万级罚单”并加深了个人责任的穿透;另一方面也创新性地引入执法缓释条款,为主动合规和及时整改的企业开辟了责任减免的空间。
在数字经济全面深化、人工智能浪潮席卷的今天,此次监管逻辑的深入重构,将逐步引导企业的合规工作走向台前,以点带面地加强各行各业乃至国家层面的网络安全与数据可信。过往,部分企业将网络安全合规视为被动成本;在修订后的《网络安全法》之中,此类成本在从合规维度,逐步转化为抵御法律风险,保护企业与高管安全的“保险单”。本文旨在深度解读修订内容中的三大核心维度,为企业提供一份网络安全保护防御指南。
第一章 人工智能战略入法:四位一体治理格局下的红利与约束
《网络安全法》第二十条第一款:
“国家支持人工智能基础理论研究和算法等关键技术研发,推进训练数据资源、算力等基础设施建设,完善人工智能伦理规范,加强风险监测评估和安全监管,促进人工智能应用和健康发展。国家支持创新网络安全管理方式,运用人工智能等新技术,提升网络安全保护水平。”
该条文首次在国家基础法律层面,确立了人工智能(AI)发展的战略地位,表达了“发展与安全并重”的方针。这意味着我国人工智能治理已从部委规章层级,正式跃升至国家法律层级,AI将不仅被视为一种单纯的技术,而是被认定为数字经济时代的核心生产力。法律在鼓励技术攻关、支持算力调度与训练数据流转的同时,也通过“伦理规范”、“风险监测”和“安全监管”划定了红线。这要求企业在利用AI降本增效的同时建立前置的合规审查机制。
另一方面,2025年以来,多地政府,例如扬州、珠海等地,密集挂牌设立“人工智能发展局”,这正是响应立法精神的体现。从产业发展的维度看,这一布局体现了我国典型的“四位一体”治理格局,具体表现为:
1. 行政统筹:由中央及地方数据局牵头,负责全局性的顶层设计与跨部门资源调配。
2. 事业支撑:各地政府直属的网络安全、数据管理发展中心提供底层技术底座、漏洞库支持及特定场景下的风险评估服务。
3. 国企运营:省级数据集团入场,承担公共数据授权运营、数据产业资金支持、大规模算力设施、可信空间建设等任务,为企业提供合规的“数据支架”与“数据水源”。
4. 行业自律:各产业协会与龙头企业共同制定细分行业的AI发展标准与合规指引。
对于企业而言,了解这一布局十分重要,未来的企业合规工作不应是闭门造车,而是要更主动融入。例如,数据集的质量决定了模型输出结果的可信度,企业在研发大模型时,若使用已经取得网络安全等级保护备案证明的信息系统,利用省级数据集团背书的可信空间和高质量语料库,研发符合行业标准的模型,落实贴合企业管理需求的合规管理制度,就能为业务的稳健性加码,避免不必要产生的合规问题。
第二章 威慑升级:千万级罚单与个人责任的“穿透式”追究
《网络安全法》第六十一条:
网络运营者不履行本法第二十三条、第二十七条规定的网络安全保护义务的,由有关主管部门责令改正,给予警告,可以处一万元以上五万元以下罚款;拒不改正或者导致危害网络安全等后果的,处五万元以上五十万元以下罚款,对直接负责的主管人员和其他直接责任人员处一万元以上十万元以下罚款。
关键信息基础设施的运营者不履行本法第三十五条、第三十六条、第三十八条、第四十条规定的网络安全保护义务的,由有关主管部门责令改正,给予警告,可以处五万元以上十万元以下罚款;拒不改正或者导致危害网络安全等后果的,处十万元以上一百万元以下罚款,对直接负责的主管人员和其他直接责任人员处一万元以上十万元以下罚款。
有前两款行为,造成大量数据泄露、关键信息基础设施丧失局部功能等严重危害网络安全后果的,由有关主管部门处五十万元以上二百万元以下罚款,对直接负责的主管人员和其他直接责任人员处五万元以上二十万元以下罚款;造成关键信息基础设施丧失主要功能等特别严重危害网络安全后果的,处二百万元以上一千万元以下罚款,对直接负责的主管人员和其他直接责任人员处二十万元以上一百万元以下罚款。
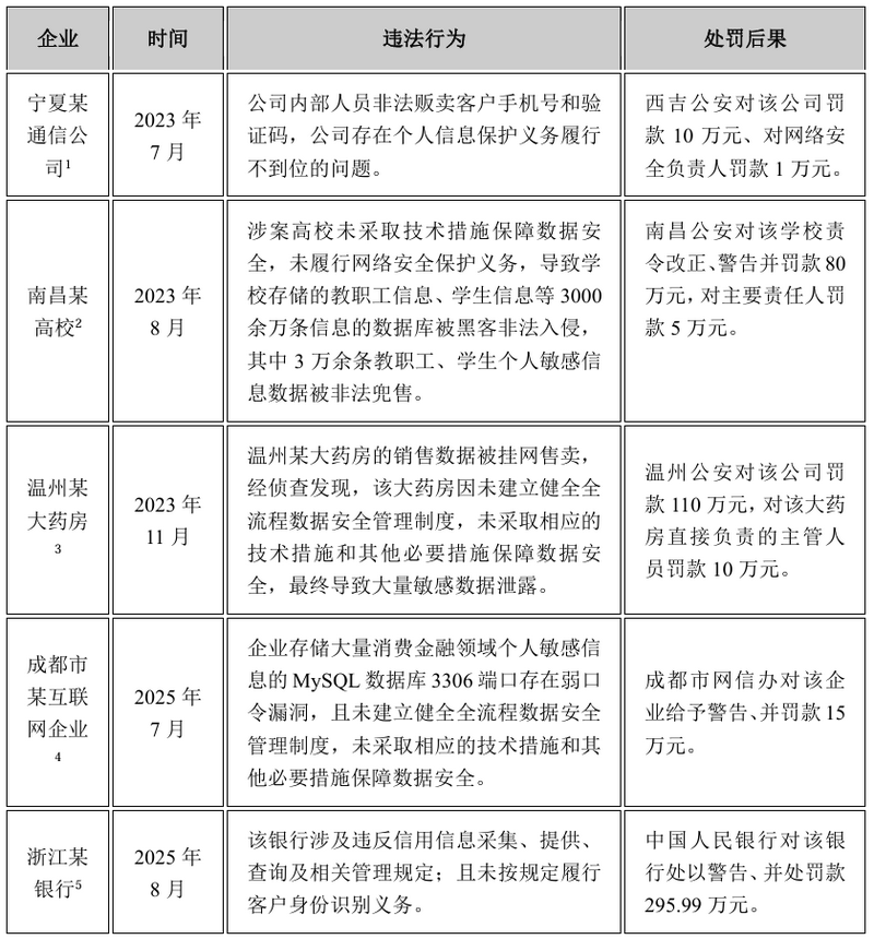
根据检索整理的2023-2025年的执法案例,近年来与数据泄露和未能履行网络安全保护义务相关的罚单金额已有超过百万的先例,责任主体也不仅止于公司。此次修订后的《网络安全法》第六十一条所构筑的阶梯式、穿透式处罚体系,其威慑力不仅体现在责任数字的上调,更在于系统地重构了违法行为的成本核算公式。
在过去的《网络安全法》处罚体系下,部分企业决策者可能会在网络安全的投入上权衡利弊,将潜在的罚款视为可预估的运营成本。但是,“千万级”罚单的规定,彻底改变了这一性质——它不再是一笔可被消化的“成本”,而是足以危及企业现金流、市场声誉乃至生存根本的风险。特别地,对于融资的创业公司或上市公司,这样一笔罚单及其伴随的公开处罚决定,可能会触发投资协议中的违约条款、导致股价波动或可能使潜在进行的交易受到不利影响,衍生后果远超过罚款本身。
2023-2025年中国网络安全保护执法案例列示

此外,修订后《网络安全法》在更多的违法情形下明确将追究“直接负责的主管人员和其他直接责任人员”的个人责任。“直接负责人员”的认定不仅局限于法定代表人或网络安全负责人等常见的主管人员,而很可能会沿着公司的管理决策链条进行追溯。例如,技术负责人(CTO)是否在明知系统存在高危漏洞的情况下,仍以业务需求为由暂缓修复?法务与合规总监(CCO)是否在评审业务方案时,对明显的网络安全违规风险予以放行,或未能提出书面异议?业务部门负责人是否为了特定目标,推行未通过安全评估的产品功能?这些内部决策细节,或都可能在未来成为判定高管个人责任的关键证据。
因此,穿透式追责体系要求企业强化事前合规意识,提前构建或优化合理的“法律防火墙”。同时,企业需要更好地了解责任主体的行为边界,相应地去留存持续存在的、而不是临时补救的合规证据,切实证明企业和相关管理人员已尽到合理注意义务的全套管理体系。
第三章 合规工作的逻辑转化:合规成果是企业和高管的“保险单”
《网络安全法》第七十三条:
违反本法规定,具备《中华人民共和国行政处罚法》规定的从轻、减轻或者不予处罚情形的,依照其规定处理。
《行政处罚法》第三十二条:
当事人有下列情形之一,应当从轻或者减轻行政处罚:
(一)主动消除或者减轻违法行为危害后果的;
(二)受他人胁迫或者诱骗实施违法行为的;
(三)主动供述行政机关尚未掌握的违法行为的;
(四)配合行政机关查处违法行为有立功表现的;
(五)法律、法规、规章规定其他应当从轻或者减轻行政处罚的。
《行政处罚法》第三十三条:
违法行为轻微并及时改正,没有造成危害后果的,不予行政处罚。初次违法且危害后果轻微并及时改正的,可以不予行政处罚。
当事人有证据足以证明没有主观过错的,不予行政处罚。法律、行政法规另有规定的,从其规定。
对当事人的违法行为依法不予行政处罚的,行政机关应当对当事人进行教育。
《网络安全法》的另一变化是,通过创设第七十三条,建立了“合规换豁免”的缓释机制,为企业在面对监管审查和潜在可能的处罚时博弈预留了一定的解释空间,这也说明,企业的整体合规投入,具备了一定的预防和防御性功能,从单纯的费用能够转化为有价值的预防和防御性资产,这种转变将企业合规从“被动防御”推向了“主动审计”的模式,使得合规成果真正变为企业和高管的“保险单”。我们整理了具体的转化逻辑,如下表所示:
企业的合规模式转化:从“被动防御”到“主动审计”

在2026年以后的执法环境下,如果企业能证明自己“主观无过错”或“已尽合理注意义务”,那即便偶发数据泄露等安全事件,也有一定抗辩的空间。结合过往项目经验,我们认为,企业需要超越静态的资质获取(如等保备案证明),转向构建动态的、过程性的网络安全和数据合规证据体系。这一体系的核心是企业落实建立了与其业务风险相匹配的,有效运行的安全治理闭环。具体而言,可以分解为几个层次的材料:
1. 制度层:包括正式发布并全员知悉的网络安全管理制度、操作指南、应急预案等;
2. 执行层:包括定期的漏洞扫描与修复记录、员工安全培训签到与考核成绩、系统访问权限的定期审查日志、第三方供应商的安全评估报告等;
3. 审计层:包括内部审计报告、年度等保测评报告、针对特定业务场景的数据安全评估(DPIA)报告等;
4. 改进层:即针对内部审计和外部检查发现问题的整改工单、复盘会议纪要与后续验证记录。
当安全事件发生时,体系的管理将成为企业有力的保障。例如,在面对数据泄露调查时,企业若能证明:1)泄露事件所涉系统已通过等保三级测评;2)在过去一年内执行了12次周期性渗透测试并修复了所有高危漏洞;3)涉事员工在入职和年度培训中均接受了网络安全培训并留有记录;4)事件发生后一小时内即启动应急预案并上报监管。那么,企业就具备基础,向监管部门主张本次泄露是由于当前技术条件下难以防范的“零日漏洞”或极其复杂的APT攻击所致,而非由于管理失职或投入不足,从而有空间适用第七十三条,获得从轻、减轻甚至免除处罚的处理。
第四章 实务指引:网络安全保护合规工作
新《网络安全法》第二十三条与原《网络安全法》第二十一条为网络运营者设定的网络安全等级保护义务一致,该条款是监管执法的起点,是企业构建合规体系的基石。就相关要求的实操维度,我们提供指引操作如下:
第一,关于“制定内部安全管理制度和操作规程,确定网络安全负责人,落实网络安全保护责任”。企业不能仅满足于有一套书面制度,制度的有效性取决于其是否与业务深度融合并被持续遵守。我们建议,通过正式的任命文件明确网络安全负责人(通常为CTO),赋予其相匹配的管理权限;其次,基于信息系统所需的安全要求制定专门的信息安全管理制度和应急预案,明确针对特定安全弱点分别应采取何种具体保护措施,并将责任落实到具体的部门与岗位。
第二,关于“采取防范计算机病毒和网络攻击、网络侵入等危害网络安全行为的技术措施”。技术措施的部署应遵循“纵深防御”和“动态适应”理念。防火墙、入侵检测/防御系统(IDS/IPS)、终端杀毒软件是标配。但更为重要的是,企业需建立持续性的技术监测与响应能力。这包括:部署SIEM系统,对全网的日志进行集中分析和异常告警;部署Web应用防火墙以防范常见网络攻击;定期对重要系统和网络进行渗透测试和漏洞扫描,并建立从漏洞发现、评估、修复到验证的闭环管理流程。
第三,关于“采取监测、记录网络运行状态、网络安全事件的技术措施,并按照规定留存相关的网络日志不少于六个月”。日志留存是履行“可追溯、可举证”义务的核心。企业必须确保日志的完整性、真实性和保密性。首先,企业应识别所有关键的网络设备、安全设备、数据库和应用系统,并确保其日志功能全部开启,记录内容至少包括访问时间、来源IP、操作行为、目标对象等要素;其次,必须将日志集中存储在受保护的、独立于生产环境的专用服务器或安全云服务中,防止攻击者在入侵后篡改或删除日志;最后,应建立日志分析机制,不能仅为了留存而留存,通过对日志的日常审阅和自动化分析,可主动发现异常访问、内部威胁和潜在的攻击迹象,将安全防护从事后追溯提升到事中预警。
第四,关于“采取数据分类、重要数据备份和加密等措施”。数据分类是所有数据安全工作的前提。企业可参考国家标准和行业实践,结合自身业务,制定分类分级标准,至少应区分出“公开数据”、“内部数据”、“敏感数据”和“核心数据”等类别;加密可以包括传输通道加密、存储介质加密和存储逻辑加密;备份策略需要注意定期进行恢复演练,确保备份的有效性。对于个人信息,企业需严格履行《个人信息保护法》的要求,如去标识化处理、取得单独同意等操作,这些措施应嵌入到企业数据生命周期的每一环节。
结语 构筑主动防御的法律凭证
《网络安全法》的修订,并非简单的条文增补,而是反映中国网络空间治理逻辑的一次深刻变化。核心在于,通过增大处罚金额与个人责任穿透的双重加强,将合规义务从可计算的“成本项目”重塑为关乎企业存续与高管执业安全的“合规底线”。这也直接说明,原本被动的、形式化的合规模式继续调整和改变。
新修订的《网络安全法》监管框架的本质体现为“过程治理”,引导企业主动建立网络安全防御体系,并鼓励企业留存可验证的合规操作日志。将合规成果转化为企业“保险单”的关键,在于尽快完成从“应急处理”到“体系免疫”的转型,将合规内化为业务基因,通过制度化的自查、详实的操作记录与快速响应的闭环,若面临监管审查,能够第一时间呈现和说明。 面对此次《中华人民共和国网络安全法》修订,建议企业锚定合规范围扩容、义务升级、处罚加码的核心变化,分阶段推进合规工作:短期成立专项小组,完成资产盘点与制度修订;中期升级技术防护、开展供应链排查与合规培训;长期建立自查与监督机制,将合规指标纳入考核,并根据企业规模差异化落实,筑牢安全发展屏障。
参考文献:
[1]https://szb.nxrb.cn/nxfzb/pc/con/202312/11/content_101380.html
[2]http://chinapeace.gov.cn/chinapeace/c100050/2023-08/30/content_12680017.shtml
[3]https://mp.weixin.qq.com/s/qWxMysxoCrDgJ9mbrUG71w
[4]https://mp.weixin.qq.com/s/15bzl-Z5bsFrvvbsnHaRCQ
[5]https://www.pbc.gov.cn/zhengwugongkai/4081330/4081344/4081407/4081705/5860077/index.html
本文作者:

声明:
本文由德恒律师事务所律师原创,仅代表作者本人观点,不得视为德恒律师事务所或其律师出具的正式法律意见或建议。如需转载或引用本文的任何内容,请注明出处。